Suppr超能文献

单细胞测序揭示了小鼠和人类恶性肿瘤中的核型异质性。

Single-cell sequencing reveals karyotype heterogeneity in murine and human malignancies.

作者信息

Bakker Bjorn, Taudt Aaron, Belderbos Mirjam E, Porubsky David, Spierings Diana C J, de Jong Tristan V, Halsema Nancy, Kazemier Hinke G, Hoekstra-Wakker Karina, Bradley Allan, de Bont Eveline S J M, van den Berg Anke, Guryev Victor, Lansdorp Peter M, Colomé-Tatché Maria, Foijer Floris

机构信息

European Research Institute for the Biology of Ageing, University of Groningen, University Medical Center Groningen, A. Deusinglaan 1, Groningen, 9713 AV, The Netherlands.

Department of Paediatrics, University of Groningen, University Medical Center Groningen, A. Deusinglaan 1, Groningen, 9713 AV, The Netherlands.

出版信息

Genome Biol. 2016 May 31;17(1):115. doi: 10.1186/s13059-016-0971-7.

Abstract

BACKGROUND

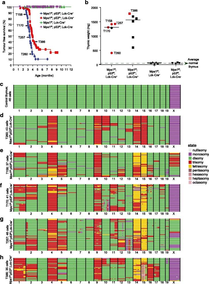
Chromosome instability leads to aneuploidy, a state in which cells have abnormal numbers of chromosomes, and is found in two out of three cancers. In a chromosomal instable p53 deficient mouse model with accelerated lymphomagenesis, we previously observed whole chromosome copy number changes affecting all lymphoma cells. This suggests that chromosome instability is somehow suppressed in the aneuploid lymphomas or that selection for frequently lost/gained chromosomes out-competes the CIN-imposed mis-segregation.

RESULTS

To distinguish between these explanations and to examine karyotype dynamics in chromosome instable lymphoma, we use a newly developed single-cell whole genome sequencing (scWGS) platform that provides a complete and unbiased overview of copy number variations (CNV) in individual cells. To analyse these scWGS data, we develop AneuFinder, which allows annotation of copy number changes in a fully automated fashion and quantification of CNV heterogeneity between cells. Single-cell sequencing and AneuFinder analysis reveals high levels of copy number heterogeneity in chromosome instability-driven murine T-cell lymphoma samples, indicating ongoing chromosome instability. Application of this technology to human B cell leukaemias reveals different levels of karyotype heterogeneity in these cancers.

CONCLUSION

Our data show that even though aneuploid tumours select for particular and recurring chromosome combinations, single-cell analysis using AneuFinder reveals copy number heterogeneity. This suggests ongoing chromosome instability that other platforms fail to detect. As chromosome instability might drive tumour evolution, karyotype analysis using single-cell sequencing technology could become an essential tool for cancer treatment stratification.

摘要

背景

染色体不稳定性会导致非整倍体状态,即细胞的染色体数目异常,在三分之二的癌症中都能发现这种情况。在一个具有加速淋巴瘤发生的染色体不稳定的p53缺陷小鼠模型中,我们之前观察到影响所有淋巴瘤细胞的全染色体拷贝数变化。这表明在非整倍体淋巴瘤中,染色体不稳定性在某种程度上受到了抑制,或者说对频繁丢失/获得的染色体的选择胜过了染色体不稳定性导致的错误分离。

结果

为了区分这些解释并研究染色体不稳定淋巴瘤中的核型动态变化,我们使用了一种新开发的单细胞全基因组测序(scWGS)平台,该平台能提供单个细胞中拷贝数变异(CNV)的完整且无偏倚的概况。为了分析这些scWGS数据,我们开发了AneuFinder,它能够以完全自动化的方式对拷贝数变化进行注释,并对细胞间的CNV异质性进行量化。单细胞测序和AneuFinder分析揭示了染色体不稳定驱动的小鼠T细胞淋巴瘤样本中高水平的拷贝数异质性,表明存在持续的染色体不稳定性。将这项技术应用于人类B细胞白血病,揭示了这些癌症中不同水平的核型异质性。

结论

我们的数据表明,尽管非整倍体肿瘤会选择特定且反复出现的染色体组合,但使用AneuFinder进行的单细胞分析揭示了拷贝数异质性。这表明存在其他平台未能检测到的持续染色体不稳定性。由于染色体不稳定性可能推动肿瘤进化,使用单细胞测序技术进行核型分析可能会成为癌症治疗分层的重要工具。

https://cdn.ncbi.nlm.nih.gov/pmc/blobs/938e/4888588/e77a9eb93ae9/13059_2016_971_Fig1_HTML.jpg

文献AI研究员

20分钟写一篇综述,助力文献阅读效率提升50倍。

立即体验

用中文搜PubMed

大模型驱动的PubMed中文搜索引擎

马上搜索

文档翻译

学术文献翻译模型,支持多种主流文档格式。

立即体验