Suppr超能文献

肥胖 Zucker 大鼠膀胱兴奋性神经传递受损:大麻素受体的作用。

Impaired Excitatory Neurotransmission in the Urinary Bladder from the Obese Zucker Rat: Role of Cannabinoid Receptors.

作者信息

Blaha Igor, Recio Paz, Martínez María Pilar, López-Oliva María Elvira, Ribeiro Ana S F, Agis-Torres Ángel, Martínez Ana Cristina, Benedito Sara, García-Sacristán Albino, Fernandes Vítor S, Hernández Medardo

机构信息

Departamento de Urología, Hospital General Universitario Gregorio Marañón, 28007-Madrid.

Departamento de Fisiología, Facultad de Farmacia, Universidad Complutense de Madrid, 28040-Madrid.

出版信息

PLoS One. 2016 Jun 10;11(6):e0157424. doi: 10.1371/journal.pone.0157424. eCollection 2016.

Abstract

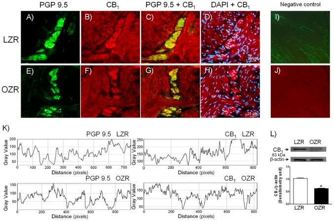
Metabolic syndrome (MS) is a known risk factor for lower urinary tract symptoms. This study investigates whether functional and expression changes of cannabinoid CB1 and CB2 receptors are involved in the bladder dysfunction in an obese rat model with insulin resistance. Bladder samples from obese Zucker rat (OZR) and their respective controls lean Zucker rat (LZR) were processed for immunohistochemistry and western blot for studying the cannabinoid receptors expression. Detrusor smooth muscle (DSM) strips from LZR and OZR were also mounted in myographs for isometric force recordings. Neuronal and smooth muscle CB1 and CB2 receptor expression and the nerve fiber density was diminished in the OZR bladder. Electrical field stimulation (EFS) and acetylcholine (ACh) induced frequency- and concentration-dependent contractions of LZR and OZR DSM. ACh contractile responses were similar in LZR and OZR. EFS-elicited contractions, however, were reduced in OZR bladder. Cannabinoid receptor agonists and antagonists failed to modify the DSM basal tension in LZR and OZR In LZR bladder, EFS responses were inhibited by ACEA and SER-601, CB1 and CB2 receptor agonists, respectively, these effects being reversed by ACEA plus the CB1 antagonist, AM-251 or SER-601 plus the CB2 antagonist, AM-630. In OZR bladder, the inhibitory action of ACEA on nerve-evoked contractions was diminished, whereas that SER-601 did not change EFS responses. These results suggest that a diminished function and expression of neuronal cannabinoid CB1 and CB2 receptors, as well as a lower nerve fiber density is involved in the impaired excitatory neurotransmission of the urinary bladder from the OZR.

摘要

代谢综合征(MS)是下尿路症状的已知危险因素。本研究调查大麻素CB1和CB2受体的功能及表达变化是否参与胰岛素抵抗肥胖大鼠模型的膀胱功能障碍。对肥胖 Zucker 大鼠(OZR)及其相应对照瘦 Zucker 大鼠(LZR)的膀胱样本进行免疫组织化学和蛋白质印迹处理,以研究大麻素受体的表达。还将 LZR 和 OZR 的逼尿肌平滑肌(DSM)条安装在肌动描记器中进行等长力记录。OZR 膀胱中神经元和平滑肌CB1和CB2受体的表达以及神经纤维密度降低。电场刺激(EFS)和乙酰胆碱(ACh)诱导 LZR 和 OZR DSM 产生频率和浓度依赖性收缩。LZR 和 OZR 中 ACh 的收缩反应相似。然而,EFS 引起的 OZR 膀胱收缩减少。大麻素受体激动剂和拮抗剂未能改变 LZR 和 OZR 中 DSM 的基础张力。在 LZR 膀胱中,EFS 反应分别被 CB1 和 CB2 受体激动剂 ACEA 和 SER-601 抑制,这些作用可被 ACEA 加 CB1 拮抗剂 AM-251 或 SER-601 加 CB2 拮抗剂 AM-630 逆转。在 OZR 膀胱中,ACEA 对神经诱发收缩的抑制作用减弱,而 SER-601 未改变 EFS 反应。这些结果表明,神经元大麻素CB1和CB2受体的功能和表达降低以及神经纤维密度降低与 OZR 膀胱兴奋性神经传递受损有关。

https://cdn.ncbi.nlm.nih.gov/pmc/blobs/7a85/4902197/96bd30d7cab3/pone.0157424.g001.jpg

相似文献

1
Impaired Excitatory Neurotransmission in the Urinary Bladder from the Obese Zucker Rat: Role of Cannabinoid Receptors.
PLoS One. 2016 Jun 10;11(6):e0157424. doi: 10.1371/journal.pone.0157424. eCollection 2016.
2
Bladder Dysfunction in an Obese Zucker Rat: The Role of TRPA1 Channels, Oxidative Stress, and Hydrogen Sulfide.
Oxid Med Cell Longev. 2019 Aug 20;2019:5641645. doi: 10.1155/2019/5641645. eCollection 2019.
4
Distribution and function of the endocannabinoid system in the rat and human bladder.
Int Urogynecol J. 2013 May;24(5):855-63. doi: 10.1007/s00192-012-1954-1. Epub 2012 Oct 19.
6
Metabolic Syndrome Induced Bladder Cannabinoid Receptor Changes in the Fructose-Fed Rats.
Low Urin Tract Symptoms. 2018 May;10(2):198-203. doi: 10.1111/luts.12156. Epub 2017 Apr 6.
7
Impaired nitric oxide function in the basilar artery of the obese Zucker rat.
J Cardiovasc Pharmacol. 2003 Oct;42(4):497-505. doi: 10.1097/00005344-200310000-00007.
8
Stimulation of cannabinoid CB1 receptors prevents nerve-mediated airway hyperreactivity in NGF-induced inflammation in mouse airways.
Eur J Pharmacol. 2016 Apr 5;776:132-8. doi: 10.1016/j.ejphar.2016.02.045. Epub 2016 Feb 16.
9
Enhanced cyclooxygenase 2-mediated vasorelaxation in coronary arteries from insulin-resistant obese Zucker rats.
Atherosclerosis. 2010 Dec;213(2):392-9. doi: 10.1016/j.atherosclerosis.2010.09.022. Epub 2010 Sep 29.

引用本文的文献

1
The Ketone Bridge Between the Heart and the Bladder: How Fast Should We Go?
Int Neurourol J. 2024 Feb;28(Suppl 1):2-11. doi: 10.5213/inj.2346250.125. Epub 2024 Feb 29.
2
Bladder Dysfunction in an Obese Zucker Rat: The Role of TRPA1 Channels, Oxidative Stress, and Hydrogen Sulfide.
Oxid Med Cell Longev. 2019 Aug 20;2019:5641645. doi: 10.1155/2019/5641645. eCollection 2019.

本文引用的文献

1
Stimulation of cannabinoid CB1 receptors prevents nerve-mediated airway hyperreactivity in NGF-induced inflammation in mouse airways.
Eur J Pharmacol. 2016 Apr 5;776:132-8. doi: 10.1016/j.ejphar.2016.02.045. Epub 2016 Feb 16.
2
Effect of type II diabetes on male rat bladder contractility.
Am J Physiol Renal Physiol. 2016 May 1;310(9):F909-22. doi: 10.1152/ajprenal.00511.2015. Epub 2016 Jan 28.
3
Endocannabinoids and the Digestive Tract and Bladder in Health and Disease.
Handb Exp Pharmacol. 2015;231:423-47. doi: 10.1007/978-3-319-20825-1_15.
4
Cannabinoid receptor expression in the bladder is altered in detrusor overactivity.
Int Urogynecol J. 2016 Jan;27(1):129-39. doi: 10.1007/s00192-015-2802-x. Epub 2015 Jul 30.
5
Inhibition of peripheral FAAH depresses activities of bladder mechanosensitive nerve fibers of the rat.
J Urol. 2014 Sep;192(3):956-63. doi: 10.1016/j.juro.2014.04.008. Epub 2014 Apr 16.
6
Cannabinoids and the endocannabinoid system in lower urinary tract function and dysfunction.
Neurourol Urodyn. 2014 Jan;33(1):46-53. doi: 10.1002/nau.22442.
7
Bladder function in a cannabinoid receptor type 1 knockout mouse.
BJU Int. 2014 Jan;113(1):144-51. doi: 10.1111/bju.12350.
9
Sensory dysfunction of bladder mucosa and bladder oversensitivity in a rat model of metabolic syndrome.
PLoS One. 2012;7(9):e45578. doi: 10.1371/journal.pone.0045578. Epub 2012 Sep 19.
10

文献AI研究员

20分钟写一篇综述,助力文献阅读效率提升50倍。

立即体验

用中文搜PubMed

大模型驱动的PubMed中文搜索引擎

马上搜索

文档翻译

学术文献翻译模型,支持多种主流文档格式。

立即体验