Suppr超能文献

活化STAT4的蛋白抑制剂(PIAS4)通过抑制SIRT1来调节肝细胞中的促炎转录。

Protein inhibitor of activated STAT 4 (PIAS4) regulates pro-inflammatory transcription in hepatocytes by repressing SIRT1.

作者信息

Sun Lina, Fan Zhiwen, Chen Junliang, Tian Wenfang, Li Min, Xu Huihui, Wu Xiaoyan, Fang Mingming, Xia Jun, Xu Yong

机构信息

State Key Laboratory of Reproductive Medicine, Department of Pathophysiology, Key Laboratory of Cardiovascular Disease and Molecular Intervention, Nanjing Medical University, Nanjing, China.

Department of Pathology and Pathophysiology, School of Biology and Basic Medical Sciences, Soochow University, Suzhou, China.

出版信息

Oncotarget. 2016 Jul 12;7(28):42892-42903. doi: 10.18632/oncotarget.9864.

Abstract

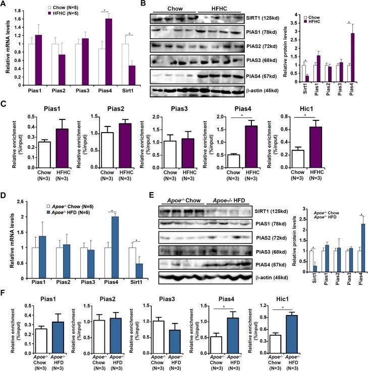
Excessive nutrition promotes the pathogenesis of non-alcoholic steatohepatitis (NASH), characterized by the accumulation of pro-inflammation mediators in the liver. In the present study we investigated the regulation of pro-inflammatory transcription in hepatocytes by protein inhibitor of activated STAT 4 (PIAS4) in this process and the underlying mechanisms. We report that expression of the class III deacetylase SIRT1 was down-regulated in the livers of NASH mice accompanied by a simultaneous increase in the expression and binding activity of PIAS4. Exposure to high glucose stimulated the expression PIAS4 in cultured hepatocytes paralleling SIRT1 repression. Estrogen, a known NASH-protective hormone, ameliorated SIRT1 trans-repression by targeting PIAS4. Over-expression of PIAS4 enhanced, while PIAS4 knockdown alleviated, repression of SIRT1 transcription by high glucose. Lentiviral delivery of short hairpin RNA (shRNA) targeting PIAS4 attenuated hepatic inflammation in NASH mice by restoring SIRT1 expression. Mechanistically, PIAS4 promoted NF-κB-mediated pro-inflammatory transcription in a SIRT1 dependent manner. In conclusion, our study indicates that PIAS4 mediated SIRT1 repression in response to nutrient surplus contributes to the pathogenesis of NASH. Therefore, targeting PIAS4 might provide novel therapeutic strategies in the intervention of NASH.

摘要

营养过剩会促进非酒精性脂肪性肝炎(NASH)的发病机制,其特征是肝脏中促炎介质的积累。在本研究中,我们调查了在此过程中活化STAT 4的蛋白抑制剂(PIAS4)对肝细胞中促炎转录的调控及其潜在机制。我们报告称,NASH小鼠肝脏中III类去乙酰化酶SIRT1的表达下调,同时PIAS4的表达和结合活性增加。在培养的肝细胞中,高糖刺激PIAS4的表达,同时伴随着SIRT1的抑制。雌激素是一种已知的对NASH有保护作用的激素,通过靶向PIAS4改善SIRT1的反式抑制。PIAS4的过表达增强了高糖对SIRT1转录的抑制,而PIAS4的敲低则减轻了这种抑制。通过慢病毒递送靶向PIAS4的短发夹RNA(shRNA)可通过恢复SIRT1的表达减轻NASH小鼠的肝脏炎症。机制上,PIAS4以SIRT1依赖的方式促进NF-κB介导的促炎转录。总之,我们的研究表明,PIAS4介导的对营养过剩的反应中SIRT1的抑制有助于NASH的发病机制。因此,靶向PIAS4可能为NASH的干预提供新的治疗策略。

https://cdn.ncbi.nlm.nih.gov/pmc/blobs/e88a/5189995/28d1655434bd/oncotarget-07-42892-g001.jpg

文献AI研究员

20分钟写一篇综述,助力文献阅读效率提升50倍。

立即体验

用中文搜PubMed

大模型驱动的PubMed中文搜索引擎

马上搜索

文档翻译

学术文献翻译模型,支持多种主流文档格式。

立即体验