de Mingo Álvaro, de Gregorio Estefanía, Moles Anna, Tarrats Núria, Tutusaus Anna, Colell Anna, Fernandez-Checa Jose C, Morales Albert, Marí Montserrat
Department of Cell Death and Proliferation, IIBB-CSIC/IDIBAPS, Barcelona, Catalonia, Spain.
Fibrosis Research Group, Institute of Cellular Medicine, Newcastle University, Newcastle Upon Tyne, UK.
Cell Death Dis. 2016 Nov 10;7(11):e2464. doi: 10.1038/cddis.2016.368.
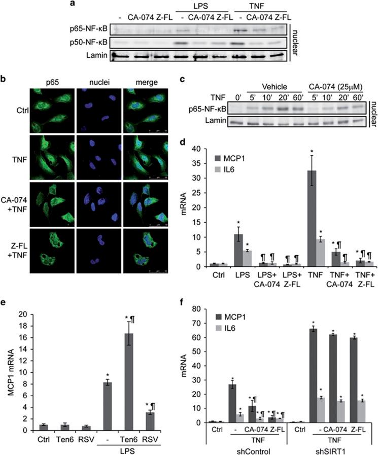
Sirtuin-1 (SIRT1) regulates hepatic metabolism but its contribution to NF-κB-dependent inflammation has been overlooked. Cysteine cathepsins (Cathepsin B or S, CTSB/S) execute specific functions in physiological processes, such as protein degradation, having SIRT1 as a substrate. We investigated the roles of CTSB/S and SIRT1 in the regulation of hepatic inflammation using primary parenchymal and non-parenchymal hepatic cell types and cell lines. In all cells analyzed, CTSB/S inhibition reduces nuclear p65-NF-κB and κB-dependent gene expression after LPS or TNF through enhanced SIRT1 expression. Accordingly, SIRT1 silencing was sufficient to enhance inflammatory gene expression. Importantly, in a dietary mouse model of non-alcoholic steatohepatitis, or in healthy and fibrotic mice after LPS challenge, cathepsins as well as NF-κB-dependent gene expression are activated. Consistent with the prominent role of cathepsin/SIRT1, cysteine cathepsin inhibition limits NF-κB-dependent hepatic inflammation through the regulation of SIRT1 in all in vivo settings, providing a novel anti-inflammatory therapeutic target in liver disease.
沉默调节蛋白-1(SIRT1)调节肝脏代谢,但其对核因子κB(NF-κB)依赖性炎症的作用一直被忽视。半胱氨酸组织蛋白酶(组织蛋白酶B或S,CTSB/S)在生理过程中执行特定功能,如蛋白质降解,它以SIRT1为底物。我们使用原代实质肝细胞和非实质肝细胞类型及细胞系研究了CTSB/S和SIRT1在肝脏炎症调节中的作用。在所有分析的细胞中,CTSB/S抑制通过增强SIRT1表达降低脂多糖(LPS)或肿瘤坏死因子(TNF)刺激后的核p65-NF-κB及κB依赖性基因表达。因此,SIRT1沉默足以增强炎症基因表达。重要的是,在非酒精性脂肪性肝炎的饮食小鼠模型中,或在LPS攻击后的健康和纤维化小鼠中,组织蛋白酶以及NF-κB依赖性基因表达被激活。与组织蛋白酶/SIRT1的突出作用一致,在所有体内实验中,半胱氨酸组织蛋白酶抑制通过调节SIRT1限制NF-κB依赖性肝脏炎症,为肝病提供了一个新的抗炎治疗靶点。