Suppr超能文献

热应激对夏威夷图像翅果蝇的生理影响:全基因组表达模式及应激相关性状

Physiological effects of heat stress on Hawaiian picture-wing Drosophila: genome-wide expression patterns and stress-related traits.

作者信息

Uy Karen L, LeDuc R, Ganote C, Price Donald K

机构信息

Tropical Conservation Biology and Environmental Science Graduate Program, University of Hawaii at Hilo, Hilo, HI 96720, USA.

National Center for Genome Analysis Support, Indiana University, Bloomington, IN 47405, USA.

出版信息

Conserv Physiol. 2015 Feb 18;3(1):cou062. doi: 10.1093/conphys/cou062. eCollection 2015.

Abstract

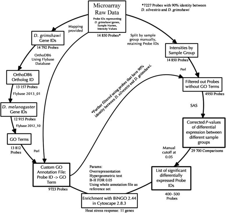
Climate change is compounding the threats to the future of biodiversity, already impacted by habitat loss, invasive species and diseases. In the Hawaiian Islands, many of the endemic species have narrow habitat ranges that make them especially vulnerable to climate change. The Hawaiian Drosophila, a remarkably diverse group of species with 11 listed as federally endangered, are thought to be sensitive to temperature changes. To examine the species differences in sensitivity of Hawaiian picture-wing Drosophila to temperature changes, wild populations of Drosophila sproati, a relatively common species, and Drosophila silvestris, a rare species, were collected from two locations on Hawaii Island and bred in common laboratory conditions. Adult flies were exposed to hot and cold temperatures and compared with adult flies at control temperatures. Drosophila silvestris adults were less tolerant to heat stress than D. sproati for both survival and sperm mobility. In contrast, D. silvestris adults were more tolerant to cold stress than D. sproati for adult survival. The expression of 4950 Gene Ontology annotated gene transcripts was also analysed in high-temperature-treated and control males to identify candidate genes related to heat tolerance. There were more than twice as many transcripts differentially expressed after high temperature treatment for D. silvestris (246 transcripts) as for D. sproati (106 transcripts), with 13 Gene Ontology terms enriched between temperatures for D. silvestris and merely three in D. sproati. The combined results are consistent with D. sproati occurring more widely today as well as occurring at lower elevations than D. silvestris and with a genetically based temperature response, which is more severe in D. silvestris at high temperatures than that in D. sproati. These experiments demonstrate the potential for different capacities of species to adapt to future climate change conditions as well as providing an explanation for historical changes in the distribution of species.

摘要

气候变化正在加剧对生物多样性未来的威胁,生物多样性已经受到栖息地丧失、入侵物种和疾病的影响。在夏威夷群岛,许多特有物种的栖息地范围狭窄,这使得它们特别容易受到气候变化的影响。夏威夷果蝇是一个种类极其多样的群体,其中有11种被列为联邦濒危物种,被认为对温度变化敏感。为了研究夏威夷形象翅果蝇对温度变化的敏感性差异,从夏威夷岛的两个地点采集了相对常见的斯氏果蝇和稀有的夏威夷果蝇的野生种群,并在普通实验室条件下进行培育。将成年果蝇暴露于高温和低温环境中,并与处于对照温度下的成年果蝇进行比较。在生存和精子活力方面,夏威夷果蝇成虫比斯氏果蝇对热应激的耐受性更低。相比之下,在成虫存活方面,夏威夷果蝇成虫比斯氏果蝇对冷应激的耐受性更强。还对高温处理的雄性果蝇和对照雄性果蝇中4950个基因本体注释的基因转录本进行了分析,以确定与耐热性相关的候选基因。高温处理后,夏威夷果蝇(246个转录本)差异表达的转录本数量是斯氏果蝇(106个转录本)的两倍多,夏威夷果蝇在不同温度间有13个基因本体术语富集,而斯氏果蝇只有3个。综合结果与以下情况一致:如今斯氏果蝇的分布范围比斯氏果蝇更广,且出现的海拔更低,并且其基于遗传的温度反应在高温下,夏威夷果蝇比斯氏果蝇更强烈。这些实验证明了不同物种适应未来气候变化条件的能力存在差异,也为物种分布历史变化提供了解释。

https://cdn.ncbi.nlm.nih.gov/pmc/blobs/da2a/4778489/c9084f453017/cou06201.jpg

文献AI研究员

20分钟写一篇综述,助力文献阅读效率提升50倍。

立即体验

用中文搜PubMed

大模型驱动的PubMed中文搜索引擎

马上搜索

文档翻译

学术文献翻译模型,支持多种主流文档格式。

立即体验