Suppr超能文献

二甲双胍和吉非替尼通过 AMPK 和 EGFR 通路在 Akt 和 Erk 处结合,共同抑制膀胱癌生长。

Metformin and gefitinib cooperate to inhibit bladder cancer growth via both AMPK and EGFR pathways joining at Akt and Erk.

机构信息

Department of Pharmacy, School of Medicine, Hunan Normal University, Changsha, Hunan 410013, P. R. China.

TCM and Ethnomedicine Innovation &Development Laboratory, Hunan University of Chinese Medicine, Changsha, Hunan 410208, P. R. China.

出版信息

Sci Rep. 2016 Jun 23;6:28611. doi: 10.1038/srep28611.

Abstract

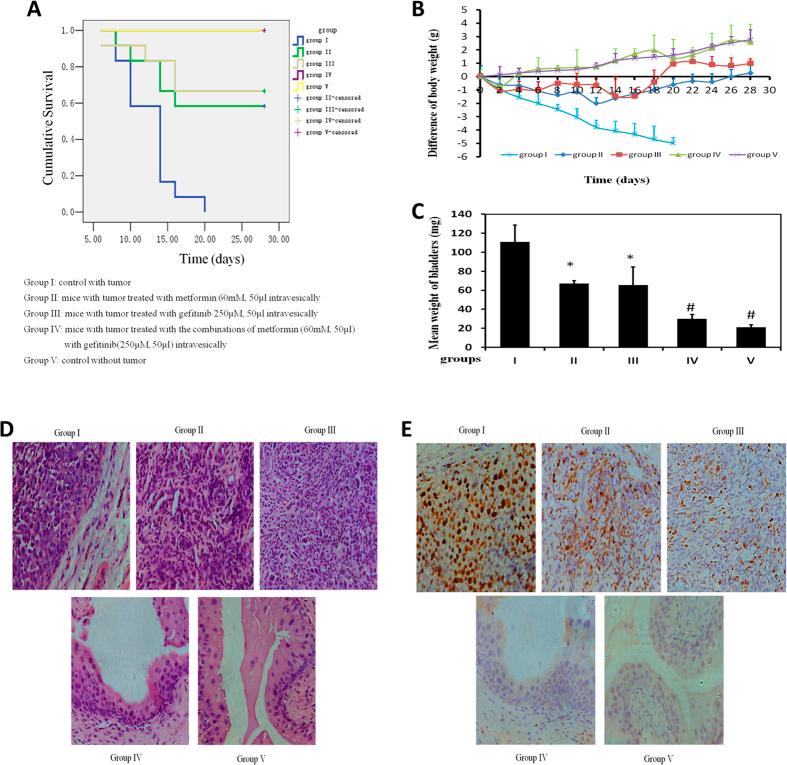
EGFR is a potential therapeutic target for treating bladder cancer, but has not been approved for clinical use yet. Metformin is a widely used antidiabetic drug and has demonstrated interesting anticancer effects on various cancer models, alone or in combination with chemotherapeutic drugs. The efficacy of gefitinib, a well-known EGFR tyrosine kinase inhibitor, combined with metformin was assessed on bladder cancer and underlying mechanisms were explored. This drug combination induced a strong anti-proliferative and anti-colony forming effect and apoptosis in bladder cancer cell lines. Gefitinib suppressed EGFR signaling and inhibited phosphorylation of ERK and Akt. Metformin amplified this inhibitory effect and enhanced gefitinib-induced activation of AMPK signaling pathway. In vivo intravesical treatment of metformin and gefitinib on syngeneic orthotopic mice confirmed the significant inhibitory effect on bladder tumor growth. These two drugs may be an excellent combination for the treatment of bladder cancer through intravesical instillation.

摘要

表皮生长因子受体(EGFR)是治疗膀胱癌的潜在治疗靶点,但尚未批准用于临床应用。二甲双胍是一种广泛使用的抗糖尿病药物,在各种癌症模型中单独或联合化疗药物显示出有趣的抗癌作用。评估了表皮生长因子受体酪氨酸激酶抑制剂吉非替尼与二甲双胍联合治疗膀胱癌的疗效,并探讨了其潜在机制。该药物联合使用在膀胱癌细胞系中诱导了强烈的抗增殖、抗集落形成作用和细胞凋亡。吉非替尼抑制 EGFR 信号通路,并抑制 ERK 和 Akt 的磷酸化。二甲双胍增强了这种抑制作用,并增强了吉非替尼诱导的 AMPK 信号通路的激活。在同基因原位小鼠的膀胱内治疗中证实,二甲双胍和吉非替尼的联合应用对膀胱癌的生长具有显著的抑制作用。这两种药物通过膀胱内灌注可能是治疗膀胱癌的一种极好的联合用药。

https://cdn.ncbi.nlm.nih.gov/pmc/blobs/43db/4917871/a0bc58603258/srep28611-f1.jpg

文献检索

告别复杂PubMed语法,用中文像聊天一样搜索,搜遍4000万医学文献。AI智能推荐,让科研检索更轻松。

立即免费搜索

文件翻译

保留排版,准确专业,支持PDF/Word/PPT等文件格式,支持 12+语言互译。

免费翻译文档

深度研究

AI帮你快速写综述,25分钟生成高质量综述,智能提取关键信息,辅助科研写作。

立即免费体验