Suppr超能文献

低剂量吐根碱抗人巨细胞病毒的疗效及作用机制

Efficacy and Mechanism of Action of Low Dose Emetine against Human Cytomegalovirus.

作者信息

Mukhopadhyay Rupkatha, Roy Sujayita, Venkatadri Rajkumar, Su Yu-Pin, Ye Wenjuan, Barnaeva Elena, Mathews Griner Lesley, Southall Noel, Hu Xin, Wang Amy Q, Xu Xin, Dulcey Andrés E, Marugan Juan J, Ferrer Marc, Arav-Boger Ravit

机构信息

Department of Pediatrics, Division of Infectious Diseases, Johns Hopkins University School of Medicine, Baltimore, Maryland, United States of America.

National Center for Advancing Translational Sciences, National Institutes of Health, Rockville, Maryland, United States of America.

出版信息

PLoS Pathog. 2016 Jun 23;12(6):e1005717. doi: 10.1371/journal.ppat.1005717. eCollection 2016 Jun.

Abstract

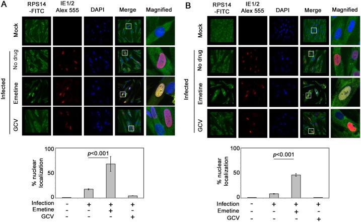
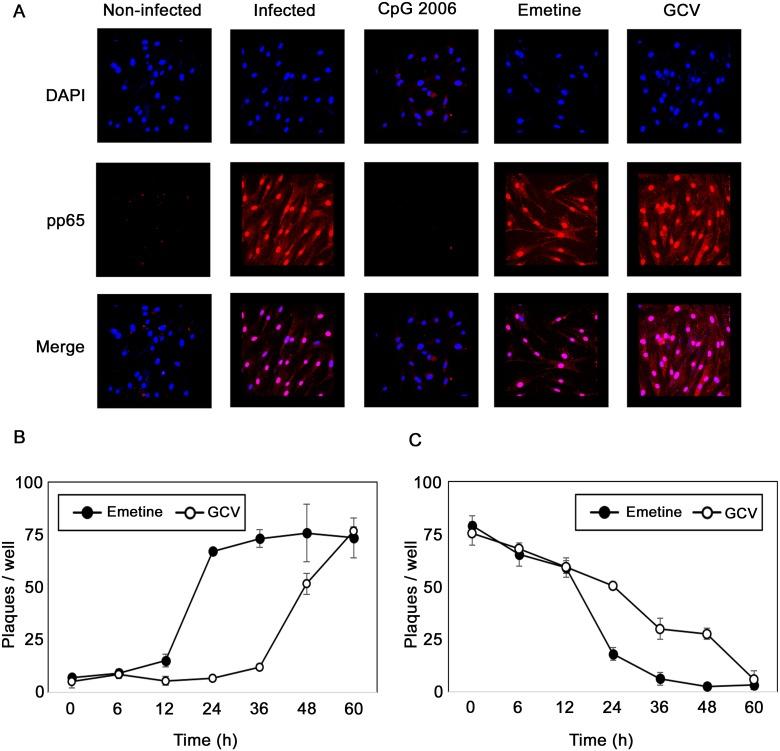
Infection with human cytomegalovirus (HCMV) is a threat for pregnant women and immunocompromised hosts. Although limited drugs are available, development of new agents against HCMV is desired. Through screening of the LOPAC library, we identified emetine as HCMV inhibitor. Additional studies confirmed its anti-HCMV activities in human foreskin fibroblasts: EC50-40±1.72 nM, CC50-8±0.56 μM, and selectivity index of 200. HCMV inhibition occurred after virus entry, but before DNA replication, and resulted in decreased expression of viral proteins. Synergistic virus inhibition was achieved when emetine was combined with ganciclovir. In a mouse CMV (MCMV) model, emetine was well-tolerated, displayed long half-life, preferential distribution to tissues over plasma, and effectively suppressed MCMV. Since the in vitro anti-HCMV activity of emetine decreased significantly in low-density cells, a mechanism involving cell cycle regulation was suspected. HCMV inhibition by emetine depended on ribosomal processing S14 (RPS14) binding to MDM2, leading to disruption of HCMV-induced MDM2-p53 and MDM2-IE2 interactions. Irrespective of cell density, emetine induced RPS14 translocation into the nucleus during infection. In infected high-density cells, MDM2 was available for interaction with RPS14, resulting in disruption of MDM2-p53 interaction. However, in low-density cells the pre-existing interaction of MDM2-p53 could not be disrupted, and RPS14 could not interact with MDM2. In high-density cells the interaction of MDM2-RPS14 resulted in ubiquitination and degradation of RPS14, which was not observed in low-density cells. In infected-only or in non-infected emetine-treated cells, RPS14 failed to translocate into the nucleus, hence could not interact with MDM2, and was not ubiquitinated. HCMV replicated similarly in RPS14 knockdown or control cells, but emetine did not inhibit virus replication in the former cell line. The interaction of MDM2-p53 was maintained in infected RPS14 knockdown cells despite emetine treatment, confirming a unique mechanism by which emetine exploits RPS14 to disrupt MDM2-p53 interaction. Summarized, emetine may represent a promising candidate for HCMV therapy alone or in combination with ganciclovir through a novel host-dependent mechanism.

摘要

人巨细胞病毒(HCMV)感染对孕妇和免疫功能低下的宿主构成威胁。尽管可用药物有限,但仍需要开发针对HCMV的新型药物。通过筛选LOPAC文库,我们确定吐根碱为HCMV抑制剂。进一步的研究证实了其在人包皮成纤维细胞中的抗HCMV活性:半数有效浓度(EC50)为40±1.72 nM,半数细胞毒性浓度(CC50)为8±0.56 μM,选择性指数为200。HCMV抑制发生在病毒进入后、DNA复制前,并导致病毒蛋白表达降低。当吐根碱与更昔洛韦联合使用时,可实现协同病毒抑制。在小鼠巨细胞病毒(MCMV)模型中,吐根碱耐受性良好,半衰期长,在组织中的分布优于血浆,并能有效抑制MCMV。由于吐根碱在低密度细胞中的体外抗HCMV活性显著降低,怀疑其作用机制涉及细胞周期调控。吐根碱对HCMV的抑制作用依赖于核糖体加工蛋白S14(RPS14)与MDM2的结合,导致HCMV诱导的MDM2-p53和MDM2-IE2相互作用被破坏。无论细胞密度如何,吐根碱在感染期间都会诱导RPS14易位到细胞核中。在感染的高密度细胞中,MDM2可与RPS14相互作用,导致MDM2-p53相互作用被破坏。然而,在低密度细胞中,预先存在的MDM2-p53相互作用无法被破坏,RPS14也无法与MDM2相互作用。在高密度细胞中,MDM2-RPS14的相互作用导致RPS14泛素化和降解,而在低密度细胞中未观察到这种现象。在仅感染或未感染但经吐根碱处理的细胞中,RPS14无法易位到细胞核中,因此无法与MDM2相互作用,也不会被泛素化。HCMV在RPS14基因敲低或对照细胞中的复制情况相似,但吐根碱在前者细胞系中不抑制病毒复制。尽管使用了吐根碱处理,但在感染的RPS14基因敲低细胞中,MDM2-p53的相互作用得以维持,这证实了吐根碱利用RPS14破坏MDM2-p53相互作用的独特机制。综上所述,吐根碱可能是一种有前景的HCMV治疗候选药物,可单独使用或与更昔洛韦联合使用,通过一种新的宿主依赖性机制发挥作用。

https://cdn.ncbi.nlm.nih.gov/pmc/blobs/a8fc/4919066/1e5571138393/ppat.1005717.g001.jpg

文献检索

告别复杂PubMed语法,用中文像聊天一样搜索,搜遍4000万医学文献。AI智能推荐,让科研检索更轻松。

立即免费搜索

文件翻译

保留排版,准确专业,支持PDF/Word/PPT等文件格式,支持 12+语言互译。

免费翻译文档

深度研究

AI帮你快速写综述,25分钟生成高质量综述,智能提取关键信息,辅助科研写作。

立即免费体验