• 文献检索
  • 文档翻译
  • 深度研究
  • 学术资讯
  • Suppr Zotero 插件Zotero 插件
  • 邀请有礼
  • 套餐&价格
  • 历史记录
应用&插件
Suppr Zotero 插件Zotero 插件浏览器插件Mac 客户端Windows 客户端微信小程序
定价
高级版会员购买积分包购买API积分包
服务
文献检索文档翻译深度研究API 文档MCP 服务
关于我们
关于 Suppr公司介绍联系我们用户协议隐私条款
关注我们

Suppr 超能文献

核心技术专利:CN118964589B侵权必究
粤ICP备2023148730 号-1Suppr @ 2026

文献检索

告别复杂PubMed语法,用中文像聊天一样搜索,搜遍4000万医学文献。AI智能推荐,让科研检索更轻松。

立即免费搜索

文件翻译

保留排版,准确专业,支持PDF/Word/PPT等文件格式,支持 12+语言互译。

免费翻译文档

深度研究

AI帮你快速写综述,25分钟生成高质量综述,智能提取关键信息,辅助科研写作。

立即免费体验

MAIT 细胞在人类病毒感染期间被激活。

MAIT cells are activated during human viral infections.

机构信息

Peter Medawar Building for Pathogen Research and Translational Gastroenterology Unit, Nuffield Department of Clinical Medicine, University of Oxford, Oxford OX1 3SY, UK.

Division of Immunology and Inflammation, Department of Medicine, Faculty of Medicine, Imperial College, Hammersmith Campus, London W12 0NN, UK.

出版信息

Nat Commun. 2016 Jun 23;7:11653. doi: 10.1038/ncomms11653.

DOI:10.1038/ncomms11653
PMID:27337592
原文链接:https://pmc.ncbi.nlm.nih.gov/articles/PMC4931007/
Abstract

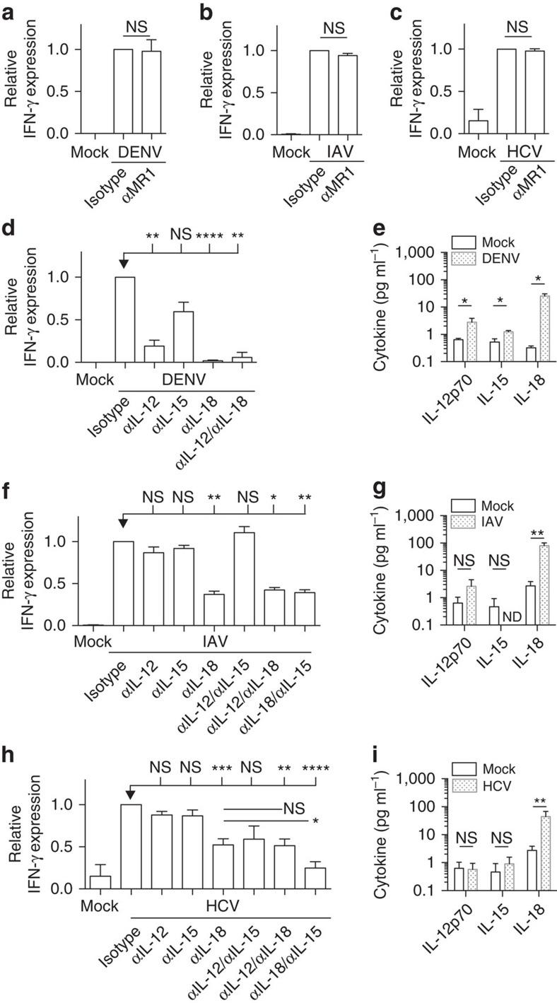
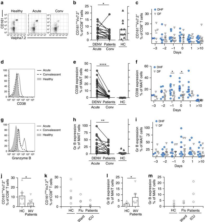
Mucosal-associated invariant T (MAIT) cells are abundant in humans and recognize bacterial ligands. Here, we demonstrate that MAIT cells are also activated during human viral infections in vivo. MAIT cells activation was observed during infection with dengue virus, hepatitis C virus and influenza virus. This activation-driving cytokine release and Granzyme B upregulation-is TCR-independent but dependent on IL-18 in synergy with IL-12, IL-15 and/or interferon-α/β. IL-18 levels and MAIT cell activation correlate with disease severity in acute dengue infection. Furthermore, HCV treatment with interferon-α leads to specific MAIT cell activation in vivo in parallel with an enhanced therapeutic response. Moreover, TCR-independent activation of MAIT cells leads to a reduction of HCV replication in vitro mediated by IFN-γ. Together these data demonstrate MAIT cells are activated following viral infections, and suggest a potential role in both host defence and immunopathology.

摘要

黏膜相关恒定 T(MAIT)细胞在人类中丰富存在,并能识别细菌配体。在这里,我们证明 MAIT 细胞在人类病毒感染过程中也会被激活。在感染登革热病毒、丙型肝炎病毒和流感病毒时观察到 MAIT 细胞的激活。这种激活驱动细胞因子释放和颗粒酶 B 的上调,与 TCR 无关,但与 IL-18 协同作用,IL-12、IL-15 和/或干扰素-α/β也发挥作用。IL-18 水平和 MAIT 细胞的激活与急性登革热感染的疾病严重程度相关。此外,用干扰素-α治疗丙型肝炎病毒会导致体内特定的 MAIT 细胞激活,同时增强治疗反应。此外,MAIT 细胞的 TCR 非依赖性激活会导致体外丙型肝炎病毒复制减少,这一过程由 IFN-γ介导。这些数据共同表明,MAIT 细胞在病毒感染后被激活,并提示其在宿主防御和免疫病理学中可能发挥作用。

https://cdn.ncbi.nlm.nih.gov/pmc/blobs/8ee7/4931007/7b39d8179f36/ncomms11653-f7.jpg
https://cdn.ncbi.nlm.nih.gov/pmc/blobs/8ee7/4931007/3e3c95f6102a/ncomms11653-f1.jpg
https://cdn.ncbi.nlm.nih.gov/pmc/blobs/8ee7/4931007/92445a874356/ncomms11653-f2.jpg
https://cdn.ncbi.nlm.nih.gov/pmc/blobs/8ee7/4931007/db480e47ab34/ncomms11653-f3.jpg
https://cdn.ncbi.nlm.nih.gov/pmc/blobs/8ee7/4931007/3a5fea3e1fd9/ncomms11653-f4.jpg
https://cdn.ncbi.nlm.nih.gov/pmc/blobs/8ee7/4931007/776e411d6019/ncomms11653-f5.jpg
https://cdn.ncbi.nlm.nih.gov/pmc/blobs/8ee7/4931007/3ad17185da5e/ncomms11653-f6.jpg
https://cdn.ncbi.nlm.nih.gov/pmc/blobs/8ee7/4931007/7b39d8179f36/ncomms11653-f7.jpg
https://cdn.ncbi.nlm.nih.gov/pmc/blobs/8ee7/4931007/3e3c95f6102a/ncomms11653-f1.jpg
https://cdn.ncbi.nlm.nih.gov/pmc/blobs/8ee7/4931007/92445a874356/ncomms11653-f2.jpg
https://cdn.ncbi.nlm.nih.gov/pmc/blobs/8ee7/4931007/db480e47ab34/ncomms11653-f3.jpg
https://cdn.ncbi.nlm.nih.gov/pmc/blobs/8ee7/4931007/3a5fea3e1fd9/ncomms11653-f4.jpg
https://cdn.ncbi.nlm.nih.gov/pmc/blobs/8ee7/4931007/776e411d6019/ncomms11653-f5.jpg
https://cdn.ncbi.nlm.nih.gov/pmc/blobs/8ee7/4931007/3ad17185da5e/ncomms11653-f6.jpg
https://cdn.ncbi.nlm.nih.gov/pmc/blobs/8ee7/4931007/7b39d8179f36/ncomms11653-f7.jpg

相似文献

1
MAIT cells are activated during human viral infections.MAIT 细胞在人类病毒感染期间被激活。
Nat Commun. 2016 Jun 23;7:11653. doi: 10.1038/ncomms11653.
2
Human liver CD8 MAIT cells exert TCR/MR1-independent innate-like cytotoxicity in response to IL-15.人类肝脏 CD8 MAIT 细胞在受到 IL-15 刺激时发挥 TCR/MR1 非依赖性固有样细胞毒性作用。
J Hepatol. 2020 Sep;73(3):640-650. doi: 10.1016/j.jhep.2020.03.033. Epub 2020 Apr 2.
3
Human mucosal-associated invariant T cells contribute to antiviral influenza immunity via IL-18-dependent activation.人类黏膜相关恒定T细胞通过依赖白细胞介素-18的激活作用来促进抗流感病毒免疫。
Proc Natl Acad Sci U S A. 2016 Sep 6;113(36):10133-8. doi: 10.1073/pnas.1610750113. Epub 2016 Aug 19.
4
Study of MAIT Cell Activation in Viral Infections In Vivo.体内病毒感染中 MAIT 细胞激活的研究。
Methods Mol Biol. 2020;2098:261-281. doi: 10.1007/978-1-0716-0207-2_17.
5
Activation and Impaired Tumor Necrosis Factor-α Production of Circulating Mucosal-Associated Invariant T Cells in Patients with Trauma.创伤患者循环黏膜相关不变 T 细胞的激活和肿瘤坏死因子-α产生受损。
J Innate Immun. 2019;11(6):506-515. doi: 10.1159/000499343. Epub 2019 May 14.
6
MAIT cells launch a rapid, robust and distinct hyperinflammatory response to bacterial superantigens and quickly acquire an anergic phenotype that impedes their cognate antimicrobial function: Defining a novel mechanism of superantigen-induced immunopathology and immunosuppression.黏膜相关恒定T细胞(MAIT细胞)对细菌超抗原引发快速、强烈且独特的高炎症反应,并迅速获得一种无反应性表型,这种表型会阻碍其同源抗菌功能:确定超抗原诱导免疫病理和免疫抑制的新机制。
PLoS Biol. 2017 Jun 20;15(6):e2001930. doi: 10.1371/journal.pbio.2001930. eCollection 2017 Jun.
7
MAIT Cells in Respiratory Viral Infections in Mouse and Human.MAIT 细胞在鼠和人呼吸道病毒感染中的作用。
Crit Rev Immunol. 2021;41(5):19-35. doi: 10.1615/CritRevImmunol.2021040877.
8
Type I interferons are important co-stimulatory signals during T cell receptor mediated human MAIT cell activation.I 型干扰素是 T 细胞受体介导的人类 MAIT 细胞活化过程中的重要共刺激信号。
Eur J Immunol. 2020 Feb;50(2):178-191. doi: 10.1002/eji.201948279. Epub 2019 Nov 14.
9
Human liver-derived MAIT cells differ from blood MAIT cells in their metabolism and response to TCR-independent activation.人肝来源的 MAIT 细胞在代谢和对非 TCR 依赖性激活的反应上与血 MAIT 细胞不同。
Eur J Immunol. 2021 Apr;51(4):879-892. doi: 10.1002/eji.202048830. Epub 2021 Jan 25.
10
Unique and Common Features of Innate-Like Human Vδ2 γδT Cells and Mucosal-Associated Invariant T Cells.先天样人 Vδ2 γδT 细胞和黏膜相关不变 T 细胞的独特和共同特征。
Front Immunol. 2018 Apr 23;9:756. doi: 10.3389/fimmu.2018.00756. eCollection 2018.

引用本文的文献

1
Exploring the role of unconventional T cells in rheumatoid arthritis.探索非常规T细胞在类风湿性关节炎中的作用。
Front Immunol. 2025 Aug 20;16:1656994. doi: 10.3389/fimmu.2025.1656994. eCollection 2025.
2
Poxvirus Vectors Activate Human NK and MAIT Cells in a Type I Interferon, IL-18, and Monocyte-Dependent Manner.痘病毒载体以I型干扰素、白细胞介素-18和单核细胞依赖的方式激活人自然杀伤细胞和黏膜相关恒定T细胞。
J Immunol Res. 2025 Jul 12;2025:1203141. doi: 10.1155/jimr/1203141. eCollection 2025.
3
Primordial Cells Bridging the Gap Between Innate and Adaptive Immunity.

本文引用的文献

1
Diversity of T Cells Restricted by the MHC Class I-Related Molecule MR1 Facilitates Differential Antigen Recognition.MHC Ⅰ类相关分子 MR1 限制的 T 细胞多样性促进了差异抗原识别。
Immunity. 2016 Jan 19;44(1):32-45. doi: 10.1016/j.immuni.2015.12.005. Epub 2016 Jan 12.
2
Mucosal-associated invariant T cell-rich congenic mouse strain allows functional evaluation.富含黏膜相关恒定T细胞的同源小鼠品系可进行功能评估。
J Clin Invest. 2015 Nov 2;125(11):4171-85. doi: 10.1172/JCI82424. Epub 2015 Oct 12.
3
Efficacy of sofosbuvir plus ribavirin with or without peginterferon-alfa in patients with hepatitis C virus genotype 3 infection and treatment-experienced patients with cirrhosis and hepatitis C virus genotype 2 infection.
原始细胞弥合先天免疫与适应性免疫之间的差距。
Adv Exp Med Biol. 2025;1476:47-82. doi: 10.1007/978-3-031-85340-1_3.
4
Circulating mucosa-associated invariant T cells are decreased and have impaired function in patients with diffuse large B-cell lymphoma.在弥漫性大B细胞淋巴瘤患者中,循环黏膜相关恒定T细胞数量减少且功能受损。
Transl Oncol. 2025 Sep;59:102461. doi: 10.1016/j.tranon.2025.102461. Epub 2025 Jun 27.
5
Control of MAIT cell functions by cytokines in health and disease.健康与疾病状态下细胞因子对黏膜相关恒定T细胞(MAIT细胞)功能的调控
Front Immunol. 2025 May 30;16:1594712. doi: 10.3389/fimmu.2025.1594712. eCollection 2025.
6
Dynamic alterations of circulating lymphocytes during the trajectory of Hantaan virus-induced hemorrhagic fever with renal syndrome.汉坦病毒引起的肾综合征出血热病程中循环淋巴细胞的动态变化
Front Immunol. 2025 May 29;16:1567306. doi: 10.3389/fimmu.2025.1567306. eCollection 2025.
7
Immune Monitoring after Cell Therapy and Hematopoietic Cell Transplantation: Guidelines by the ISCT Stem Cell Engineering Committee.细胞治疗和造血细胞移植后的免疫监测:国际细胞治疗协会干细胞工程委员会指南
Cytotherapy. 2025 May 5. doi: 10.1016/j.jcyt.2025.04.069.
8
Cellular and Molecular Atlas of Peripheral Blood Mononuclear Cells from a Pregnant Woman After Recovery from COVID-19.新冠康复后孕妇外周血单个核细胞的细胞和分子图谱
Matern Fetal Med. 2023 Apr 24;5(2):88-96. doi: 10.1097/FM9.0000000000000190. eCollection 2023 Apr.
9
Liver transplant-facilitated CD161Vα7.2 MAIT cell recovery demonstrates clinical benefits in hepatic failure patients.肝移植促进的CD161Vα7.2黏膜相关恒定T细胞恢复对肝衰竭患者具有临床益处。
Nat Commun. 2025 Apr 29;16(1):4022. doi: 10.1038/s41467-025-59308-x.
10
Hantaan virus infection induces human mucosal-associated invariant T cell pyroptosis through IRE1α pathway.汉坦病毒感染通过IRE1α途径诱导人黏膜相关恒定T细胞焦亡。
Commun Biol. 2025 Apr 1;8(1):538. doi: 10.1038/s42003-025-07979-z.
索磷布韦联合利巴韦林加或不加聚乙二醇干扰素-α治疗丙型肝炎病毒基因型 3 感染且有肝硬化的经治患者和丙型肝炎病毒基因型 2 感染且有肝硬化的经治患者的疗效。
Gastroenterology. 2015 Nov;149(6):1462-70. doi: 10.1053/j.gastro.2015.07.043. Epub 2015 Aug 4.
4
CD161(int)CD8+ T cells: a novel population of highly functional, memory CD8+ T cells enriched within the gut.CD161(int)CD8 + T细胞:肠道内富集的一群新型高功能记忆性CD8 + T细胞。
Mucosal Immunol. 2016 Mar;9(2):401-13. doi: 10.1038/mi.2015.69. Epub 2015 Jul 29.
5
Identification of phenotypically and functionally heterogeneous mouse mucosal-associated invariant T cells using MR1 tetramers.使用MR1四聚体鉴定表型和功能异质性的小鼠黏膜相关恒定T细胞。
J Exp Med. 2015 Jun 29;212(7):1095-108. doi: 10.1084/jem.20142110. Epub 2015 Jun 22.
6
IL-15 dependent induction of IL-18 secretion as a feedback mechanism controlling human MAIT-cell effector functions.IL-15依赖性诱导IL-18分泌作为一种控制人类黏膜相关恒定T细胞(MAIT细胞)效应功能的反馈机制。
Eur J Immunol. 2015 Aug;45(8):2286-98. doi: 10.1002/eji.201445313. Epub 2015 Jun 22.
7
PLZF regulates CCR6 and is critical for the acquisition and maintenance of the Th17 phenotype in human cells.PLZF调节CCR6,对人类细胞中Th17表型的获得和维持至关重要。
J Immunol. 2015 May 1;194(9):4350-61. doi: 10.4049/jimmunol.1401093. Epub 2015 Apr 1.
8
Type I IFNs and IL-18 regulate the antiviral response of primary human γδ T cells against dendritic cells infected with Dengue virus.I型干扰素和白细胞介素-18调节原代人γδ T细胞对感染登革病毒的树突状细胞的抗病毒反应。
J Immunol. 2015 Apr 15;194(8):3890-900. doi: 10.4049/jimmunol.1303343. Epub 2015 Mar 2.
9
CD161 defines a transcriptional and functional phenotype across distinct human T cell lineages.CD161定义了不同人类T细胞谱系中的一种转录和功能表型。
Cell Rep. 2014 Nov 6;9(3):1075-88. doi: 10.1016/j.celrep.2014.09.045. Epub 2014 Oct 23.
10
MAIT cells are depleted early but retain functional cytokine expression in HIV infection.黏膜相关恒定T细胞(MAIT细胞)在HIV感染早期会减少,但仍保留功能性细胞因子表达。
Immunol Cell Biol. 2015 Feb;93(2):177-88. doi: 10.1038/icb.2014.91. Epub 2014 Oct 28.