Suppr超能文献

二甲双胍是一种新型的转化生长因子(TGF)-β1抑制剂。

Metformin is a novel suppressor for transforming growth factor (TGF)-β1.

作者信息

Xiao Han, Zhang Jianshu, Xu Zhonghe, Feng Yenan, Zhang Mingliang, Liu Jianli, Chen Ruifei, Shen Jing, Wu Jimin, Lu Zhizhen, Fang Xiaohong, Li Jingyuan, Zhang Youyi

机构信息

Institute of Vascular Medicine, Peking University Third Hospital and Academy for Advanced Interdisciplinary Studies, Peking University, Key Laboratory of Cardiovascular Molecular Biology and Regulatory Peptides, Ministry of Health, Key Laboratory of Molecular Cardiovascular Sciences, Ministry of Education and Beijing Key Laboratory of Cardiovascular Receptors Research, Beijing 100191, China.

Key Laboratory for Biomedical Effects of Nanomaterials and Nanosafety, Institute of High Energy Physics, Chinese Academy of Sciences, Beijing 100049, China.

出版信息

Sci Rep. 2016 Jun 28;6:28597. doi: 10.1038/srep28597.

Abstract

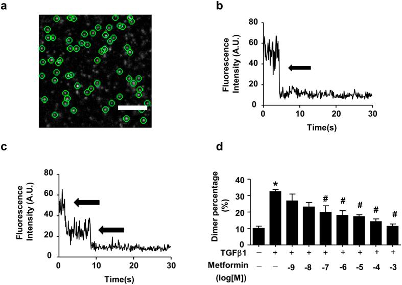
Metformin is a widely used first-line antidiabetic drug that has been shown to protect against a variety of specific diseases in addition to diabetes, including cardiovascular disorders, polycystic ovary syndrome, and cancer. However, the precise mechanisms underlying the diverse therapeutic effects of metformin remain elusive. Here, we report that transforming growth factor-β1 (TGF-β1), which is involved in the pathogenesis of numerous diseases, is a novel target of metformin. Using a surface plasmon resonance-based assay, we identified the direct binding of metformin to TGF-β1 and found that metformin inhibits [(125)I]-TGF-β1 binding to its receptor. Furthermore, based on molecular docking and molecular dynamics simulations, metformin was predicted to interact with TGF-β1 at its receptor-binding domain. Single-molecule force spectroscopy revealed that metformin reduces the binding probability but not the binding force of TGF-β1 to its type II receptor. Consequently, metformin suppresses type II TGF-β1 receptor dimerization upon exposure to TGF-β1, which is essential for downstream signal transduction. Thus, our results indicate that metformin is a novel TGF-β suppressor with therapeutic potential for numerous diseases in which TGF-β1 hyperfunction is indicated.

摘要

二甲双胍是一种广泛使用的一线抗糖尿病药物,除糖尿病外,还被证明可预防多种特定疾病,包括心血管疾病、多囊卵巢综合征和癌症。然而,二甲双胍多种治疗作用背后的确切机制仍不清楚。在此,我们报告参与多种疾病发病机制的转化生长因子-β1(TGF-β1)是二甲双胍的一个新靶点。通过基于表面等离子体共振的分析,我们确定了二甲双胍与TGF-β1的直接结合,并发现二甲双胍抑制[(125)I]-TGF-β1与其受体的结合。此外,基于分子对接和分子动力学模拟,预测二甲双胍在其受体结合域与TGF-β1相互作用。单分子力谱显示,二甲双胍降低了TGF-β1与其II型受体的结合概率,但不降低结合力。因此,二甲双胍在暴露于TGF-β1时抑制II型TGF-β1受体二聚化,这对下游信号转导至关重要。因此,我们的结果表明,二甲双胍是一种新型的TGF-β抑制剂,对表明TGF-β1功能亢进的多种疾病具有治疗潜力。

https://cdn.ncbi.nlm.nih.gov/pmc/blobs/d2a0/4923858/f6d0919ba905/srep28597-f1.jpg

文献AI研究员

20分钟写一篇综述,助力文献阅读效率提升50倍。

立即体验

用中文搜PubMed

大模型驱动的PubMed中文搜索引擎

马上搜索

文档翻译

学术文献翻译模型,支持多种主流文档格式。

立即体验