• 文献检索
  • 文档翻译
  • 深度研究
  • 学术资讯
  • Suppr Zotero 插件Zotero 插件
  • 邀请有礼
  • 套餐&价格
  • 历史记录
应用&插件
Suppr Zotero 插件Zotero 插件浏览器插件Mac 客户端Windows 客户端微信小程序
定价
高级版会员购买积分包购买API积分包
服务
文献检索文档翻译深度研究API 文档MCP 服务
关于我们
关于 Suppr公司介绍联系我们用户协议隐私条款
关注我们

Suppr 超能文献

核心技术专利:CN118964589B侵权必究
粤ICP备2023148730 号-1Suppr @ 2026

文献检索

告别复杂PubMed语法,用中文像聊天一样搜索,搜遍4000万医学文献。AI智能推荐,让科研检索更轻松。

立即免费搜索

文件翻译

保留排版,准确专业,支持PDF/Word/PPT等文件格式,支持 12+语言互译。

免费翻译文档

深度研究

AI帮你快速写综述,25分钟生成高质量综述,智能提取关键信息,辅助科研写作。

立即免费体验

氯硝柳胺通过抑制Wnt/β-连环蛋白信号通路,使三阴性乳腺癌细胞对电离辐射敏感。

Niclosamide sensitizes triple-negative breast cancer cells to ionizing radiation in association with the inhibition of Wnt/β-catenin signaling.

作者信息

Yin Lina, Gao Yun, Zhang Xuxia, Wang Jing, Ding Defang, Zhang Yaping, Zhang Junxiang, Chen Honghong

机构信息

Department of Radiation Biology, Institute of Radiation Medicine, Fudan University, Shanghai, China.

出版信息

Oncotarget. 2016 Jul 5;7(27):42126-42138. doi: 10.18632/oncotarget.9704.

DOI:10.18632/oncotarget.9704
PMID:27363012
原文链接:https://pmc.ncbi.nlm.nih.gov/articles/PMC5173121/
Abstract

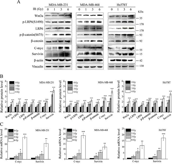
Triple-negative breast cancer (TNBC) is one of the most difficult breast cancers to treat because there is no targeted treatment, and conventional cytotoxic chemotherapy followed by adjuvant radiation therapy is the standard of care for patients with TNBC. We herein reported that ionizing radiation (IR) induced Wnt3a, LRP6 and β-catenin expression and consequently activated Wnt/β-catenin signaling in TNBC MDA-MB-231, MDA-MB-468 and Hs578T cells. Moreover, depletion of β-catenin by shRNA sensitized TNBC cells to IR, whereas treatment of Wnt3a protein or overexpression of β-catenin resulted in radioresistance of TNBC cells. Niclosamide, a potent inhibitor of Wnt/β-catenin signaling, not only inhibited constitutive Wnt/β-catenin signaling, but also blocked IR-induced Wnt/β-catenin signaling in TNBC cells. In addition, niclosamide sensitized TNBC cells to IR, prevented Wnt3a-induced radioresistance, and overcame β-catenin-induced radioresistance in TNBC cells. Importantly, animals treated with the combination of niclosamide and γ-ray local tumor irradiation had significant inhibition of MDA-MB-231 tumor growth compared with treated with local tumor irradiation alone. These findings indicate that Wnt/β-catenin signaling pathway plays an important role in the development of radioresistance of TNBC cells, and that niclosamide had significant radiosensitizing effects by inhibiting Wnt/β-catenin signaling in TNBC cells. Our study also provides rationale for further preclinical and clinical evaluation of niclosamide in TNBC management.

摘要

三阴性乳腺癌(TNBC)是最难治疗的乳腺癌之一,因为它没有靶向治疗方法,对于TNBC患者,常规的细胞毒性化疗后辅助放疗是标准治疗方案。我们在此报告,电离辐射(IR)可诱导TNBC的MDA-MB-231、MDA-MB-468和Hs578T细胞中Wnt3a、LRP6和β-连环蛋白的表达,并因此激活Wnt/β-连环蛋白信号通路。此外,通过短发夹RNA(shRNA)耗尽β-连环蛋白可使TNBC细胞对IR敏感,而Wnt3a蛋白处理或β-连环蛋白过表达则导致TNBC细胞产生放射抗性。尼克索酰胺是一种有效的Wnt/β-连环蛋白信号通路抑制剂,它不仅抑制组成型Wnt/β-连环蛋白信号通路,还能阻断IR诱导的TNBC细胞中的Wnt/β-连环蛋白信号通路。此外,尼克索酰胺可使TNBC细胞对IR敏感,防止Wnt3a诱导的放射抗性,并克服TNBC细胞中β-连环蛋白诱导的放射抗性。重要的是,与单独进行局部肿瘤照射相比,接受尼克索酰胺和γ射线局部肿瘤照射联合治疗的动物,其MDA-MB-231肿瘤生长受到显著抑制。这些发现表明,Wnt/β-连环蛋白信号通路在TNBC细胞放射抗性的发展中起重要作用,并且尼克索酰胺通过抑制TNBC细胞中的Wnt/β-连环蛋白信号通路具有显著的放射增敏作用。我们的研究还为尼克索酰胺在TNBC治疗中的进一步临床前和临床评估提供了理论依据。

https://cdn.ncbi.nlm.nih.gov/pmc/blobs/d6d2/5173121/2298dcac4d1d/oncotarget-07-42126-g006.jpg
https://cdn.ncbi.nlm.nih.gov/pmc/blobs/d6d2/5173121/d093e59359a2/oncotarget-07-42126-g001.jpg
https://cdn.ncbi.nlm.nih.gov/pmc/blobs/d6d2/5173121/2aff9d7aec6f/oncotarget-07-42126-g002.jpg
https://cdn.ncbi.nlm.nih.gov/pmc/blobs/d6d2/5173121/1e53f2297962/oncotarget-07-42126-g003.jpg
https://cdn.ncbi.nlm.nih.gov/pmc/blobs/d6d2/5173121/5e25e4bd5a3f/oncotarget-07-42126-g004.jpg
https://cdn.ncbi.nlm.nih.gov/pmc/blobs/d6d2/5173121/8eb1c60e74fe/oncotarget-07-42126-g005.jpg
https://cdn.ncbi.nlm.nih.gov/pmc/blobs/d6d2/5173121/2298dcac4d1d/oncotarget-07-42126-g006.jpg
https://cdn.ncbi.nlm.nih.gov/pmc/blobs/d6d2/5173121/d093e59359a2/oncotarget-07-42126-g001.jpg
https://cdn.ncbi.nlm.nih.gov/pmc/blobs/d6d2/5173121/2aff9d7aec6f/oncotarget-07-42126-g002.jpg
https://cdn.ncbi.nlm.nih.gov/pmc/blobs/d6d2/5173121/1e53f2297962/oncotarget-07-42126-g003.jpg
https://cdn.ncbi.nlm.nih.gov/pmc/blobs/d6d2/5173121/5e25e4bd5a3f/oncotarget-07-42126-g004.jpg
https://cdn.ncbi.nlm.nih.gov/pmc/blobs/d6d2/5173121/8eb1c60e74fe/oncotarget-07-42126-g005.jpg
https://cdn.ncbi.nlm.nih.gov/pmc/blobs/d6d2/5173121/2298dcac4d1d/oncotarget-07-42126-g006.jpg

相似文献

1
Niclosamide sensitizes triple-negative breast cancer cells to ionizing radiation in association with the inhibition of Wnt/β-catenin signaling.氯硝柳胺通过抑制Wnt/β-连环蛋白信号通路,使三阴性乳腺癌细胞对电离辐射敏感。
Oncotarget. 2016 Jul 5;7(27):42126-42138. doi: 10.18632/oncotarget.9704.
2
Niclosamide suppresses cancer cell growth by inducing Wnt co-receptor LRP6 degradation and inhibiting the Wnt/β-catenin pathway.尼克罗米胺通过诱导 Wnt 共受体 LRP6 降解和抑制 Wnt/β-连环蛋白通路来抑制癌细胞生长。
PLoS One. 2011;6(12):e29290. doi: 10.1371/journal.pone.0029290. Epub 2011 Dec 16.
3
Saikosaponin D from Radix Bupleuri suppresses triple-negative breast cancer cell growth by targeting β-catenin signaling.柴胡皂苷 D 通过靶向β-catenin 信号通路抑制三阴性乳腺癌细胞生长。
Biomed Pharmacother. 2018 Dec;108:724-733. doi: 10.1016/j.biopha.2018.09.038. Epub 2018 Sep 21.
4
Preferential Inhibition of Wnt/β-Catenin Signaling by Novel Benzimidazole Compounds in Triple-Negative Breast Cancer.新型苯并咪唑类化合物对三阴性乳腺癌中 Wnt/β-连环蛋白信号的优先抑制作用。
Int J Mol Sci. 2018 May 20;19(5):1524. doi: 10.3390/ijms19051524.
5
Activation of STAT3 and Bcl-2 and reduction of reactive oxygen species (ROS) promote radioresistance in breast cancer and overcome of radioresistance with niclosamide.信号转导子和转录激活子 3(STAT3)和 Bcl-2 的激活以及活性氧(ROS)的减少可促进乳腺癌的放射抵抗,并通过氯硝柳胺克服放射抵抗。
Oncogene. 2018 Sep;37(39):5292-5304. doi: 10.1038/s41388-018-0340-y. Epub 2018 May 31.
6
A novel recombinant human Frizzled-7 protein exhibits anti-tumor activity against triple negative breast cancer via abating Wnt/β-catenin pathway.一种新型重组人卷曲蛋白 7 通过抑制 Wnt/β-连环蛋白通路对三阴性乳腺癌发挥抗肿瘤活性。
Int J Biochem Cell Biol. 2018 Oct;103:45-55. doi: 10.1016/j.biocel.2018.08.004. Epub 2018 Aug 7.
7
Cardamonin, a chalcone, inhibits human triple negative breast cancer cell invasiveness by downregulation of Wnt/β-catenin signaling cascades and reversal of epithelial-mesenchymal transition.小豆蔻明,一种查尔酮,通过下调Wnt/β-连环蛋白信号级联反应和逆转上皮-间质转化来抑制人三阴性乳腺癌细胞的侵袭性。
Biofactors. 2017 Mar;43(2):152-169. doi: 10.1002/biof.1315. Epub 2016 Sep 1.
8
The pan-PI3K inhibitor GDC-0941 activates canonical WNT signaling to confer resistance in TNBC cells: resistance reversal with WNT inhibitor.泛PI3K抑制剂GDC-0941激活经典WNT信号通路赋予三阴性乳腺癌细胞耐药性:WNT抑制剂可逆转耐药性
Oncotarget. 2015 May 10;6(13):11061-73. doi: 10.18632/oncotarget.3568.
9
RAC1 GTP-ase signals Wnt-beta-catenin pathway mediated integrin-directed metastasis-associated tumor cell phenotypes in triple negative breast cancers.RAC1 GTP酶在三阴性乳腺癌中介导Wnt-β-连环蛋白信号通路,该通路调控整合素导向的转移相关肿瘤细胞表型。
Oncotarget. 2017 Jan 10;8(2):3072-3103. doi: 10.18632/oncotarget.13618.
10
miR-221/222 activate the Wnt/β-catenin signaling to promote triple-negative breast cancer.miR-221/222 通过激活 Wnt/β-catenin 信号通路促进三阴性乳腺癌的发生。
J Mol Cell Biol. 2018 Aug 1;10(4):302-315. doi: 10.1093/jmcb/mjy041.

引用本文的文献

1
Enhancing radiosensitivity of boron neutron capture therapy for liver cancer with homologous recombination repair inhibitor.用同源重组修复抑制剂增强硼中子俘获疗法对肝癌的放射敏感性。
Jpn J Radiol. 2025 Aug 18. doi: 10.1007/s11604-025-01852-z.
2
Mechanisms of radioresistance and radiosensitization strategies for Triple Negative Breast Cancer.三阴性乳腺癌的放射抗性机制及放射增敏策略
Transl Oncol. 2025 May;55:102351. doi: 10.1016/j.tranon.2025.102351. Epub 2025 Mar 19.
3
Pan-cancer drivers of metastasis.转移的泛癌驱动因素。

本文引用的文献

1
Aldehyde Dehydrogenase Is Regulated by β-Catenin/TCF and Promotes Radioresistance in Prostate Cancer Progenitor Cells.醛脱氢酶受β-连环蛋白/TCF 调控,并促进前列腺癌细胞祖细胞的放射抵抗。
Cancer Res. 2015 Apr 1;75(7):1482-94. doi: 10.1158/0008-5472.CAN-14-1924. Epub 2015 Feb 10.
2
PTH1-34 blocks radiation-induced osteoblast apoptosis by enhancing DNA repair through canonical Wnt pathway.甲状旁腺激素1-34通过经典Wnt信号通路增强DNA修复,从而抑制辐射诱导的成骨细胞凋亡。
J Biol Chem. 2015 Jan 2;290(1):157-67. doi: 10.1074/jbc.M114.608158. Epub 2014 Oct 21.
3
Radiosensitization of glioblastoma cells using a histone deacetylase inhibitor (SAHA) comparing carbon ions with X-rays.
Mol Cancer. 2025 Jan 2;24(1):2. doi: 10.1186/s12943-024-02182-w.
4
Optimizing Niclosamide for Cancer Therapy: Improving Bioavailability via Structural Modification and Nanotechnology.优化氯硝柳胺用于癌症治疗:通过结构修饰和纳米技术提高生物利用度
Cancers (Basel). 2024 Oct 21;16(20):3548. doi: 10.3390/cancers16203548.
5
Blocking the WNT/β-catenin pathway in cancer treatment:pharmacological targets and drug therapeutic potential.癌症治疗中阻断WNT/β-连环蛋白信号通路:药理学靶点与药物治疗潜力
Heliyon. 2024 Aug 12;10(16):e35989. doi: 10.1016/j.heliyon.2024.e35989. eCollection 2024 Aug 30.
6
"Niclosamide: A potential antipruritic agent by modulating serotonin pathway through metabotropic glutamate receptors (mGluRs)".氯硝柳胺:一种通过代谢型谷氨酸受体(mGluRs)调节血清素途径的潜在止痒剂。
Heliyon. 2024 Jun 14;10(12):e33050. doi: 10.1016/j.heliyon.2024.e33050. eCollection 2024 Jun 30.
7
Quercetin inhibits the epithelial-mesenchymal transition and reverses CDK4/6 inhibitor resistance in breast cancer by regulating circHIAT1/miR-19a-3p/CADM2 axis.槲皮素通过调节 circHIAT1/miR-19a-3p/CADM2 轴抑制乳腺癌上皮-间质转化并逆转 CDK4/6 抑制剂耐药。
PLoS One. 2024 Jul 11;19(7):e0305612. doi: 10.1371/journal.pone.0305612. eCollection 2024.
8
Combinational therapy with Myc decoy oligodeoxynucleotides encapsulated in nanocarrier and X-irradiation on breast cancer cells.纳米载体包裹的 Myc 诱饵寡脱氧核苷酸与 X 射线联合治疗乳腺癌细胞。
Oncol Res. 2023 Dec 28;32(2):309-323. doi: 10.32604/or.2023.043576. eCollection 2023.
9
Nanomedicine-Based Drug-Targeting in Breast Cancer: Pharmacokinetics, Clinical Progress, and Challenges.基于纳米医学的乳腺癌药物靶向治疗:药代动力学、临床进展与挑战
ACS Omega. 2023 Dec 13;8(51):48625-48649. doi: 10.1021/acsomega.3c07345. eCollection 2023 Dec 26.
10
High G9a Expression in DLBCL and Its Inhibition by Niclosamide to Induce Autophagy as a Therapeutic Approach.弥漫性大B细胞淋巴瘤中G9a高表达及其被氯硝柳胺抑制以诱导自噬作为一种治疗方法
Cancers (Basel). 2023 Aug 17;15(16):4150. doi: 10.3390/cancers15164150.
使用组蛋白去乙酰化酶抑制剂(SAHA)对胶质母细胞瘤细胞进行放射增敏,比较碳离子与X射线的效果。
Int J Radiat Biol. 2015 Jan;91(1):90-8. doi: 10.3109/09553002.2014.946111.
4
Can we safely target the WNT pathway?我们能否安全地靶向WNT信号通路?
Nat Rev Drug Discov. 2014 Jul;13(7):513-32. doi: 10.1038/nrd4233.
5
Multi-targeted therapy of cancer by niclosamide: A new application for an old drug.尼氯硝唑治疗癌症的多靶点疗法:老药新用。
Cancer Lett. 2014 Jul 10;349(1):8-14. doi: 10.1016/j.canlet.2014.04.003. Epub 2014 Apr 13.
6
Effect of niclosamide on basal-like breast cancers.氯硝柳胺对基底样乳腺癌的影响。
Mol Cancer Ther. 2014 Apr;13(4):800-11. doi: 10.1158/1535-7163.MCT-13-0555. Epub 2014 Feb 19.
7
Impact of radiation therapy on survival in patients with triple-negative breast cancer.放射治疗对三阴性乳腺癌患者生存的影响。
Oncol Lett. 2014 Feb;7(2):548-552. doi: 10.3892/ol.2013.1700. Epub 2013 Nov 22.
8
Disruption of STAT3 by niclosamide reverses radioresistance of human lung cancer.氯硝柳胺破坏信号转导与转录激活因子3可逆转人肺癌的放射抗性。
Mol Cancer Ther. 2014 Mar;13(3):606-16. doi: 10.1158/1535-7163.MCT-13-0608. Epub 2013 Dec 20.
9
RB1 status in triple negative breast cancer cells dictates response to radiation treatment and selective therapeutic drugs.RB1 状态决定三阴性乳腺癌细胞对放射治疗和选择性治疗药物的反应。
PLoS One. 2013 Nov 12;8(11):e78641. doi: 10.1371/journal.pone.0078641. eCollection 2013.
10
WNT signalling pathways as therapeutic targets in cancer.WNT 信号通路作为癌症的治疗靶点。
Nat Rev Cancer. 2013 Jan;13(1):11-26. doi: 10.1038/nrc3419.