Suppr超能文献

肿瘤坏死因子样凋亡微弱诱导剂通过激活TGF-β1信号通路中的SMAD和p38 MAPK加速狼疮性肾炎肾纤维化进程。

Tumor Necrosis Factor-Like Weak Inducer of Apoptosis Accelerates the Progression of Renal Fibrosis in Lupus Nephritis by Activating SMAD and p38 MAPK in TGF-β1 Signaling Pathway.

作者信息

Liu Zhiqin, Xue Leixi, Liu Zhichun, Huang Jun, Wen Jian, Hu Ji, Bo Lin, Yang Ru

机构信息

Department of Biological Science & Engineering, Hebei University of Science & Technology, Shijiazhuang 050018, China.

Department of Rheumatology and Immunology, The Second Affiliated Hospital of Soochow University, Suzhou 215000, China.

出版信息

Mediators Inflamm. 2016;2016:8986451. doi: 10.1155/2016/8986451. Epub 2016 Jun 5.

Abstract

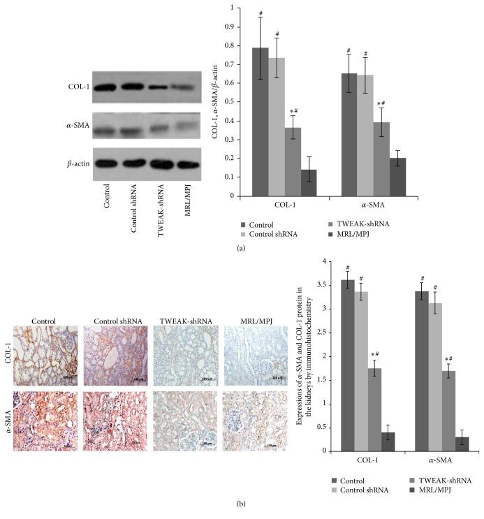
This study aim was to explore the effects of tumor necrosis factor-like weak inducer of apoptosis (TWEAK) in lupus nephritis and its potential underlying mechanisms. MRL/lpr mice were used for in vivo experiments and human proximal tubular cells (HK2 cells) were used for in vitro experiments. Results showed that MRL/lpr mice treated with vehicle solution or LV-Control shRNA displayed significant proteinuria and severe renal histopathological changes. LV-TWEAK-shRNA treatment reversed these changes and decreased renal expressions of TWEAK, TGF-β1, p-p38 MAPK, p-Smad2, COL-1, and α-SMA proteins. In vitro, hTWEAK treatment upregulated the expressions of TGF-β1, p-p38 MAPK, p-SMAD2, α-SMA, and COL-1 proteins in HK2 cells and downregulated the expressions of E-cadherin protein, which were reversed by cotreatment with anti-TWEAK mAb or SB431542 treatment. These findings suggest that TWEAK may contribute to chronic renal changes and renal fibrosis by activating TGF-β1 signaling pathway, and phosphorylation of Smad2 and p38 MAPK proteins was also involved in this signaling pathway.

摘要

本研究旨在探讨凋亡微弱诱导因子样肿瘤坏死因子(TWEAK)在狼疮性肾炎中的作用及其潜在的作用机制。体内实验采用MRL/lpr小鼠,体外实验采用人近端肾小管上皮细胞(HK2细胞)。结果显示,用溶剂或LV-Control shRNA处理的MRL/lpr小鼠出现明显蛋白尿及严重的肾脏组织病理学改变。LV-TWEAK-shRNA处理可逆转这些改变,并降低肾脏中TWEAK、TGF-β1、p-p38 MAPK、p-Smad2、COL-1和α-SMA蛋白的表达。在体外,hTWEAK处理上调了HK2细胞中TGF-β1、p-p38 MAPK、p-SMAD2、α-SMA和COL-1蛋白的表达,下调了E-钙黏蛋白的表达,而抗TWEAK单克隆抗体或SB431542处理可逆转这些变化。这些结果表明,TWEAK可能通过激活TGF-β1信号通路导致慢性肾脏改变和肾纤维化,并且Smad2和p38 MAPK蛋白的磷酸化也参与了该信号通路。

https://cdn.ncbi.nlm.nih.gov/pmc/blobs/3c10/4913011/7d4351a12683/MI2016-8986451.001.jpg

文献检索

告别复杂PubMed语法,用中文像聊天一样搜索,搜遍4000万医学文献。AI智能推荐,让科研检索更轻松。

立即免费搜索

文件翻译

保留排版,准确专业,支持PDF/Word/PPT等文件格式,支持 12+语言互译。

免费翻译文档

深度研究

AI帮你快速写综述,25分钟生成高质量综述,智能提取关键信息,辅助科研写作。

立即免费体验