Suppr超能文献

通过线粒体复合体 I 活性的 PET 成像对脑梗死神经保护候选药物进行无创评估。

Non-invasive evaluation of neuroprotective drug candidates for cerebral infarction by PET imaging of mitochondrial complex-I activity.

作者信息

Fukuta Tatsuya, Asai Tomohiro, Ishii Takayuki, Koide Hiroyuki, Kiyokawa Chiaki, Hashimoto Masahiro, Kikuchi Takashi, Shimizu Kosuke, Harada Norihiro, Tsukada Hideo, Oku Naoto

机构信息

Department of Medical Biochemistry, School of Pharmaceutical Sciences, University of Shizuoka, 52-1 Yada, Suruga-ku, Shizuoka 422-8526, Japan.

Japan Society of the Promotion of Science (JSPS), 5-3-1 Kojimachi, Chiyoda-ku, Tokyo 102-0083, Japan.

出版信息

Sci Rep. 2016 Jul 21;6:30127. doi: 10.1038/srep30127.

Abstract

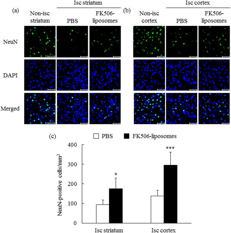
The development of a diagnostic technology that can accurately determine the pathological progression of ischemic stroke and evaluate the therapeutic effects of cerebroprotective agents has been desired. We previously developed a novel PET probe, 2-tert-butyl-4-chloro-5-{6-[2-(2-(18)F-fluoroethoxy)-ethoxy]-pyridin-3-ylmethoxy}-2H-pyridazin-3-one ([(18)F]BCPP-EF) for detecting activity of mitochondrial complex I (MC-I). This probe was shown to visualize neuronal damage in the living brain of rodent and primate models of neurodegenerative diseases. In the present study, [(18)F]BCPP-EF was applied to evaluate the therapeutic effects of a neuroprotectant, liposomal FK506 (FK506-liposomes), on cerebral ischemia/reperfusion (I/R) injury in transient middle cerebral artery occlusion rats. The PET imaging using [(18)F]BCPP-EF showed a prominent reduction in the MC-I activity in the ischemic brain hemisphere. Treatment with FK506-liposomes remarkably increased the uptake of [(18)F]BCPP-EF in the ischemic side corresponding to the improvement of blood flow disorders and motor function deficits throughout the 7 days after I/R. Additionally, the PET scan could diagnose the extent of the brain damage accurately and showed the neuroprotective effect of FK506-liposomes at Day 7, at which 2, 3, 5-triphenyltetrazolium chloride staining couldn't visualize them. Our study demonstrated that the PET technology using [(18)F]BCPP-EF has a potent capacity to evaluate the therapeutic effect of drug candidates in living brain.

摘要

人们一直渴望开发一种能够准确确定缺血性中风病理进展并评估脑保护剂治疗效果的诊断技术。我们之前开发了一种新型PET探针,即2-叔丁基-4-氯-5-{6-[2-(2-(¹⁸)F-氟乙氧基)-乙氧基]-吡啶-3-基甲氧基}-2H-哒嗪-3-酮([(¹⁸)F]BCPP-EF),用于检测线粒体复合物I(MC-I)的活性。该探针已被证明可在神经退行性疾病的啮齿动物和灵长类动物模型的活体大脑中显示神经元损伤。在本研究中,[(¹⁸)F]BCPP-EF被用于评估神经保护剂脂质体FK506(FK506-脂质体)对短暂性大脑中动脉闭塞大鼠脑缺血/再灌注(I/R)损伤的治疗效果。使用[(¹⁸)F]BCPP-EF进行的PET成像显示,缺血性脑半球的MC-I活性显著降低。FK506-脂质体治疗显著增加了[(¹⁸)F]BCPP-EF在缺血侧的摄取,这与I/R后7天内血流紊乱和运动功能缺陷的改善相对应。此外,PET扫描能够准确诊断脑损伤的程度,并在第7天显示FK506-脂质体的神经保护作用,而此时2,3,5-三苯基四氮唑氯化物染色无法显示这些损伤。我们的研究表明,使用[(¹⁸)F]BCPP-EF的PET技术具有强大的能力来评估候选药物在活体大脑中的治疗效果。

https://cdn.ncbi.nlm.nih.gov/pmc/blobs/ef90/4954989/36f48a460c2d/srep30127-f1.jpg

文献AI研究员

20分钟写一篇综述,助力文献阅读效率提升50倍。

立即体验

用中文搜PubMed

大模型驱动的PubMed中文搜索引擎

马上搜索

文档翻译

学术文献翻译模型,支持多种主流文档格式。

立即体验