Suppr超能文献

小鼠和人类中1型血管紧张素II受体依赖性胰高血糖素样肽-1和肽YY的分泌

Angiotensin II Type 1 Receptor-Dependent GLP-1 and PYY Secretion in Mice and Humans.

作者信息

Pais Ramona, Rievaj Juraj, Larraufie Pierre, Gribble Fiona, Reimann Frank

机构信息

Wellcome Trust-Medical Research Council Institute of Metabolic Science, Metabolic Research Laboratories, University of Cambridge, Addenbrooke's Hospital, Cambridge CB2 0QQ, United Kingdom.

出版信息

Endocrinology. 2016 Oct;157(10):3821-3831. doi: 10.1210/en.2016-1384. Epub 2016 Jul 22.

Abstract

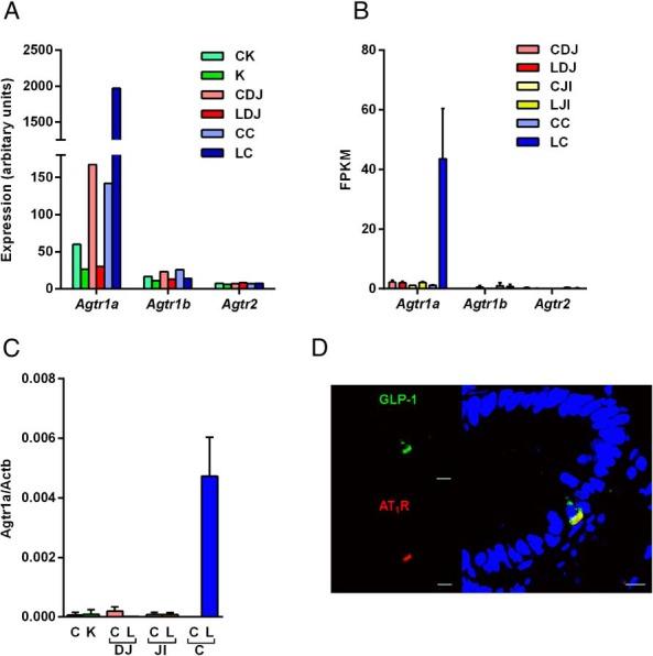
Angiotensin II (Ang II) is the key hormone mediator of the renin angiotensin system, which regulates blood pressure and fluid and electrolyte balance in the body. Here we report that in the colonic epithelium, the Ang II type 1 receptor is highly and exclusively expressed in enteroendocrine L cells, which produce the gut hormones glucagon-like peptide-1 and peptide YY (PYY). Ang II stimulated glucagon-like peptide-1 and PYY release from primary cultures of mouse and human colon, which was antagonized by the specific Ang II type 1 receptor blocker candesartan. Ang II raised intracellular calcium levels in L cells in primary cultures, recorded by live-cell imaging of L cells specifically expressing the fluorescent calcium sensor GCaMP3. In Ussing chamber recordings, Ang II reduced short circuit currents in mouse distal colon preparations, which was antagonized by candesartan or a specific neuropeptide Y1 receptor inhibitor but insensitive to amiloride. We conclude that Ang II stimulates PYY secretion, in turn inhibiting epithelial anion fluxes, thereby reducing net fluid secretion into the colonic lumen. Our findings highlight an important role of colonic L cells in whole-body fluid homeostasis by controlling water loss through the intestine.

摘要

血管紧张素II(Ang II)是肾素血管紧张素系统的关键激素介质,该系统调节人体血压以及体液和电解质平衡。在此我们报告,在结肠上皮中,血管紧张素II 1型受体在肠内分泌L细胞中高度且特异性表达,这些细胞产生肠道激素胰高血糖素样肽-1和肽YY(PYY)。Ang II刺激了小鼠和人结肠原代培养物中胰高血糖素样肽-1和PYY的释放,而特异性血管紧张素II 1型受体阻滞剂坎地沙坦可拮抗这种释放。通过对特异性表达荧光钙传感器GCaMP3的L细胞进行活细胞成像记录,发现Ang II提高了原代培养物中L细胞的细胞内钙水平。在尤斯灌流小室记录中,Ang II降低了小鼠远端结肠标本的短路电流,坎地沙坦或特异性神经肽Y1受体抑制剂可拮抗这种作用,但对氨氯吡脒不敏感。我们得出结论,Ang II刺激PYY分泌,进而抑制上皮阴离子通量,从而减少向结肠腔的净液体分泌。我们的研究结果突出了结肠L细胞通过控制经肠道的水分流失在全身液体稳态中的重要作用。

https://cdn.ncbi.nlm.nih.gov/pmc/blobs/9415/5045501/a4806a313ed7/zee0091685960001.jpg

文献AI研究员

20分钟写一篇综述,助力文献阅读效率提升50倍。

立即体验

用中文搜PubMed

大模型驱动的PubMed中文搜索引擎

马上搜索

文档翻译

学术文献翻译模型,支持多种主流文档格式。

立即体验