Suppr超能文献

化疗对血管内皮细胞和成视网膜细胞瘤细胞的时间依赖性抗血管生成及细胞毒性作用

Schedule-Dependent Antiangiogenic and Cytotoxic Effects of Chemotherapy on Vascular Endothelial and Retinoblastoma Cells.

作者信息

Winter Ursula, Mena Hebe A, Negrotto Soledad, Arana Eloisa, Pascual-Pasto Guillem, Laurent Viviana, Suñol Mariona, Chantada Guillermo L, Carcaboso Angel M, Schaiquevich Paula

机构信息

Clinical Pharmacokinetics Unit, Hospital de Pediatría JP Garrahan, Buenos Aires, Argentina.

National Scientific and Technical Research Council, CONICET, Buenos Aires, Argentina.

出版信息

PLoS One. 2016 Jul 28;11(7):e0160094. doi: 10.1371/journal.pone.0160094. eCollection 2016.

Abstract

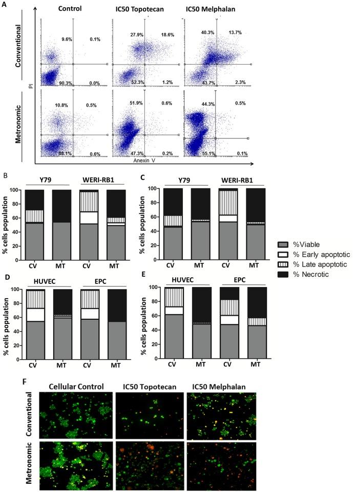
Current treatment of retinoblastoma involves using the maximum dose of chemotherapy that induces tumor control and is tolerated by patients. The impact of dose and schedule on the cytotoxicity of chemotherapy has not been studied. Our aim was to gain insight into the cytotoxic and antiangiogenic effect of the treatment scheme of chemotherapy used in retinoblastoma by means of different in vitro models and to evaluate potential effects on multi-drug resistance proteins. Two commercial and two patient-derived retinoblastoma cell types and two human vascular endothelial cell types were exposed to increasing concentrations of melphalan or topotecan in a conventional (single exposure) or metronomic (7-day continuous exposure) treatment scheme. The concentration of chemotherapy causing a 50% decrease in cell proliferation (IC50) was determined by MTT and induction of apoptosis was evaluated by flow cytometry. Expression of ABCB1, ABCG2 and ABCC1 after conventional or metronomic treatments was assessed by RT-qPCR. We also evaluated the in vivo response to conventional (0.6 mg/kg once a week for 2 weeks) and metronomic (5 days a week for 2 weeks) topotecan in a retinoblastoma xenograft model. Melphalan and topotecan were cytotoxic to both retinoblastoma and endothelial cells after conventional and metronomic treatments. A significant decrease in the IC50 (median, 13-fold; range: 3-23) was observed following metronomic chemotherapy treatment in retinoblastoma and endothelial cell types compared to conventional treatment (p<0.05). Metronomic topotecan or melphalan significantly inhibited in vitro tube formation in HUVEC and EPC compared to vehicle-treated cells (p<0.05). Both treatment schemes induced apoptosis and/or necrosis in all cell models. No significant difference was observed in the expression of ABCB1, ABCC1 or ABCG2 when comparing cells treated with melphalan or topotecan between treatment schedules at the IC50 or with control cells (p>0.05). In mice, continuous topotecan lead to significantly lower tumor volumes compared to conventional treatment after 14 days of treatment (p<0.05). Continuous exposure to melphalan or topotecan increased the chemosensitivity of retinoblastoma and endothelial cells to both chemotherapy agents with lower IC50 values compared to short-term treatment. These findings were validated in an in vivo model. None of the dosing modalities induced multidrug resistance mechanisms while apoptosis was the mechanism of cell death after both treatment schedules. Metronomic chemotherapy may be a valid option for retinoblastoma treatment allowing reductions of the daily dose.

摘要

视网膜母细胞瘤的当前治疗方法包括使用能诱导肿瘤得到控制且患者能够耐受的最大剂量化疗药物。尚未研究剂量和给药方案对化疗细胞毒性的影响。我们的目的是通过不同的体外模型深入了解视网膜母细胞瘤化疗方案的细胞毒性和抗血管生成作用,并评估其对多药耐药蛋白的潜在影响。将两种商业化的和两种源自患者的视网膜母细胞瘤细胞类型以及两种人血管内皮细胞类型,按照传统(单次暴露)或节拍式(连续7天暴露)治疗方案,暴露于递增浓度的美法仑或拓扑替康中。通过MTT法测定导致细胞增殖降低50%的化疗药物浓度(IC50),并通过流式细胞术评估细胞凋亡的诱导情况。通过RT-qPCR评估传统或节拍式治疗后ABCB1、ABCG2和ABCC1的表达。我们还在视网膜母细胞瘤异种移植模型中评估了对传统(每周一次,0.6mg/kg,共2周)和节拍式(每周5天,共2周)拓扑替康的体内反应。美法仑和拓扑替康在传统和节拍式治疗后对视网膜母细胞瘤和内皮细胞均具有细胞毒性。与传统治疗相比,节拍式化疗治疗后视网膜母细胞瘤和内皮细胞类型的IC50显著降低(中位数,13倍;范围:3 - 23)(p<0.05)。与用赋形剂处理的细胞相比,节拍式拓扑替康或美法仑显著抑制了HUVEC和EPC中的体外血管生成(p<0.05)。两种治疗方案在所有细胞模型中均诱导了凋亡和/或坏死。在IC50浓度下比较接受美法仑或拓扑替康治疗的细胞与对照细胞时,ABCB1、ABCC1或ABCG2的表达在治疗方案之间未观察到显著差异(p>0.05)。在小鼠中,治疗14天后,与传统治疗相比,持续给予拓扑替康导致肿瘤体积显著更小(p<0.05)。与短期治疗相比,持续暴露于美法仑或拓扑替康可提高视网膜母细胞瘤和内皮细胞对两种化疗药物的化学敏感性,IC50值更低。这些发现在体内模型中得到了验证。两种给药方式均未诱导多药耐药机制,而凋亡是两种治疗方案后细胞死亡的机制。节拍式化疗可能是视网膜母细胞瘤治疗的一种有效选择,可降低每日剂量。

https://cdn.ncbi.nlm.nih.gov/pmc/blobs/8961/4965094/911d5367435d/pone.0160094.g001.jpg

文献AI研究员

20分钟写一篇综述,助力文献阅读效率提升50倍。

立即体验

用中文搜PubMed

大模型驱动的PubMed中文搜索引擎

马上搜索

文档翻译

学术文献翻译模型,支持多种主流文档格式。

立即体验