Suppr超能文献

基于细胞的肥大细胞脱颗粒表型筛选揭示了靶向磷酸化的药物的动力学扰动。

Cell-based phenotypic screening of mast cell degranulation unveils kinetic perturbations of agents targeting phosphorylation.

机构信息

Program in Molecular Cell Biology, Department of Basic Medical Sciences, Zhejiang University School of Medicine, Hangzhou 310058, China.

出版信息

Sci Rep. 2016 Aug 9;6:31320. doi: 10.1038/srep31320.

Abstract

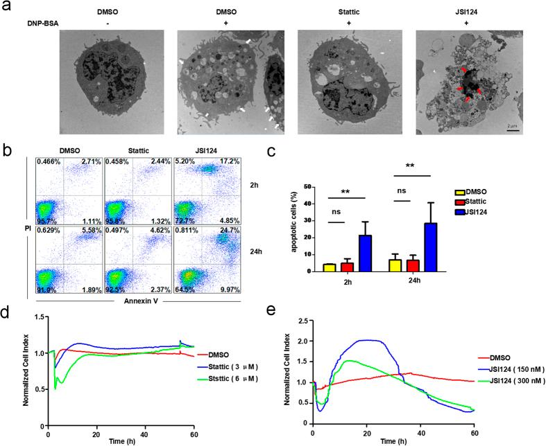
Mast cells play an essential role in initiating allergic diseases. The activation of mast cells are controlled by a complicated signal network of reversible phosphorylation, and finding the key regulators involved in this network has been the focus of the pharmaceutical industry. In this work, we used a method named Time-dependent cell responding profile (TCRP) to track the process of mast cell degranulation under various perturbations caused by agents targeting phosphorylation. To test the feasibility of this high-throughput cell-based phenotypic screening method, a variety of biological techniques were used. We further screened 145 inhibitors and clustered them based on the similarities of their TCRPs. Stat3 phosphorylation has been widely reported as a key step in mast cell degranulation. Interestingly, our TCRP results showed that a Stat3 inhibitor JSI124 did not inhibit degranulation like other Stat3 inhibitors, such as Stattic, clearly inhibited degranulation. Regular endpoint assays demonstrated that the distinctive TCRP of JSI124 potentially correlated with the ability to induce apoptosis. Consequently, different agents possibly have disparate functions, which can be conveniently detected by TCRP. From this perspective, our TCRP screening method is reliable and sensitive when it comes to discovering and selecting novel compounds for new drug developments.

摘要

肥大细胞在引发过敏疾病方面起着至关重要的作用。肥大细胞的激活受到可逆磷酸化复杂信号网络的控制,寻找该网络中涉及的关键调节剂一直是制药行业的关注焦点。在这项工作中,我们使用了一种名为时间依赖性细胞反应谱(TCRP)的方法来跟踪在针对磷酸化的药物引起的各种扰动下,肥大细胞脱颗粒的过程。为了测试这种高通量基于细胞的表型筛选方法的可行性,我们使用了各种生物学技术。我们进一步筛选了 145 种抑制剂,并根据它们的 TCRP 的相似性对其进行聚类。Stat3 磷酸化已被广泛报道为肥大细胞脱颗粒的关键步骤。有趣的是,我们的 TCRP 结果表明,Stat3 抑制剂 JSI124 不像其他 Stat3 抑制剂(如 Stattic)那样抑制脱颗粒,而明显抑制脱颗粒。常规终点测定表明,JSI124 的独特 TCRP 可能与诱导细胞凋亡的能力相关。因此,不同的药物可能具有不同的功能,这可以通过 TCRP 方便地检测到。从这个角度来看,我们的 TCRP 筛选方法在发现和选择新药开发的新型化合物方面是可靠和敏感的。

https://cdn.ncbi.nlm.nih.gov/pmc/blobs/14d7/4977535/2ff0655b8a0d/srep31320-f1.jpg

文献AI研究员

20分钟写一篇综述,助力文献阅读效率提升50倍。

立即体验

用中文搜PubMed

大模型驱动的PubMed中文搜索引擎

马上搜索

文档翻译

学术文献翻译模型,支持多种主流文档格式。

立即体验