Negishi Takefumi, Miyazaki Naoyuki, Murata Kazuyoshi, Yasuo Hitoyoshi, Ueno Naoto
Division of Morphogenesis, National Institute for Basic Biology, National Institutes of Natural Sciences, Okazaki, Japan.
Laboratoire de Biologie du Développement de Villefranche-sur-mer UMR7009, Observatoire Océanologique, Sorbonne Universités, UPMC Université Paris 06, CNRS, Villefranche-sur-Mer, France.
Elife. 2016 Aug 9;5:e16550. doi: 10.7554/eLife.16550.
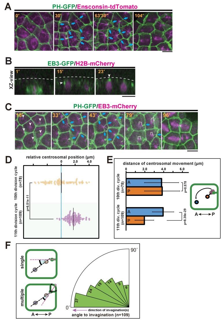
In the last mitotic division of the epidermal lineage in the ascidian embryo, the cells divide stereotypically along the anterior-posterior axis. During interphase, we found that a unique membrane structure invaginates from the posterior to the centre of the cell, in a microtubule-dependent manner. The invagination projects toward centrioles on the apical side of the nucleus and associates with one of them. Further, a cilium forms on the posterior side of the cell and its basal body remains associated with the invagination. A laser ablation experiment suggests that the invagination is under tensile force and promotes the posterior positioning of the centrosome. Finally, we showed that the orientation of the invaginations is coupled with the polarized dynamics of centrosome movements and the orientation of cell division. Based on these findings, we propose a model whereby this novel membrane structure orchestrates centrosome positioning and thus the orientation of cell division axis.
在海鞘胚胎表皮谱系的最后一次有丝分裂中,细胞沿前后轴以固定模式进行分裂。在间期,我们发现一种独特的膜结构以微管依赖的方式从细胞后部向细胞中心内陷。内陷朝着细胞核顶端一侧的中心粒突出并与其中一个相连。此外,细胞后侧形成一根纤毛,其基体仍与内陷相连。激光消融实验表明,内陷处于拉力作用下,并促进中心体向细胞后部定位。最后,我们表明内陷的方向与中心体运动的极化动力学以及细胞分裂的方向相关联。基于这些发现,我们提出一个模型,即这种新型膜结构协调中心体定位,进而协调细胞分裂轴的方向。