Suppr超能文献

BET 溴结构域抑制剂 JQ1 介导的基质重塑可抑制人类胰腺癌的进展。

Stromal remodeling by the BET bromodomain inhibitor JQ1 suppresses the progression of human pancreatic cancer.

作者信息

Yamamoto Keisuke, Tateishi Keisuke, Kudo Yotaro, Hoshikawa Mayumi, Tanaka Mariko, Nakatsuka Takuma, Fujiwara Hiroaki, Miyabayashi Koji, Takahashi Ryota, Tanaka Yasuo, Ijichi Hideaki, Nakai Yousuke, Isayama Hiroyuki, Morishita Yasuyuki, Aoki Taku, Sakamoto Yoshihiro, Hasegawa Kiyoshi, Kokudo Norihiro, Fukayama Masashi, Koike Kazuhiko

机构信息

Department of Gastroenterology, Graduate School of Medicine, The University of Tokyo, Bunkyo-ku, Tokyo 113-8655, Japan.

Hepato-Biliary-Pancreatic Surgery Division, Department of Surgery, Graduate School of Medicine, The University of Tokyo, Bunkyo-ku, Tokyo 113-8655, Japan.

出版信息

Oncotarget. 2016 Sep 20;7(38):61469-61484. doi: 10.18632/oncotarget.11129.

Abstract

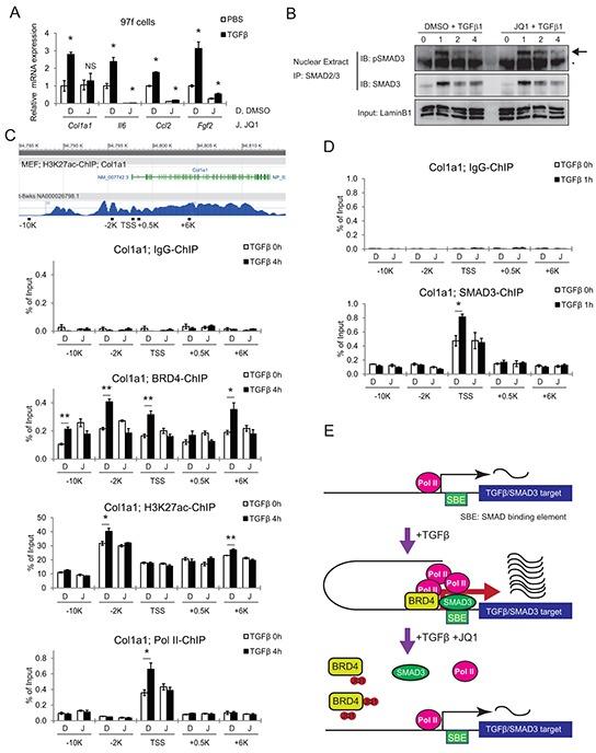
Inhibitors of bromodomain and extraterminal domain (BET) proteins, a family of chromatin reader proteins, have therapeutic efficacy against various malignancies. However, the detailed mechanisms underlying the anti-tumor effects in distinct tumor types remain elusive. Here, we show a novel antitumor mechanism of BET inhibition in pancreatic ductal adenocarcinoma (PDAC). We found that JQ1, a BET inhibitor, decreased desmoplastic stroma, a hallmark of PDAC, and suppressed the growth of patient-derived tumor xenografts (PDX) of PDACs. In vivo antitumor effects of JQ1 were not always associated with the JQ1 sensitivity of respective PDAC cells, and were rather dependent on the suppression of tumor-promoting activity in cancer-associated fibroblasts (CAFs). JQ1 inhibited Hedgehog and TGF-β pathways as potent regulators of CAF activation and suppressed the expression of α-SMA, extracellular matrix, cytokines, and growth factors in human primary CAFs. Consistently, conditioned media (CM) from CAFs promoted the proliferation of PDAC cells along with the activation of ERK, AKT, and STAT3 pathways, though these effects were suppressed when CM from JQ1-treated CAFs was used. Mechanistically, chromatin immunoprecipitation experiments revealed that JQ1 reduced TGF-β-dependent gene expression by disrupting the recruitment of the transcriptional machinery containing BET proteins. Finally, combination therapy with gemcitabine plus JQ1 showed greater efficacy than gemcitabine monotherapy against PDAC in vivo. Thus, our results reveal BET proteins as the critical regulators of CAF-activation and also provide evidence that stromal remodeling by epigenetic modulators can be a novel therapeutic option for PDAC.

摘要

溴结构域和额外末端结构域(BET)蛋白家族作为一类染色质读取蛋白,其抑制剂对多种恶性肿瘤具有治疗效果。然而,不同肿瘤类型中抗肿瘤作用的详细机制仍不清楚。在此,我们展示了BET抑制在胰腺导管腺癌(PDAC)中的一种新的抗肿瘤机制。我们发现,BET抑制剂JQ1减少了PDAC的标志性特征——促结缔组织增生性间质,并抑制了PDAC患者来源肿瘤异种移植(PDX)的生长。JQ1的体内抗肿瘤作用并不总是与各PDAC细胞对JQ1的敏感性相关,而是更多地依赖于对癌症相关成纤维细胞(CAF)中肿瘤促进活性的抑制。JQ1抑制Hedgehog和TGF-β信号通路,这两条通路是CAF激活的有效调节因子,并抑制人原代CAF中α-SMA、细胞外基质、细胞因子和生长因子的表达。一致的是,CAF的条件培养基(CM)促进了PDAC细胞的增殖,同时激活了ERK、AKT和STAT3信号通路,不过当使用来自JQ1处理的CAF的CM时,这些作用受到了抑制。从机制上讲,染色质免疫沉淀实验表明,JQ1通过破坏包含BET蛋白的转录机制的募集来降低TGF-β依赖性基因表达。最后,吉西他滨联合JQ1的联合疗法在体内对PDAC显示出比吉西他滨单药治疗更大的疗效。因此,我们的结果揭示了BET蛋白是CAF激活的关键调节因子,也提供了证据表明表观遗传调节剂介导的基质重塑可以成为PDAC的一种新的治疗选择。

https://cdn.ncbi.nlm.nih.gov/pmc/blobs/987a/5308665/4cd497a240e9/oncotarget-07-61469-g002.jpg

文献AI研究员

20分钟写一篇综述,助力文献阅读效率提升50倍。

立即体验

用中文搜PubMed

大模型驱动的PubMed中文搜索引擎

马上搜索

文档翻译

学术文献翻译模型,支持多种主流文档格式。

立即体验