Suppr超能文献

KLF4的过表达通过微小RNA-203-生存素-p21途径促进细胞衰老。

Overexpression of KLF4 promotes cell senescence through microRNA-203-survivin-p21 pathway.

作者信息

Xu Qing, Liu Mei, Zhang Ju, Xue Liyan, Zhang Guo, Hu Chenfei, Wang Zaozao, He Shun, Chen Lechuang, Ma Kai, Liu Xianghe, Zhao Yahui, Lv Ning, Liang Shufang, Zhu Hongxia, Xu Ningzhi

机构信息

Laboratory of Cell and Molecular Biology and State Key Laboratory of Molecular Oncology, Cancer Hospital, Chinese Academy of Medical Sciences and Peking Union Medical College, Beijing, China.

Division of Proteomics, Beijing Institute of Genomics, Chinese Academy of Science, Beijing, China.

出版信息

Oncotarget. 2016 Sep 13;7(37):60290-60302. doi: 10.18632/oncotarget.11200.

Abstract

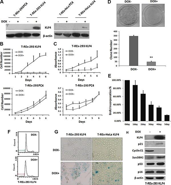
Krüppel-like factor 4 (KLF4) is a transcription factor and functions as a tumor suppressor or tumor promoter in different cancer types. KLF4 regulates many gene expression, thus affects the process of cell proliferation, differentiation, and apoptosis. Recently, KLF4 was reported to induce senescence during the generation of induced pluripotent stem (iPS) cells, but the exact mechanism is still unclear. In this study, we constructed two doxycycline-inducing KLF4 cell models, and demonstrated overexpression of KLF4 could promote cell senescence, detected by senescence-associated β-galactosidase activity assay. Then we confirmed that p21, a key effector of senescence, was directly induced by KLF4. KLF4 could also inhibit survivin, which could indirectly induce p21. By miRNA microarray, we found a series of miRNAs regulated by KLF4 and involved in senescence. We demonstrated that KLF4 could upregulate miR-203, and miR-203 contributed to senescence through miR-203-survivin-p21 pathway. Our results suggest that KLF4 could promote cell senescence through a complex network: miR-203, survivin, and p21, which were all regulated by overexpression of KLF4 and contributed to cell senescence.

摘要

Krüppel样因子4(KLF4)是一种转录因子,在不同类型的癌症中发挥肿瘤抑制因子或肿瘤促进因子的作用。KLF4调节许多基因的表达,从而影响细胞增殖、分化和凋亡过程。最近,有报道称KLF4在诱导多能干细胞(iPS)生成过程中可诱导细胞衰老,但其确切机制仍不清楚。在本研究中,我们构建了两个强力霉素诱导的KLF4细胞模型,并通过衰老相关β-半乳糖苷酶活性检测证明KLF4的过表达可促进细胞衰老。然后我们证实衰老的关键效应因子p21是由KLF4直接诱导的。KLF4还可抑制生存素,生存素可间接诱导p21。通过miRNA芯片,我们发现了一系列受KLF4调控并参与衰老过程的miRNA。我们证明KLF4可上调miR-203,且miR-203通过miR-203-生存素-p21途径促进衰老。我们的结果表明,KLF4可通过一个复杂的网络促进细胞衰老:miR-203、生存素和p21,它们均受KLF4过表达的调控并促进细胞衰老。

https://cdn.ncbi.nlm.nih.gov/pmc/blobs/2221/5312384/4a0fb85ba804/oncotarget-07-60290-g001.jpg

文献AI研究员

20分钟写一篇综述,助力文献阅读效率提升50倍。

立即体验

用中文搜PubMed

大模型驱动的PubMed中文搜索引擎

马上搜索

文档翻译

学术文献翻译模型,支持多种主流文档格式。

立即体验