Leiden Academic Centre for Drug Research, Division of BioTherapeutics, Leiden University, Einsteinweg 55, 2333 CC Leiden, The Netherlands.
Centre for Human Drug Research, Zernikedreef 8, 2333 CL Leiden, The Netherlands.
Cardiovasc Res. 2023 Nov 25;119(15):2508-2521. doi: 10.1093/cvr/cvad099.
Aging is a dominant driver of atherosclerosis and induces a series of immunological alterations, called immunosenescence. Given the demographic shift towards elderly, elucidating the unknown impact of aging on the immunological landscape in atherosclerosis is highly relevant. While the young Western diet-fed Ldlr-deficient (Ldlr-/-) mouse is a widely used model to study atherosclerosis, it does not reflect the gradual plaque progression in the context of an aging immune system as occurs in humans.
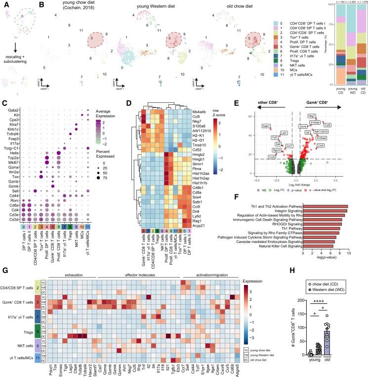
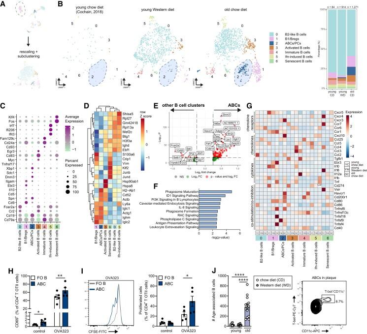
Here, we show that aging promotes advanced atherosclerosis in chow diet-fed Ldlr-/- mice, with increased incidence of calcification and cholesterol crystals. We observed systemic immunosenescence, including myeloid skewing and T-cells with more extreme effector phenotypes. Using a combination of single-cell RNA-sequencing and flow cytometry on aortic leucocytes of young vs. aged Ldlr-/- mice, we show age-related shifts in expression of genes involved in atherogenic processes, such as cellular activation and cytokine production. We identified age-associated cells with pro-inflammatory features, including GzmK+CD8+ T-cells and previously in atherosclerosis undefined CD11b+CD11c+T-bet+ age-associated B-cells (ABCs). ABCs of Ldlr-/- mice showed high expression of genes involved in plasma cell differentiation, co-stimulation, and antigen presentation. In vitro studies supported that ABCs are highly potent antigen-presenting cells. In cardiovascular disease patients, we confirmed the presence of these age-associated T- and B-cells in atherosclerotic plaques and blood.
Collectively, we are the first to provide comprehensive profiling of aged immunity in atherosclerotic mice and reveal the emergence of age-associated T- and B-cells in the atherosclerotic aorta. Further research into age-associated immunity may contribute to novel diagnostic and therapeutic tools to combat cardiovascular disease.
衰老(aging)是动脉粥样硬化(atherosclerosis)的主要驱动因素,可诱导一系列免疫改变,称为免疫衰老(immunosenescence)。鉴于人口老龄化的趋势,阐明衰老对动脉粥样硬化中免疫景观的未知影响具有重要意义。虽然年轻的西方饮食喂养的 LDLR 缺陷(Ldlr-/-)小鼠是研究动脉粥样硬化的常用模型,但它不能反映人类衰老免疫系统中逐渐发生的斑块进展。
在这里,我们表明衰老会促进普通饮食喂养的 LDLR-/- 小鼠的晚期动脉粥样硬化,增加钙化和胆固醇晶体的发生率。我们观察到全身性免疫衰老,包括髓样细胞偏倚和具有更极端效应表型的 T 细胞。我们使用年轻和年老的 LDLR-/- 小鼠主动脉白细胞的单细胞 RNA 测序和流式细胞术组合,显示与年龄相关的参与动脉粥样硬化过程的基因表达变化,例如细胞活化和细胞因子产生。我们鉴定了具有促炎特征的与年龄相关的细胞,包括 GzmK+CD8+T 细胞和以前在动脉粥样硬化中未定义的 CD11b+CD11c+T-bet+年龄相关 B 细胞(ABCs)。Ldlr-/- 小鼠的 ABCs 表现出参与浆细胞分化、共刺激和抗原呈递的基因的高表达。体外研究支持 ABCs 是高度有效的抗原呈递细胞。在心血管疾病患者中,我们在动脉粥样硬化斑块和血液中证实了这些与年龄相关的 T 和 B 细胞的存在。
总之,我们首次全面分析了动脉粥样硬化小鼠的衰老免疫,并揭示了与年龄相关的 T 和 B 细胞在动脉粥样硬化主动脉中的出现。对与年龄相关的免疫的进一步研究可能有助于开发新的诊断和治疗工具来对抗心血管疾病。