Fu Jingjing, Murphy Katherine A, Zhou Mian, Li Ying H, Lam Vu H, Tabuloc Christine A, Chiu Joanna C, Liu Yi
Department of Physiology, University of Texas Southwestern Medical Center, Dallas, Texas 75390, USA;
Department of Entomology and Nematology, University of California at Davis, Davis, California 95616, USA;
Genes Dev. 2016 Aug 1;30(15):1761-75. doi: 10.1101/gad.281030.116.
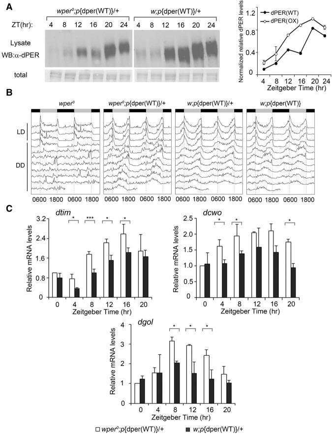
Codon usage bias is a universal feature of all genomes, but its in vivo biological functions in animal systems are not clear. To investigate the in vivo role of codon usage in animals, we took advantage of the sensitivity and robustness of the Drosophila circadian system. By codon-optimizing parts of Drosophila period (dper), a core clock gene that encodes a critical component of the circadian oscillator, we showed that dper codon usage is important for circadian clock function. Codon optimization of dper resulted in conformational changes of the dPER protein, altered dPER phosphorylation profile and stability, and impaired dPER function in the circadian negative feedback loop, which manifests into changes in molecular rhythmicity and abnormal circadian behavioral output. This study provides an in vivo example that demonstrates the role of codon usage in determining protein structure and function in an animal system. These results suggest a universal mechanism in eukaryotes that uses a codon usage "code" within genetic codons to regulate cotranslational protein folding.
密码子使用偏好是所有基因组的一个普遍特征,但其在动物系统中的体内生物学功能尚不清楚。为了研究密码子使用在动物体内的作用,我们利用了果蝇昼夜节律系统的敏感性和稳健性。通过对果蝇周期基因(dper)的部分序列进行密码子优化,dper是一种核心时钟基因,编码昼夜节律振荡器的关键组成部分,我们发现dper的密码子使用对昼夜节律时钟功能很重要。dper的密码子优化导致dPER蛋白的构象变化,改变了dPER的磷酸化谱和稳定性,并损害了dPER在昼夜负反馈回路中的功能,这表现为分子节律性的变化和异常的昼夜行为输出。这项研究提供了一个体内实例,证明了密码子使用在动物系统中决定蛋白质结构和功能的作用。这些结果表明,真核生物中存在一种普遍机制,即在遗传密码中使用密码子使用“密码”来调节共翻译蛋白质折叠。