• 文献检索
  • 文档翻译
  • 深度研究
  • 学术资讯
  • Suppr Zotero 插件Zotero 插件
  • 邀请有礼
  • 套餐&价格
  • 历史记录
应用&插件
Suppr Zotero 插件Zotero 插件浏览器插件Mac 客户端Windows 客户端微信小程序
定价
高级版会员购买积分包购买API积分包
服务
文献检索文档翻译深度研究API 文档MCP 服务
关于我们
关于 Suppr公司介绍联系我们用户协议隐私条款
关注我们

Suppr 超能文献

核心技术专利:CN118964589B侵权必究
粤ICP备2023148730 号-1Suppr @ 2026

文献检索

告别复杂PubMed语法,用中文像聊天一样搜索,搜遍4000万医学文献。AI智能推荐,让科研检索更轻松。

立即免费搜索

文件翻译

保留排版,准确专业,支持PDF/Word/PPT等文件格式,支持 12+语言互译。

免费翻译文档

深度研究

AI帮你快速写综述,25分钟生成高质量综述,智能提取关键信息,辅助科研写作。

立即免费体验

Orb2 在果蝇神经元分化过程中促进稀有密码子富集 mRNA 的表达。

Orb2 enables rare-codon-enriched mRNA expression during Drosophila neuron differentiation.

机构信息

Department of Pharmacology & Cancer Biology, Duke University, Durham, NC, USA.

Duke Regeneration Center, Duke University, Durham, NC, USA.

出版信息

Nat Commun. 2024 Jun 20;15(1):5270. doi: 10.1038/s41467-024-48344-8.

DOI:10.1038/s41467-024-48344-8
PMID:38902233
原文链接:https://pmc.ncbi.nlm.nih.gov/articles/PMC11190236/
Abstract

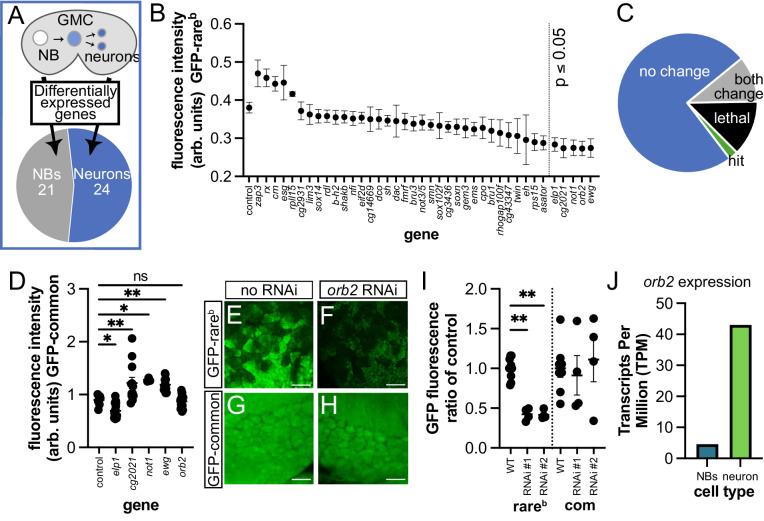
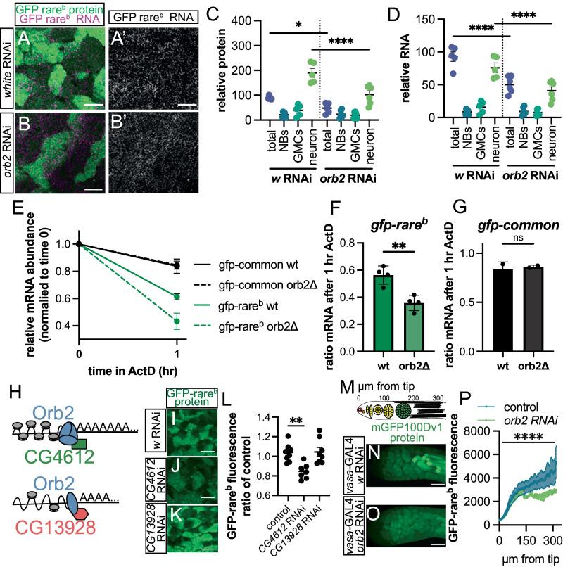
Regulation of codon optimality is an increasingly appreciated layer of cell- and tissue-specific protein expression control. Here, we use codon-modified reporters to show that differentiation of Drosophila neural stem cells into neurons enables protein expression from rare-codon-enriched genes. From a candidate screen, we identify the cytoplasmic polyadenylation element binding (CPEB) protein Orb2 as a positive regulator of rare-codon-dependent mRNA stability in neurons. Using RNA sequencing, we reveal that Orb2-upregulated mRNAs in the brain with abundant Orb2 binding sites have a rare-codon bias. From these Orb2-regulated mRNAs, we demonstrate that rare-codon enrichment is important for mRNA stability and social behavior function of the metabotropic glutamate receptor (mGluR). Our findings reveal a molecular mechanism by which neural stem cell differentiation shifts genetic code regulation to enable critical mRNA stability and protein expression.

摘要

密码子优化的调控是细胞和组织特异性蛋白质表达调控的一个日益受到重视的层面。在这里,我们使用密码子修饰的报告基因来表明果蝇神经干细胞向神经元分化可以使富含稀有密码子的基因表达蛋白质。通过候选物筛选,我们确定细胞质多聚腺苷酸化元件结合蛋白 Orb2 是神经元中稀有密码子依赖性 mRNA 稳定性的正调节剂。使用 RNA 测序,我们揭示了在大脑中具有丰富的 Orb2 结合位点的 Orb2 上调的 mRNA 具有稀有密码子偏倚。从这些 Orb2 调控的 mRNA 中,我们证明稀有密码子富集对于 mGluR 即代谢型谷氨酸受体的 mRNA 稳定性和社会行为功能很重要。我们的发现揭示了一种分子机制,通过这种机制,神经干细胞分化改变遗传密码调控,从而使关键的 mRNA 稳定性和蛋白质表达成为可能。

https://cdn.ncbi.nlm.nih.gov/pmc/blobs/d0ff/11190236/3051aca1680e/41467_2024_48344_Fig6_HTML.jpg
https://cdn.ncbi.nlm.nih.gov/pmc/blobs/d0ff/11190236/2a12a3740d37/41467_2024_48344_Fig1_HTML.jpg
https://cdn.ncbi.nlm.nih.gov/pmc/blobs/d0ff/11190236/b3ac3e8e569b/41467_2024_48344_Fig2_HTML.jpg
https://cdn.ncbi.nlm.nih.gov/pmc/blobs/d0ff/11190236/a3f879790d5c/41467_2024_48344_Fig3_HTML.jpg
https://cdn.ncbi.nlm.nih.gov/pmc/blobs/d0ff/11190236/ac2ffb10ad31/41467_2024_48344_Fig4_HTML.jpg
https://cdn.ncbi.nlm.nih.gov/pmc/blobs/d0ff/11190236/413ff32a65fd/41467_2024_48344_Fig5_HTML.jpg
https://cdn.ncbi.nlm.nih.gov/pmc/blobs/d0ff/11190236/3051aca1680e/41467_2024_48344_Fig6_HTML.jpg
https://cdn.ncbi.nlm.nih.gov/pmc/blobs/d0ff/11190236/2a12a3740d37/41467_2024_48344_Fig1_HTML.jpg
https://cdn.ncbi.nlm.nih.gov/pmc/blobs/d0ff/11190236/b3ac3e8e569b/41467_2024_48344_Fig2_HTML.jpg
https://cdn.ncbi.nlm.nih.gov/pmc/blobs/d0ff/11190236/a3f879790d5c/41467_2024_48344_Fig3_HTML.jpg
https://cdn.ncbi.nlm.nih.gov/pmc/blobs/d0ff/11190236/ac2ffb10ad31/41467_2024_48344_Fig4_HTML.jpg
https://cdn.ncbi.nlm.nih.gov/pmc/blobs/d0ff/11190236/413ff32a65fd/41467_2024_48344_Fig5_HTML.jpg
https://cdn.ncbi.nlm.nih.gov/pmc/blobs/d0ff/11190236/3051aca1680e/41467_2024_48344_Fig6_HTML.jpg

相似文献

1
Orb2 enables rare-codon-enriched mRNA expression during Drosophila neuron differentiation.Orb2 在果蝇神经元分化过程中促进稀有密码子富集 mRNA 的表达。
Nat Commun. 2024 Jun 20;15(1):5270. doi: 10.1038/s41467-024-48344-8.
2
Orb2 enables rare-codon-enriched mRNA expression during neuron differentiation.Orb2在神经元分化过程中促进富含稀有密码子的mRNA表达。
bioRxiv. 2023 Jul 27:2023.07.26.550700. doi: 10.1101/2023.07.26.550700.
3
The Drosophila CPEB protein Orb2 has a novel expression pattern and is important for asymmetric cell division and nervous system function.果蝇 CPEB 蛋白 Orb2 具有新颖的表达模式,对不对称细胞分裂和神经系统功能很重要。
Genetics. 2011 Nov;189(3):907-21. doi: 10.1534/genetics.110.123646. Epub 2011 Sep 6.
4
3'UTR of mRNA Encoding CPEB Protein Orb2 Plays an Essential Role in Intracellular Transport in Neurons.编码 CPEB 蛋白 Orb2 的 mRNA 的 3'UTR 在神经元内的细胞内运输中起着至关重要的作用。
Cells. 2023 Jun 25;12(13):1717. doi: 10.3390/cells12131717.
5
The CPEB protein Orb2 has multiple functions during spermatogenesis in Drosophila melanogaster.在果蝇的精子发生过程中,CPEB 蛋白 Orb2 具有多种功能。
PLoS Genet. 2012;8(11):e1003079. doi: 10.1371/journal.pgen.1003079. Epub 2012 Nov 29.
6
Long-Term Memory Formation in Depends on the 3'UTR of CPEB Gene .长时程记忆的形成依赖于 CPEB 基因的 3'UTR。
Cells. 2023 Jan 14;12(2):318. doi: 10.3390/cells12020318.
7
Drosophila Orb2 targets genes involved in neuronal growth, synapse formation, and protein turnover.果蝇 Orb2 靶向参与神经元生长、突触形成和蛋白质周转的基因。
Proc Natl Acad Sci U S A. 2010 Jun 29;107(26):11987-92. doi: 10.1073/pnas.1004433107. Epub 2010 Jun 14.
8
The 3'UTR of the Drosophila CPEB translation factor gene orb2 plays a crucial role in spermatogenesis.果蝇 CPEB 翻译因子基因 orb2 的 3'UTR 在精子发生中起着至关重要的作用。
Development. 2021 Sep 1;148(17). doi: 10.1242/dev.198788. Epub 2021 Sep 9.
9
Metal Binding Properties of the N-Terminus of the Functional Amyloid Orb2.功能性淀粉样蛋白Orb2 N端的金属结合特性
Biomolecules. 2017 Aug 1;7(3):57. doi: 10.3390/biom7030057.
10
Orb2 as modulator of Brat and their role at the neuromuscular junction.作为Brat调节因子的Orb2及其在神经肌肉接头处的作用。
J Neurogenet. 2017 Dec;31(4):181-188. doi: 10.1080/01677063.2017.1393539. Epub 2017 Nov 6.

引用本文的文献

1
The CPEB ortholog Orb2 regulates brain size through the TRIM-NHL RNA-binding protein, Brain tumor.CPEB直系同源物Orb2通过TRIM-NHL RNA结合蛋白“脑瘤”来调节脑容量。
bioRxiv. 2025 Jul 22:2025.07.18.665534. doi: 10.1101/2025.07.18.665534.
2
Wolbachia-mediated reduction in the glutamate receptor mGluR promotes female promiscuity and bacterial spread.沃尔巴克氏体介导的谷氨酸受体mGluR减少促进雌性滥交和细菌传播。
Cell Rep. 2025 May 27;44(5):115629. doi: 10.1016/j.celrep.2025.115629. Epub 2025 May 9.
3
Transfer RNA Levels Are Tuned to Support Differentiation During Drosophila Neurogenesis.

本文引用的文献

1
Selective gene expression maintains human tRNA anticodon pools during differentiation.选择性基因表达在分化过程中维持人类 tRNA 反密码子池。
Nat Cell Biol. 2024 Jan;26(1):100-112. doi: 10.1038/s41556-023-01317-3. Epub 2024 Jan 8.
2
Customization of the translational complex regulates mRNA-specific translation to control CNS regeneration.翻译后的文本:翻译复合物的定制调节 mRNA 特异性翻译以控制中枢神经系统再生。
Neuron. 2023 Sep 20;111(18):2881-2898.e12. doi: 10.1016/j.neuron.2023.06.005. Epub 2023 Jul 12.
3
CPEB and translational control by cytoplasmic polyadenylation: impact on synaptic plasticity, learning, and memory.
转运RNA水平经调控以支持果蝇神经发生过程中的分化。
Genes (Basel). 2024 Dec 15;15(12):1602. doi: 10.3390/genes15121602.
4
Transfer RNA levels are tuned to support differentiation during Drosophila neurogenesis.转运RNA水平被调节以支持果蝇神经发生过程中的分化。
bioRxiv. 2024 Sep 6:2024.09.06.611608. doi: 10.1101/2024.09.06.611608.
CPEB 和细胞质多聚腺苷酸化的翻译控制:对突触可塑性、学习和记忆的影响。
Mol Psychiatry. 2023 Jul;28(7):2728-2736. doi: 10.1038/s41380-023-02088-x. Epub 2023 May 2.
4
Control of RNA degradation in cell fate decision.细胞命运决定过程中RNA降解的调控
Front Cell Dev Biol. 2023 Mar 21;11:1164546. doi: 10.3389/fcell.2023.1164546. eCollection 2023.
5
Ribosome biogenesis and function in development and disease.核糖体的生物发生和功能在发育和疾病中的作用。
Development. 2023 Mar 1;150(5). doi: 10.1242/dev.201187. Epub 2023 Mar 7.
6
Long-Term Memory Formation in Depends on the 3'UTR of CPEB Gene .长时程记忆的形成依赖于 CPEB 基因的 3'UTR。
Cells. 2023 Jan 14;12(2):318. doi: 10.3390/cells12020318.
7
Two isoleucyl tRNAs that decode synonymous codons divergently regulate breast cancer metastatic growth by controlling translation of proliferation-regulating genes.两种异亮氨酰 tRNA 通过控制增殖调节基因的翻译,调控同义密码子的分歧,从而调节乳腺癌的转移生长。
Nat Cancer. 2022 Dec;3(12):1484-1497. doi: 10.1038/s43018-022-00469-9. Epub 2022 Dec 12.
8
mRNAs encoding neurodevelopmental regulators have equal N6-methyladenosine stoichiometry in Drosophila neuroblasts and neurons.在果蝇神经母细胞和神经元中,编码神经发育调控因子的 mRNAs 的 N6-甲基腺苷含量相等。
Neural Dev. 2022 Oct 15;17(1):9. doi: 10.1186/s13064-022-00166-4.
9
mRNA isoform balance in neuronal development and disease.mRNA 异构体平衡在神经元发育和疾病中的作用。
Wiley Interdiscip Rev RNA. 2023 May-Jun;14(3):e1762. doi: 10.1002/wrna.1762. Epub 2022 Sep 19.
10
Diverse cell-specific patterns of alternative polyadenylation in Drosophila.果蝇中多样化的细胞特异性可变多聚腺苷酸化模式。
Nat Commun. 2022 Sep 13;13(1):5372. doi: 10.1038/s41467-022-32305-0.