Kühn K, Cott C, Bohler S, Aigal S, Zheng S, Villringer S, Imberty A, Claudinon J, Römer W
Faculty of Biology, Albert-Ludwigs-University Freiburg, Schänzlestraβe 1, 79104 Freiburg, Germany; BIOSS-Centre for Biological Signalling Studies, Albert-Ludwigs-University Freiburg, Schänzlestraβe 18, 79104 Freiburg, Germany.
Faculty of Biology, Albert-Ludwigs-University Freiburg, Schänzlestraβe 1, 79104 Freiburg, Germany; BIOSS-Centre for Biological Signalling Studies, Albert-Ludwigs-University Freiburg, Schänzlestraβe 18, 79104 Freiburg, Germany; International Max Planck Research School for Molecular and Cellular Biology (IMPRS-MCB), Max Planck Institute of Immunobiology and Epigenetics, Stübeweg 51, 79108 Freiburg, Germany.
Cell Death Discov. 2015 Sep 21;1:15031. doi: 10.1038/cddiscovery.2015.31. eCollection 2015.
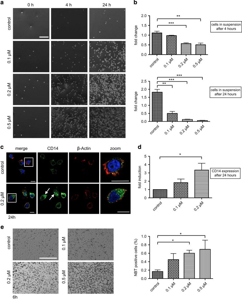
The major feature of leukemic cells is an arrest of differentiation accompanied by highly active proliferation. In many subtypes of acute myeloid leukemia, these features are mediated by the aberrant Wnt/β-Catenin pathway. In our study, we established the lectin LecB as inducer of the differentiation of the acute myeloid leukemia cell line THP-1 and used it for the investigation of the involved processes. During differentiation, functional autophagy and low β-Catenin levels were essential. Corresponding to this, a high β-Catenin level stabilized proliferation and inhibited autophagy, resulting in low differentiation ability. Initiated by LecB, β-Catenin was degraded, autophagy became active and differentiation took place within hours. Remarkably, the reduction of β-Catenin sensitized THP-1 cells to the autophagy-stimulating mTOR inhibitors. As downmodulation of E-Cadherin was sufficient to significantly reduce LecB-mediated differentiation, we propose E-Cadherin as a crucial interaction partner in this signaling pathway. Upon LecB treatment, E-Cadherin colocalized with β-Catenin and thereby prevented the induction of β-Catenin target protein expression and proliferation. That way, our study provides for the first time a link between E-Cadherin, the aberrant Wnt/β-Catenin signaling, autophagy and differentiation in acute myeloid leukemia. Importantly, LecB was a valuable tool to elucidate the underlying molecular mechanisms of acute myeloid leukemia pathogenesis and may help to identify novel therapy approaches.
白血病细胞的主要特征是分化停滞并伴有高度活跃的增殖。在许多急性髓系白血病亚型中,这些特征是由异常的Wnt/β-连环蛋白信号通路介导的。在我们的研究中,我们确定了凝集素LecB作为急性髓系白血病细胞系THP-1分化的诱导剂,并将其用于相关过程的研究。在分化过程中,功能性自噬和低β-连环蛋白水平至关重要。与此相应的是,高β-连环蛋白水平稳定了增殖并抑制了自噬,导致分化能力低下。由LecB引发,β-连环蛋白被降解,自噬变得活跃,分化在数小时内发生。值得注意的是,β-连环蛋白的减少使THP-1细胞对自噬刺激的mTOR抑制剂敏感。由于E-钙黏蛋白的下调足以显著降低LecB介导的分化,我们提出E-钙黏蛋白是该信号通路中的关键相互作用伙伴。在LecB处理后,E-钙黏蛋白与β-连环蛋白共定位,从而阻止了β-连环蛋白靶蛋白表达的诱导和增殖。通过这种方式,我们的研究首次在急性髓系白血病中建立了E-钙黏蛋白、异常的Wnt/β-连环蛋白信号、自噬和分化之间的联系。重要的是,LecB是阐明急性髓系白血病发病机制潜在分子机制的有价值工具,可能有助于确定新的治疗方法。