Suppr超能文献

ULK1 抑制作为 FLT3-ITD 突变型急性髓系白血病的靶向治疗策略。

ULK1 inhibition as a targeted therapeutic strategy for FLT3-ITD-mutated acute myeloid leukemia.

机构信息

Division of Hematology, Department of Internal Medicine, Severance Hospital, Yonsei University College of Medicine, 50-1 Yonsei-ro, Seodaemun-gu, Seoul, 03722, South Korea.

Avison Biomedical Research Center, Yonsei University College of Medicine, Seoul, 03722, South Korea.

出版信息

J Exp Clin Cancer Res. 2020 May 11;39(1):85. doi: 10.1186/s13046-020-01580-4.

Abstract

BACKGROUND

In acute myeloid leukemia (AML), internal tandem duplication mutations in the FLT3 tyrosine kinase receptor (FLT3-ITD) are associated with a dismal outcome. Although uncoordinated 51-like kinase 1 (ULK1), which plays a central role in the autophagy pathway, has emerged as a novel therapeutic target for various cancers, its role in FLT3-ITD AML remains elusive. In this study, we evaluated the effects of ULK1 inhibition on leukemia cell death in FLT3-ITD AML.

METHOD

We evaluated ULK1 expression and the levels of apoptosis and autophagy following ULK1 inhibition in FLT3-ITD AML cell lines and investigated the mechanism underlying apoptosis induced by ULK1 inhibition. Statistical analysis was performed using GraphPad Prism 4.0 (GraphPad Software Inc).

RESULTS

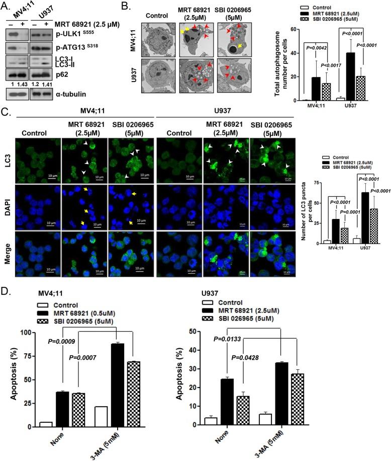
FLT3-ITD AML cells showed significantly higher ULK1 expression than FLT3-wild-type (WT) AML cells. Two ULK1 inhibitors, MRT 68921 and SBI-0206965, induced apoptosis in FLT3-ITD AML cells, with relatively minimal effects on FLT3-WT AML cells and normal CD34-positive cells. Apoptosis induction by ULK1 inhibition was associated with caspase pathway activation. Interestingly, ULK1 inhibition paradoxically also induced autophagy, showing synergistic interaction with autophagy inhibitors. Hence, autophagy may act as a prosurvival mechanism in FLT3-ITD AML cells. FLT3-ITD protein degradation and inhibition of the ERK, AKT, and STAT5 pathways were also observed in FLT3-ITD AML cells following treatment with ULK1 inhibitors.

CONCLUSION

ULK1 is a viable drug target and ULK1 inhibition may represent a promising therapeutic strategy against FLT3-ITD AML.

摘要

背景

在急性髓细胞白血病(AML)中,FLT3 酪氨酸激酶受体(FLT3-ITD)内部串联重复突变与不良预后相关。虽然在自噬途径中起核心作用的未协调的 51 样激酶 1(ULK1)已成为各种癌症的新的治疗靶点,但它在 FLT3-ITD AML 中的作用仍不清楚。在这项研究中,我们评估了 ULK1 抑制对 FLT3-ITD AML 白血病细胞死亡的影响。

方法

我们评估了 ULK1 抑制在 FLT3-ITD AML 细胞系中对细胞凋亡和自噬的影响,并研究了 ULK1 抑制诱导凋亡的机制。统计分析使用 GraphPad Prism 4.0(GraphPad Software Inc)进行。

结果

FLT3-ITD AML 细胞显示出明显高于 FLT3-野生型(WT)AML 细胞的 ULK1 表达。两种 ULK1 抑制剂,MRT 68921 和 SBI-0206965,诱导 FLT3-ITD AML 细胞凋亡,对 FLT3-WT AML 细胞和正常 CD34 阳性细胞的影响相对较小。ULK1 抑制诱导的凋亡与半胱氨酸蛋白酶途径的激活有关。有趣的是,ULK1 抑制也反相诱导自噬,与自噬抑制剂表现出协同相互作用。因此,自噬可能在 FLT3-ITD AML 细胞中作为一种生存机制。在用 ULK1 抑制剂处理后,也观察到 FLT3-ITD 蛋白降解和 ERK、AKT 和 STAT5 途径的抑制。

结论

ULK1 是一个可行的药物靶点,ULK1 抑制可能代表针对 FLT3-ITD AML 的有前途的治疗策略。

https://cdn.ncbi.nlm.nih.gov/pmc/blobs/e4a0/7212592/85a199767fb2/13046_2020_1580_Fig1_HTML.jpg

文献检索

告别复杂PubMed语法,用中文像聊天一样搜索,搜遍4000万医学文献。AI智能推荐,让科研检索更轻松。

立即免费搜索

文件翻译

保留排版,准确专业,支持PDF/Word/PPT等文件格式,支持 12+语言互译。

免费翻译文档

深度研究

AI帮你快速写综述,25分钟生成高质量综述,智能提取关键信息,辅助科研写作。

立即免费体验