Suppr超能文献

癌细胞与巨噬细胞之间的融合发生在自发性neu+乳腺癌小鼠模型中,且不会增加其转移潜能。

Fusion between cancer cells and macrophages occurs in a murine model of spontaneous neu+ breast cancer without increasing its metastatic potential.

作者信息

Lizier Michela, Anselmo Achille, Mantero Stefano, Ficara Francesca, Paulis Marianna, Vezzoni Paolo, Lucchini Franco, Pacchiana Giovanni

机构信息

Milan Unit, Istituto di Ricerca Genetica e Biomedica, CNR, Milan,Italy.

Humanitas Clinical and Research Center, Rozzano, Milan, Italy.

出版信息

Oncotarget. 2016 Sep 20;7(38):60793-60806. doi: 10.18632/oncotarget.11508.

Abstract

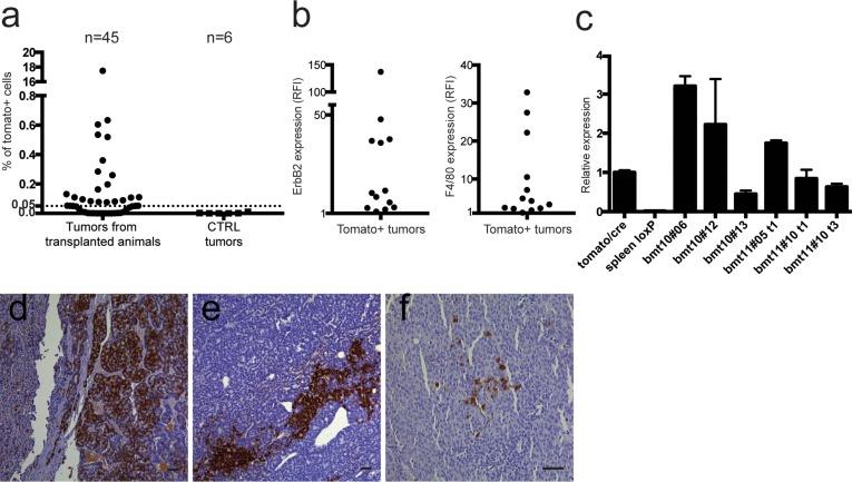
Cell fusion between neoplastic and normal cells has been suggested to play a role in the acquisition of a malignant phenotype. Several studies have pointed to the macrophage as the normal partner in this fusion, suggesting that the fused cells could acquire new invasive properties and become able to disseminate to distant organs. However, this conclusion is mainly based on studies with transplantable cell lines. We tested the occurrence of cell fusion in the MMTV-neu model of mouse mammary carcinoma. In the first approach, we generated aggregation chimeras between GFP/neu and RFP/neu embryos. Tumor cells would display both fluorescent proteins only if cell fusion with normal cells occurred. In addition, if cell fusion conferred a growth/dissemination advantage, cells with both markers should be detectable in lung metastases at increased frequency. We confirmed that fused cells are present at low but consistent levels in primary neoplasms and that the macrophage is the normal partner in the fusion events. Similar results were obtained using a second approach in which bone marrow from mice carrying the Cre transgene was transplanted into MMTV-neu/LoxP-tdTomato transgenic animals, in which the Tomato gene is activated only in the presence of CRE recombinase. However, no fused cells were detected in lung metastases in either model. We conclude that fusion between macrophages and tumor cells does not confer a selective advantage in our spontaneous model of breast cancer, although these data do not rule out a possible role in models in which an inflammation environment is prominent.

摘要

肿瘤细胞与正常细胞之间的细胞融合被认为在恶性表型的获得中起作用。几项研究指出巨噬细胞是这种融合中的正常伙伴,这表明融合细胞可能获得新的侵袭特性并能够扩散到远处器官。然而,这一结论主要基于对可移植细胞系的研究。我们在小鼠乳腺癌的MMTV-neu模型中测试了细胞融合的发生情况。在第一种方法中,我们在绿色荧光蛋白/neu和红色荧光蛋白/neu胚胎之间生成了聚集嵌合体。只有当肿瘤细胞与正常细胞发生细胞融合时,肿瘤细胞才会同时显示两种荧光蛋白。此外,如果细胞融合赋予生长/扩散优势,那么在肺转移灶中应该能以更高的频率检测到同时带有两种标记的细胞。我们证实,融合细胞在原发性肿瘤中以低但稳定的水平存在,并且巨噬细胞是融合事件中的正常伙伴。使用第二种方法也得到了类似的结果,即将携带Cre转基因的小鼠的骨髓移植到MMTV-neu/LoxP-tdTomato转基因动物中,其中番茄基因仅在存在CRE重组酶时才被激活。然而,在这两种模型的肺转移灶中均未检测到融合细胞。我们得出结论,在我们的乳腺癌自发模型中,巨噬细胞与肿瘤细胞之间的融合不会赋予选择性优势,尽管这些数据并不排除在炎症环境突出的模型中可能发挥的作用。

https://cdn.ncbi.nlm.nih.gov/pmc/blobs/6a1a/5308617/134dd1795b28/oncotarget-07-60793-g001.jpg

文献AI研究员

20分钟写一篇综述,助力文献阅读效率提升50倍。

立即体验

用中文搜PubMed

大模型驱动的PubMed中文搜索引擎

马上搜索

文档翻译

学术文献翻译模型,支持多种主流文档格式。

立即体验