• 文献检索
  • 文档翻译
  • 深度研究
  • 学术资讯
  • Suppr Zotero 插件Zotero 插件
  • 邀请有礼
  • 套餐&价格
  • 历史记录
应用&插件
Suppr Zotero 插件Zotero 插件浏览器插件Mac 客户端Windows 客户端微信小程序
定价
高级版会员购买积分包购买API积分包
服务
文献检索文档翻译深度研究API 文档MCP 服务
关于我们
关于 Suppr公司介绍联系我们用户协议隐私条款
关注我们

Suppr 超能文献

核心技术专利:CN118964589B侵权必究
粤ICP备2023148730 号-1Suppr @ 2026

文献检索

告别复杂PubMed语法,用中文像聊天一样搜索,搜遍4000万医学文献。AI智能推荐,让科研检索更轻松。

立即免费搜索

文件翻译

保留排版,准确专业,支持PDF/Word/PPT等文件格式,支持 12+语言互译。

免费翻译文档

深度研究

AI帮你快速写综述,25分钟生成高质量综述,智能提取关键信息,辅助科研写作。

立即免费体验

JQ1通过PTEN/PI3K/AKT通路抑制子宫内膜癌的肿瘤生长。

JQ1 suppresses tumor growth via PTEN/PI3K/AKT pathway in endometrial cancer.

作者信息

Qiu Haifeng, Li Jing, Clark Leslie H, Jackson Amanda L, Zhang Lu, Guo Hui, Kilgore Joshua E, Gehrig Paola A, Zhou Chunxiao, Bae-Jump Victoria L

机构信息

Department of Obstetrics and Gynecology, the First Affiliated Hospital of Zhengzhou University, Zhengzhou, China.

Division of Gynecological Oncology, University of North Carolina at Chapel Hill, Chapel Hill, NC, USA.

出版信息

Oncotarget. 2016 Oct 11;7(41):66809-66821. doi: 10.18632/oncotarget.11631.

DOI:10.18632/oncotarget.11631
PMID:27572308
原文链接:https://pmc.ncbi.nlm.nih.gov/articles/PMC5341839/
Abstract

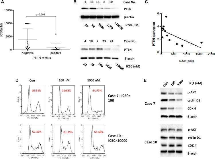
Overexpression of c-Myc is associated with worse outcomes in endometrial cancer, indicating that c-Myc may be a promising target for endometrial cancer therapy. A novel small molecule, JQ1, has been shown to block BRD4 resulting in inhibition of c-Myc expression and tumor growth. Thus, we investigated whether JQ1 can inhibit endometrial cancer growth in cell culture and xenograft models. In PTEN-positive endometrial cancer cells, JQ1 significantly suppressed cell proliferation via induction of G1 phase arrest and apoptosis in a dose-dependent manner, accompanied by a sharp decline in cyclin D1 and CDK4 protein expression. However, PTEN-negative endometrial cancer cells exhibited intrinsic resistance to JQ1, despite significant c-Myc inhibition. Moreover, we found that PTEN and its downstream PI3K/AKT signaling targets were modulated by JQ1, as evidenced by microarray analysis. Silencing of PTEN in PTEN-positive endometrial cancer cells resulted in resistance to JQ1, while upregulation of PTEN in PTEN-negative endometrial cancer cells increased sensitivity to JQ1. In xenografts models of PTEN-positive and PTEN-knock-in endometrial cancer, JQ1 significantly upregulated the expression of PTEN, blocked the PI3K/AKT signaling pathway and suppressed tumor growth. These effects were attenuated in PTEN-negative and PTEN-knockdown xenograft models. Thus, JQ1 resistance appears to be highly associated with the status of PTEN expression in endometrial cancer. Our findings suggest that targeting BRD4 using JQ1 might serve as a novel therapeutic strategy in PTEN-positive endometrial cancers.

摘要

c-Myc的过表达与子宫内膜癌的不良预后相关,这表明c-Myc可能是子宫内膜癌治疗的一个有前景的靶点。一种新型小分子JQ1已被证明可阻断BRD4,从而抑制c-Myc表达和肿瘤生长。因此,我们研究了JQ1在细胞培养和异种移植模型中是否能抑制子宫内膜癌的生长。在PTEN阳性的子宫内膜癌细胞中,JQ1通过诱导G1期阻滞和凋亡以剂量依赖的方式显著抑制细胞增殖,同时细胞周期蛋白D1和CDK4蛋白表达急剧下降。然而,PTEN阴性的子宫内膜癌细胞尽管c-Myc受到显著抑制,但对JQ1表现出内在抗性。此外,我们发现JQ1可调节PTEN及其下游的PI3K/AKT信号靶点,这在微阵列分析中得到了证实。在PTEN阳性的子宫内膜癌细胞中沉默PTEN会导致对JQ1产生抗性,而在PTEN阴性的子宫内膜癌细胞中上调PTEN则会增加对JQ1的敏感性。在PTEN阳性和PTEN敲入的子宫内膜癌异种移植模型中,JQ1显著上调PTEN的表达,阻断PI3K/AKT信号通路并抑制肿瘤生长。在PTEN阴性和PTEN敲低的异种移植模型中,这些作用减弱。因此,JQ1抗性似乎与子宫内膜癌中PTEN的表达状态高度相关。我们的研究结果表明,使用JQ1靶向BRD4可能是PTEN阳性子宫内膜癌的一种新型治疗策略。

https://cdn.ncbi.nlm.nih.gov/pmc/blobs/42d6/5341839/6ac2a9be635d/oncotarget-07-66809-g006.jpg
https://cdn.ncbi.nlm.nih.gov/pmc/blobs/42d6/5341839/b95598643a1f/oncotarget-07-66809-g001.jpg
https://cdn.ncbi.nlm.nih.gov/pmc/blobs/42d6/5341839/9e15a7e4f1db/oncotarget-07-66809-g002.jpg
https://cdn.ncbi.nlm.nih.gov/pmc/blobs/42d6/5341839/0a8bcf905fd0/oncotarget-07-66809-g003.jpg
https://cdn.ncbi.nlm.nih.gov/pmc/blobs/42d6/5341839/801f39444bd4/oncotarget-07-66809-g004.jpg
https://cdn.ncbi.nlm.nih.gov/pmc/blobs/42d6/5341839/2b2564fced0d/oncotarget-07-66809-g005.jpg
https://cdn.ncbi.nlm.nih.gov/pmc/blobs/42d6/5341839/6ac2a9be635d/oncotarget-07-66809-g006.jpg
https://cdn.ncbi.nlm.nih.gov/pmc/blobs/42d6/5341839/b95598643a1f/oncotarget-07-66809-g001.jpg
https://cdn.ncbi.nlm.nih.gov/pmc/blobs/42d6/5341839/9e15a7e4f1db/oncotarget-07-66809-g002.jpg
https://cdn.ncbi.nlm.nih.gov/pmc/blobs/42d6/5341839/0a8bcf905fd0/oncotarget-07-66809-g003.jpg
https://cdn.ncbi.nlm.nih.gov/pmc/blobs/42d6/5341839/801f39444bd4/oncotarget-07-66809-g004.jpg
https://cdn.ncbi.nlm.nih.gov/pmc/blobs/42d6/5341839/2b2564fced0d/oncotarget-07-66809-g005.jpg
https://cdn.ncbi.nlm.nih.gov/pmc/blobs/42d6/5341839/6ac2a9be635d/oncotarget-07-66809-g006.jpg

相似文献

1
JQ1 suppresses tumor growth via PTEN/PI3K/AKT pathway in endometrial cancer.JQ1通过PTEN/PI3K/AKT通路抑制子宫内膜癌的肿瘤生长。
Oncotarget. 2016 Oct 11;7(41):66809-66821. doi: 10.18632/oncotarget.11631.
2
Bromodomain inhibitor jq1 induces cell cycle arrest and apoptosis of glioma stem cells through the VEGF/PI3K/AKT signaling pathway.Bromodomain 抑制剂 JQ1 通过 VEGF/PI3K/AKT 信号通路诱导神经胶质瘤干细胞的细胞周期停滞和凋亡。
Int J Oncol. 2019 Oct;55(4):879-895. doi: 10.3892/ijo.2019.4863. Epub 2019 Aug 29.
3
Targeting c-Myc: JQ1 as a promising option for c-Myc-amplified esophageal squamous cell carcinoma.靶向 c-Myc:JQ1 作为 c-Myc 扩增型食管鳞癌有前途的选择。
Cancer Lett. 2018 Apr 10;419:64-74. doi: 10.1016/j.canlet.2018.01.051.
4
LSD1 sustains estrogen-driven endometrial carcinoma cell proliferation through the PI3K/AKT pathway via di-demethylating H3K9 of cyclin D1.赖氨酸特异性去甲基化酶1通过使细胞周期蛋白D1的组蛋白H3第9位赖氨酸去二甲基化,经磷脂酰肌醇-3激酶/蛋白激酶B信号通路维持雌激素驱动的子宫内膜癌细胞增殖。
Int J Oncol. 2017 Mar;50(3):942-952. doi: 10.3892/ijo.2017.3849. Epub 2017 Jan 16.
5
miR‑494‑3p promotes the progression of endometrial cancer by regulating the PTEN/PI3K/AKT pathway.miR-494-3p 通过调控 PTEN/PI3K/AKT 通路促进子宫内膜癌的进展。
Mol Med Rep. 2019 Jan;19(1):581-588. doi: 10.3892/mmr.2018.9649. Epub 2018 Nov 13.
6
BET protein inhibitor JQ1 attenuates Myc-amplified MCC tumor growth in vivo.BET 蛋白抑制剂 JQ1 可减弱 Myc 扩增型 MCC 肿瘤在体内的生长。
Cancer Res. 2014 Dec 1;74(23):7090-102. doi: 10.1158/0008-5472.CAN-14-0305. Epub 2014 Oct 2.
7
JQ1 and PI3K inhibition synergistically reduce salivary adenoid cystic carcinoma malignancy by targeting the c-Myc and EGFR signaling pathways.JQ1 和 PI3K 抑制协同作用通过靶向 c-Myc 和 EGFR 信号通路降低唾液腺腺样囊性癌的恶性程度。
J Oral Pathol Med. 2019 Jan;48(1):43-51. doi: 10.1111/jop.12784. Epub 2018 Oct 27.
8
MicroRNA-146b promotes PI3K/AKT pathway hyperactivation and thyroid cancer progression by targeting PTEN.MicroRNA-146b 通过靶向 PTEN 促进 PI3K/AKT 通路的过度激活和甲状腺癌的进展。
Oncogene. 2018 Jun;37(25):3369-3383. doi: 10.1038/s41388-017-0088-9. Epub 2018 Jan 22.
9
Knockdown of lncRNA CCAT2 inhibits endometrial cancer cells growth and metastasis via sponging miR-216b.敲低长链非编码 RNA CCAT2 通过海绵吸附 miR-216b 抑制子宫内膜癌细胞的生长和转移。
Cancer Biomark. 2017 Dec 12;21(1):123-133. doi: 10.3233/CBM-170388.
10
Depletion of the triggering receptor expressed on myeloid cells 2 inhibits progression of renal cell carcinoma via regulating related protein expression and PTEN-PI3K/Akt pathway.髓系细胞触发受体2的缺失通过调节相关蛋白表达及PTEN-PI3K/Akt通路抑制肾细胞癌进展。
Int J Oncol. 2016 Dec;49(6):2498-2506. doi: 10.3892/ijo.2016.3740. Epub 2016 Oct 19.

引用本文的文献

1
Multi-omics analysis revealed the addiction to glutamine and susceptibility to de novo lipogenesis of endometrial neoplasm.多组学分析揭示了子宫内膜肿瘤对谷氨酰胺的依赖以及对从头脂肪生成的易感性。
Sci China Life Sci. 2025 Jul 24. doi: 10.1007/s11427-024-2761-y.
2
PTEN suppresses renal cell carcinoma proliferation and migration via inhibition of the PI3K/AKT pathway.PTEN通过抑制PI3K/AKT信号通路抑制肾细胞癌的增殖和迁移。
World J Surg Oncol. 2025 Feb 5;23(1):42. doi: 10.1186/s12957-025-03658-9.
3
BET inhibitor JQ1 induces apoptosis of ovarian and endometrial endometrioid carcinoma cells by downregulating .

本文引用的文献

1
Cancer statistics, 2016.癌症统计数据,2016 年。
CA Cancer J Clin. 2016 Jan-Feb;66(1):7-30. doi: 10.3322/caac.21332. Epub 2016 Jan 7.
2
SALL4 as an Epithelial-Mesenchymal Transition and Drug Resistance Inducer through the Regulation of c-Myc in Endometrial Cancer.SALL4通过调控子宫内膜癌中的c-Myc作为上皮-间质转化和耐药诱导因子。
PLoS One. 2015 Sep 25;10(9):e0138515. doi: 10.1371/journal.pone.0138515. eCollection 2015.
3
JQ1 suppresses tumor growth through downregulating LDHA in ovarian cancer.JQ1通过下调卵巢癌中的乳酸脱氢酶A(LDHA)来抑制肿瘤生长。
BET抑制剂JQ1通过下调……诱导卵巢和子宫内膜样癌细胞凋亡。
Oncol Lett. 2024 Dec 19;29(3):106. doi: 10.3892/ol.2024.14852. eCollection 2025 Mar.
4
Targeting c-MYC: a potential non-hormonal therapeutic approach for endometriosis treatment.靶向c-MYC:一种潜在的非激素治疗子宫内膜异位症的方法。
Front Cell Dev Biol. 2023 Nov 21;11:1225055. doi: 10.3389/fcell.2023.1225055. eCollection 2023.
5
The interplay of obesity, microbiome dynamics, and innovative anti-obesity strategies in the context of endometrial cancer progression and therapeutic approaches.肥胖、微生物群动态变化与创新抗肥胖策略在子宫内膜癌进展及治疗方法背景下的相互作用。
Biochim Biophys Acta Rev Cancer. 2023 Nov;1878(6):189000. doi: 10.1016/j.bbcan.2023.189000. Epub 2023 Oct 14.
6
Loss of phosphatase CTDNEP1 potentiates aggressive medulloblastoma by triggering MYC amplification and genomic instability.磷酸酶 CTDNEP1 的缺失通过触发 MYC 扩增和基因组不稳定性增强侵袭性成神经管细胞瘤。
Nat Commun. 2023 Feb 10;14(1):762. doi: 10.1038/s41467-023-36400-8.
7
Endometrial Cancer Stem Cells: Where Do We Stand and Where Should We Go?子宫内膜癌干细胞:我们处于何处,又应走向何方?
Int J Mol Sci. 2022 Mar 21;23(6):3412. doi: 10.3390/ijms23063412.
8
BET protein inhibition promotes non-myeloid cell mediated neuroprotection after rodent spinal cord contusion.BET 蛋白抑制促进啮齿动物脊髓挫伤后非髓细胞介导的神经保护。
Exp Neurol. 2022 Jun;352:114035. doi: 10.1016/j.expneurol.2022.114035. Epub 2022 Mar 9.
9
Melatonin Synergizes With Methylprednisolone to Ameliorate Acute Spinal Cord Injury.褪黑素与甲基强的松龙协同作用可改善急性脊髓损伤。
Front Pharmacol. 2022 Jan 13;12:723913. doi: 10.3389/fphar.2021.723913. eCollection 2021.
10
lncRNA OIP5-AS1 Suppresses Cell Proliferation and Invasion of Endometrial Cancer by Regulating PTEN/AKT via Sponging miR-200c-3p.lncRNA OIP5-AS1 通过海绵吸附 miR-200c-3p 调控 PTEN/AKT 抑制子宫内膜癌细胞增殖和侵袭。
J Immunol Res. 2021 Jul 28;2021:4861749. doi: 10.1155/2021/4861749. eCollection 2021.
Oncotarget. 2015 Mar 30;6(9):6915-30. doi: 10.18632/oncotarget.3126.
4
Overcoming endocrine resistance due to reduced PTEN levels in estrogen receptor-positive breast cancer by co-targeting mammalian target of rapamycin, protein kinase B, or mitogen-activated protein kinase kinase.通过共同靶向雷帕霉素哺乳动物靶蛋白、蛋白激酶B或丝裂原活化蛋白激酶激酶克服雌激素受体阳性乳腺癌中因PTEN水平降低导致的内分泌抵抗。
Breast Cancer Res. 2014 Sep 11;16(5):430. doi: 10.1186/s13058-014-0430-x.
5
Evaluation of the antitumor effects of c-Myc-Max heterodimerization inhibitor 100258-F4 in ovarian cancer cells.c-Myc-Max异二聚化抑制剂100258-F4对卵巢癌细胞的抗肿瘤作用评估
J Transl Med. 2014 Aug 21;12:226. doi: 10.1186/s12967-014-0226-x.
6
BET and HDAC inhibitors induce similar genes and biological effects and synergize to kill in Myc-induced murine lymphoma.BET 和 HDAC 抑制剂诱导相似的基因和生物学效应,并协同作用以杀死 Myc 诱导的小鼠淋巴瘤。
Proc Natl Acad Sci U S A. 2014 Jul 1;111(26):E2721-30. doi: 10.1073/pnas.1406722111. Epub 2014 Jun 16.
7
An epigenomic approach to therapy for tamoxifen-resistant breast cancer.一种针对他莫昔芬耐药性乳腺癌的表观基因组治疗方法。
Cell Res. 2014 Jul;24(7):809-19. doi: 10.1038/cr.2014.71. Epub 2014 May 30.
8
Therapeutic targeting of BET bromodomain proteins in castration-resistant prostate cancer.在去势抵抗性前列腺癌中靶向治疗 BET 溴结构域蛋白。
Nature. 2014 Jun 12;510(7504):278-82. doi: 10.1038/nature13229. Epub 2014 Apr 23.
9
Small-molecule inhibitors of the Myc oncoprotein.Myc癌蛋白的小分子抑制剂。
Biochim Biophys Acta. 2015 May;1849(5):525-43. doi: 10.1016/j.bbagrm.2014.03.005. Epub 2014 Mar 19.
10
An epigenetic mechanism of resistance to targeted therapy in T cell acute lymphoblastic leukemia.T 细胞急性淋巴细胞白血病中靶向治疗耐药的表观遗传机制。
Nat Genet. 2014 Apr;46(4):364-70. doi: 10.1038/ng.2913. Epub 2014 Mar 2.