Suppr超能文献

一种特定的FMNL2亚型在侵袭性细胞中上调。

A specific FMNL2 isoform is up-regulated in invasive cells.

作者信息

Péladeau Christine, Heibein Allan, Maltez Melissa T, Copeland Sarah J, Copeland John W

机构信息

Department of Cellular and Molecular Medicine, Faculty of Medicine, University of Ottawa, 451 Smyth Road, Ottawa, ON, K1H 8M5, Canada.

出版信息

BMC Cell Biol. 2016 Aug 30;17(1):32. doi: 10.1186/s12860-016-0110-z.

Abstract

BACKGROUND

Formins are a highly conserved family of cytoskeletal remodeling proteins. A growing body of evidence suggests that formins play key roles in the progression and spread of a variety of cancers. There are 15 human formin proteins and of these the Diaphanous-Related Formins (DRFs) are the best characterized. Included in the DRFs are the Formin-Like proteins, FMNL1, 2 & 3, each of which have been strongly implicated in driving tumorigenesis and metastasis of specific tumors. In particular, increased FMNL2 expression correlates with increased invasiveness of colorectal cancer (CRC) in vivo and for a variety of CRC cell-lines in vitro. FMNL2 expression is also required for invasive cell motility in other cancer cell-lines. There are multiple alternatively spliced isoforms of FMNL2 and it is predicted that the encoded proteins will differ in their regulation, subcellular localization and in their ability to regulate cytoskeletal dynamics.

RESULTS

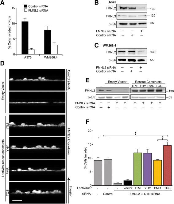
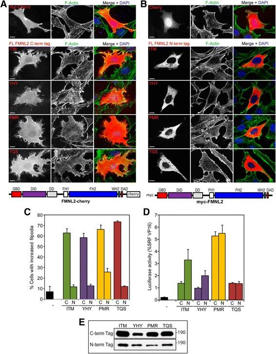
Using RT-PCR we identified four FMNL2 isoforms expressed in CRC and melanoma cell-lines. We find that a previously uncharacterized FMNL2 isoform is predominantly expressed in a variety of melanoma and CRC cell lines; this isoform is also more effective in driving 3D motility. Building on previous reports, we also show that FMNL2 is required for invasion in A375 and WM266.4 melanoma cells.

CONCLUSIONS

Taken together, these results suggest that FMNL2 is likely to be generally required in melanoma cells for invasion, that a specific isoform of FMNL2 is up-regulated in invasive CRC and melanoma cells and this isoform is the most effective at facilitating invasion.

摘要

背景

formin是一类高度保守的细胞骨架重塑蛋白家族。越来越多的证据表明,formin在多种癌症的进展和扩散中起关键作用。人类有15种formin蛋白,其中与Diaphanous相关的formin(DRF)是特征最明确的。DRF包括formin样蛋白FMNL1、2和3,它们均与特定肿瘤的肿瘤发生和转移密切相关。特别是,FMNL2表达增加与体内结直肠癌(CRC)的侵袭性增加以及多种CRC细胞系在体外的侵袭性增加相关。FMNL2表达也是其他癌细胞系侵袭性细胞运动所必需的。FMNL2有多种可变剪接异构体,预计编码的蛋白质在调控、亚细胞定位以及调节细胞骨架动力学的能力方面会有所不同。

结果

我们使用逆转录聚合酶链反应(RT-PCR)在CRC和黑色素瘤细胞系中鉴定出四种FMNL2异构体。我们发现一种先前未被表征的FMNL2异构体在多种黑色素瘤和CRC细胞系中占主导表达;这种异构体在驱动三维运动方面也更有效。基于先前的报道,我们还表明FMNL2是A375和WM266.4黑色素瘤细胞侵袭所必需的。

结论

综上所述,这些结果表明FMNL2可能是黑色素瘤细胞侵袭普遍所需的,FMNL2的一种特定异构体在侵袭性CRC和黑色素瘤细胞中上调,并且这种异构体在促进侵袭方面最有效。

https://cdn.ncbi.nlm.nih.gov/pmc/blobs/03d9/5006604/11a0708c35a4/12860_2016_110_Fig1_HTML.jpg

文献AI研究员

20分钟写一篇综述,助力文献阅读效率提升50倍。

立即体验

用中文搜PubMed

大模型驱动的PubMed中文搜索引擎

马上搜索

文档翻译

学术文献翻译模型,支持多种主流文档格式。

立即体验