Grikscheit Katharina, Frank Tanja, Wang Ying, Grosse Robert
Institute of Pharmacology, Biochemical-Pharmacological Center (BPC), University of Marburg, 35032 Marburg, Germany.
Institute of Pharmacology, Biochemical-Pharmacological Center (BPC), University of Marburg, 35032 Marburg, Germany
J Cell Biol. 2015 May 11;209(3):367-76. doi: 10.1083/jcb.201412015.
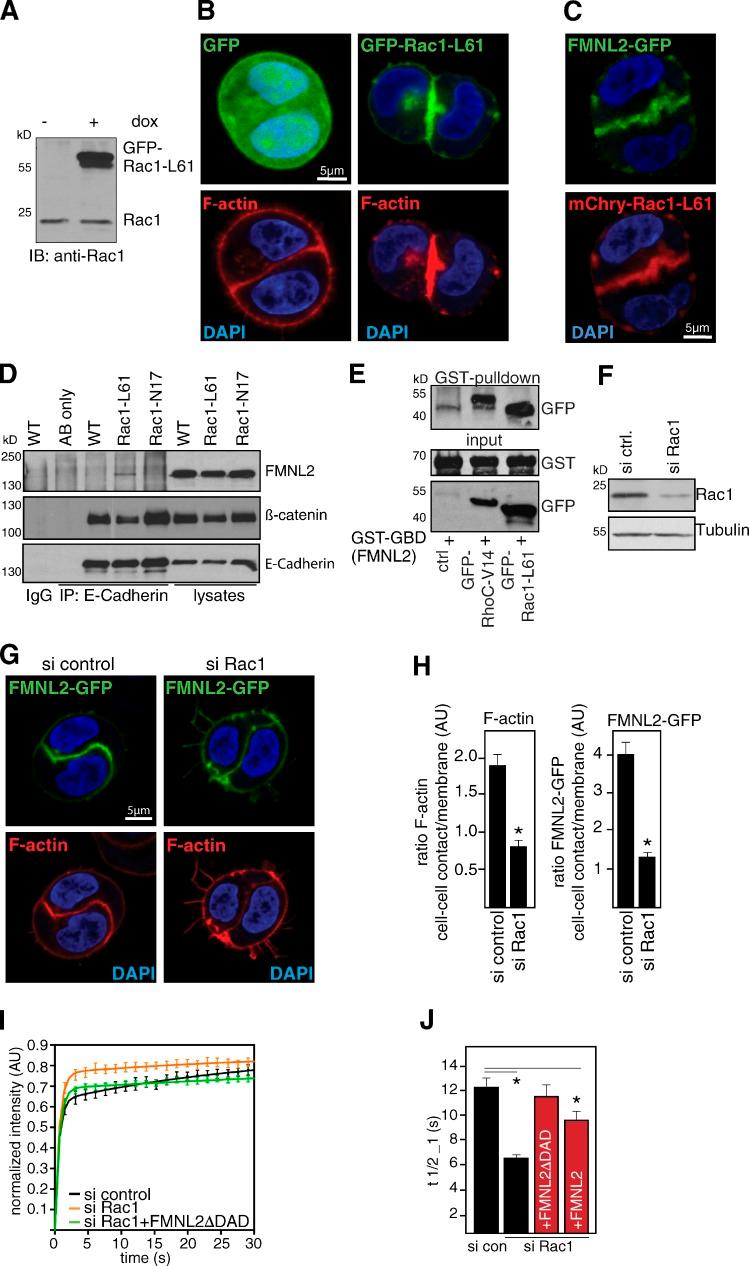
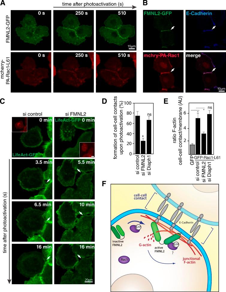
Epithelial integrity is vitally important, and its deregulation causes early stage cancer. De novo formation of an adherens junction (AJ) between single epithelial cells requires coordinated, spatial actin dynamics, but the mechanisms steering nascent actin polymerization for cell-cell adhesion initiation are not well understood. Here we investigated real-time actin assembly during daughter cell-cell adhesion formation in human breast epithelial cells in 3D environments. We identify formin-like 2 (FMNL2) as being specifically required for actin assembly and turnover at newly formed cell-cell contacts as well as for human epithelial lumen formation. FMNL2 associates with components of the AJ complex involving Rac1 activity and the FMNL2 C terminus. Optogenetic control of Rac1 in living cells rapidly drove FMNL2 to epithelial cell-cell contact zones. Furthermore, Rac1-induced actin assembly and subsequent AJ formation critically depends on FMNL2. These data uncover FMNL2 as a driver for human epithelial AJ formation downstream of Rac1.
上皮完整性至关重要,其失调会导致早期癌症。单个上皮细胞之间新生黏附连接(AJ)的从头形成需要协调的空间肌动蛋白动力学,但引导新生肌动蛋白聚合以启动细胞间黏附的机制尚未完全了解。在这里,我们研究了三维环境中人类乳腺上皮细胞子细胞间黏附形成过程中的实时肌动蛋白组装。我们确定formin样蛋白2(FMNL2)是新形成的细胞间接触处肌动蛋白组装和周转以及人类上皮管腔形成所特别需要的。FMNL2与涉及Rac1活性和FMNL2 C末端的AJ复合体成分相关联。对活细胞中Rac1的光遗传学控制迅速将FMNL2驱动到上皮细胞间接触区域。此外,Rac1诱导的肌动蛋白组装和随后的AJ形成严重依赖于FMNL2。这些数据揭示了FMNL2是Rac1下游人类上皮AJ形成的驱动因素。