Han Qiao, Bing Wang, Di Yin, Hua Li, Shi-He Li, Yu-Hua Zheng, Xiu-Guo Han, Yu-Gang Wang, Qi-Ming Fan, Shih-Mo Yang, Ting-Ting Tang
Shanghai Key Laboratory of Orthopaedic Implants, Department of Orthopaedic Surgery, Shanghai Ninth People's Hospital, Shanghai Jiao Tong University School of Medicine, Shanghai, People's Republic of China.
Department of Orthopaedic Surgery, The First Affiliated Hospital of Kunming Medical University, Kunming, People's Republic of China.
Cell Death Dis. 2016 Sep 1;7(9):e2350. doi: 10.1038/cddis.2016.255.
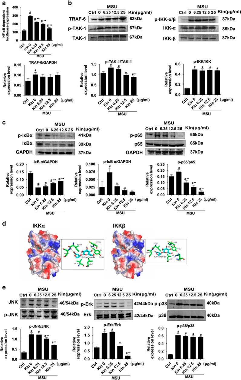
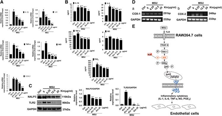
Gouty arthritis is a rheumatic disease that is characterized by the deposition of monosodium urate (MSU) in synovial joints cause by the increased serum hyperuricemia. This study used a three-dimensional (3D) flowing microfluidic chip to screen the effective candidate against MSU-stimulated human umbilical vein endothelial cell (HUVEC) damage, and found kinsenoside (Kin) to be the leading active component of Anoectochilus roxburghi, one of the Chinese medicinal plant widely used in the treatment of gouty arthritis clinically. Cell viability and apoptosis of HUVECs were evaluated, indicating that direct Kin stimulation and conditioned medium (CM) from Kin-treated macrophages both negatively modulated with MSU crystals. Additionally, Kin was capable of attenuating MSU-induced activation of nuclear factor-κB/mitogen-activated protein kinase (NF-κB/MAPK) signaling, targeting IκB kinase-α (IKKα) and IKKβ kinases of macrophages and influencing the expressions of NF-κB downstream cytokines and subsequent HUVEC bioactivity. Inflammasome NLR pyrin domain-containing 3 (NALP3) and toll-like receptor 2 (TLR2) were also inhibited after Kin treatment. Also, Kin downregulated CD14-mediated MSU crystals uptake in macrophages. In vivo study with MSU-injected ankle joints further revealed the significant suppression of inflammatory infiltration and endothelia impairment coupled with alleviation of ankle swelling and nociceptive response via Kin treatments. Taken together, these data implicated that Kin was the most effective candidate from Anoectochilus roxburghi to treat gouty arthritis clinically.
痛风性关节炎是一种风湿性疾病,其特征是血清高尿酸血症导致单钠尿酸盐(MSU)在滑膜关节中沉积。本研究使用三维(3D)流动微流控芯片筛选针对MSU刺激的人脐静脉内皮细胞(HUVEC)损伤的有效候选物,并发现金线莲苷(Kin)是金线莲的主要活性成分,金线莲是临床上广泛用于治疗痛风性关节炎的中药材之一。评估了HUVEC的细胞活力和凋亡情况,结果表明直接的Kin刺激和来自经Kin处理的巨噬细胞的条件培养基(CM)均对MSU晶体产生负调节作用。此外,Kin能够减弱MSU诱导的核因子-κB/丝裂原活化蛋白激酶(NF-κB/MAPK)信号通路的激活,靶向巨噬细胞的IκB激酶-α(IKKα)和IKKβ激酶,并影响NF-κB下游细胞因子的表达以及随后的HUVEC生物活性。Kin处理后,含NLR吡咯结构域的3型炎性小体(NALP3)和Toll样受体2(TLR2)也受到抑制。此外,Kin下调了巨噬细胞中CD14介导的MSU晶体摄取。对注射MSU的踝关节进行的体内研究进一步表明,通过Kin治疗可显著抑制炎症浸润和内皮损伤,同时减轻踝关节肿胀和伤害性反应。综上所述,这些数据表明Kin是金线莲中临床上治疗痛风性关节炎最有效的候选物。