Osteil Pierre, Moulin Anaïs, Santamaria Claire, Joly Thierry, Jouneau Luc, Aubry Maxime, Tapponnier Yann, Archilla Catherine, Schmaltz-Panneau Barbara, Lecardonnel Jérôme, Barasc Harmonie, Mouney-Bonnet Nathalie, Genthon Clémence, Roulet Alain, Donnadieu Cécile, Acloque Hervé, Gocza Elen, Duranthon Véronique, Afanassieff Marielle, Savatier Pierre
Univ Lyon, Université Lyon 1, INSERM, Stem Cell and Brain Research Institute U1208, 69500 Bron, France; INRA, USC1361, 69500 Bron, France; Embryology Unit, Children's Medical Research Institute, CMRI, Westmead, NSW 2145, Australia.
Univ Lyon, Université Lyon 1, INSERM, Stem Cell and Brain Research Institute U1208, 69500 Bron, France.
Stem Cell Reports. 2016 Sep 13;7(3):383-398. doi: 10.1016/j.stemcr.2016.07.022. Epub 2016 Sep 1.
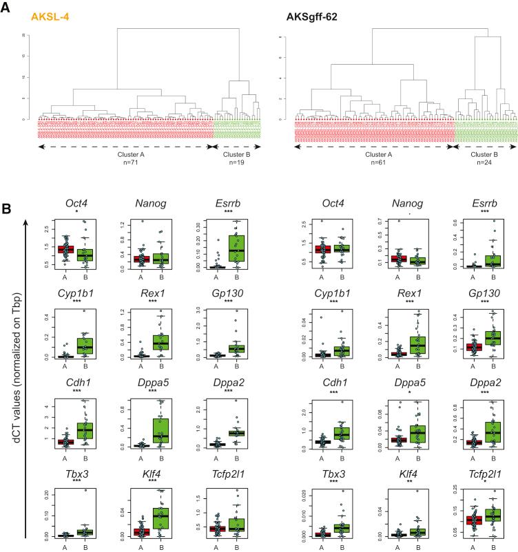
Conventional rabbit embryonic stem cell (ESC) lines are derived from the inner cell mass (ICM) of pre-implantation embryos using methods and culture conditions that are established for primate ESCs. In this study, we explored the capacity of the rabbit ICM to give rise to ESC lines using conditions similar to those utilized to generate naive ESCs in mice. On single-cell dissociation and culture in fibroblast growth factor 2 (FGF2)-free, serum-supplemented medium, rabbit ICMs gave rise to ESC lines lacking the DNA-damage checkpoint in the G1 phase like mouse ESCs, and with a pluripotency gene expression profile closer to the rabbit ICM/epiblast profiles. These cell lines can be converted to FGF2-dependent ESCs after culture in conventional conditions. They can also colonize the rabbit pre-implantation embryo. These results indicate that rabbit epiblast cells can be coaxed toward different types of pluripotent stem cells and reveal the dynamics of pluripotent states in rabbit ESCs.
传统的兔胚胎干细胞(ESC)系是利用为灵长类胚胎干细胞建立的方法和培养条件,从植入前胚胎的内细胞团(ICM)中获得的。在本研究中,我们使用类似于在小鼠中产生原始胚胎干细胞的条件,探索了兔ICM产生胚胎干细胞系的能力。在无成纤维细胞生长因子2(FGF2)、添加血清的培养基中进行单细胞解离和培养后,兔ICM产生了在G1期缺乏DNA损伤检查点的胚胎干细胞系,类似于小鼠胚胎干细胞,并且其多能性基因表达谱更接近兔ICM/上胚层谱。在传统条件下培养后,这些细胞系可转化为依赖FGF2的胚胎干细胞。它们还可以定殖于兔植入前胚胎。这些结果表明,兔上胚层细胞可以被诱导成为不同类型的多能干细胞,并揭示了兔胚胎干细胞中多能状态的动态变化。