Suppr超能文献

Def的磷酸化通过Def招募钙蛋白酶3调节核仁p53的周转和细胞周期进程。

Phosphorylation of Def Regulates Nucleolar p53 Turnover and Cell Cycle Progression through Def Recruitment of Calpain3.

作者信息

Guan Yihong, Huang Delai, Chen Feng, Gao Ce, Tao Ting, Shi Hui, Zhao Shuyi, Liao Zuyuan, Lo Li Jan, Wang Yingchun, Chen Jun, Peng Jinrong

机构信息

MOE Key Laboratory for Molecular Animal Nutrition, College of Animal Sciences, Zhejiang University, Hangzhou, China.

State Key Laboratory of Molecular Developmental Biology, Institute of Genetics and Developmental Biology, Chinese Academy of Sciences, China.

出版信息

PLoS Biol. 2016 Sep 22;14(9):e1002555. doi: 10.1371/journal.pbio.1002555. eCollection 2016 Sep.

Abstract

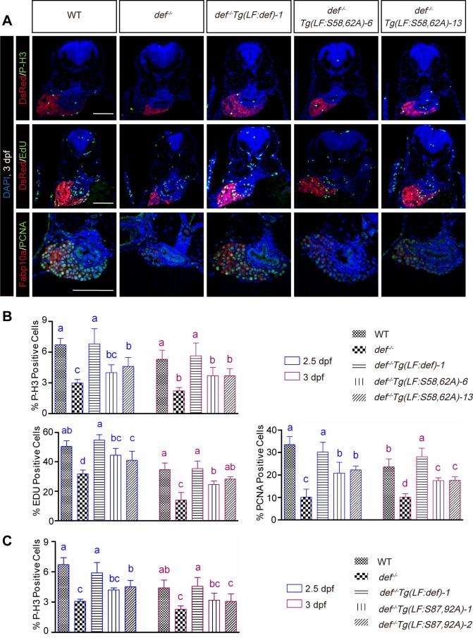
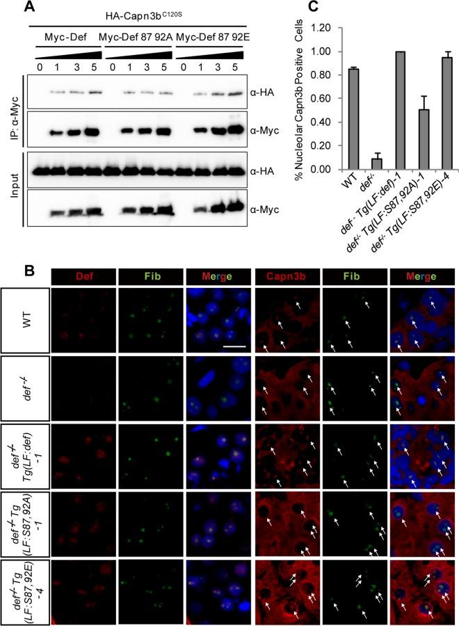
Digestive organ expansion factor (Def) is a nucleolar protein that plays dual functions: it serves as a component of the ribosomal small subunit processome for the biogenesis of ribosomes and also mediates p53 degradation through the cysteine proteinase calpain-3 (CAPN3). However, nothing is known about the exact relationship between Def and CAPN3 or the regulation of the Def function. In this report, we show that CAPN3 degrades p53 and its mutant proteins p53A138V, p53M237I, p53R248W, and p53R273P but not the p53R175H mutant protein. Importantly, we show that Def directly interacts with CAPN3 in the nucleoli and determines the nucleolar localisation of CAPN3, which is a prerequisite for the degradation of p53 in the nucleolus. Furthermore, we find that Def is modified by phosphorylation at five serine residues: S50, S58, S62, S87, and S92. We further show that simultaneous phosphorylations at S87 and S92 facilitate the nucleolar localisation of Capn3 that is not only essential for the degradation of p53 but is also important for regulating cell cycle progression. Hence, we propose that the Def-CAPN3 pathway serves as a nucleolar checkpoint for cell proliferation by selective inactivation of cell cycle-related substrates during organogenesis.

摘要

消化器官扩张因子(Def)是一种核仁蛋白,具有双重功能:它作为核糖体小亚基加工体的一个组成部分参与核糖体的生物合成,还通过半胱氨酸蛋白酶钙蛋白酶-3(CAPN3)介导p53的降解。然而,关于Def与CAPN3的确切关系或Def功能的调节尚不清楚。在本报告中,我们表明CAPN3可降解p53及其突变蛋白p53A138V、p53M237I、p53R248W和p53R273P,但不能降解p53R175H突变蛋白。重要的是,我们表明Def在核仁中直接与CAPN3相互作用,并决定CAPN3的核仁定位,这是p53在核仁中降解的先决条件。此外,我们发现Def在五个丝氨酸残基S50、S58、S62、S87和S92处发生磷酸化修饰。我们进一步表明,S87和S92同时磷酸化促进Capn3的核仁定位,这不仅对p53的降解至关重要,而且对调节细胞周期进程也很重要。因此,我们提出Def-CAPN3途径在器官发生过程中通过选择性失活细胞周期相关底物作为细胞增殖的核仁检查点。

https://cdn.ncbi.nlm.nih.gov/pmc/blobs/5199/5033581/9639663981bb/pbio.1002555.g001.jpg

文献检索

告别复杂PubMed语法,用中文像聊天一样搜索,搜遍4000万医学文献。AI智能推荐,让科研检索更轻松。

立即免费搜索

文件翻译

保留排版,准确专业,支持PDF/Word/PPT等文件格式,支持 12+语言互译。

免费翻译文档

深度研究

AI帮你快速写综述,25分钟生成高质量综述,智能提取关键信息,辅助科研写作。

立即免费体验