Suppr超能文献

在小鼠中对TFE肾细胞癌进行建模揭示了WNT信号通路的关键作用。

Modelling TFE renal cell carcinoma in mice reveals a critical role of WNT signaling.

作者信息

Calcagnì Alessia, Kors Lotte, Verschuren Eric, De Cegli Rossella, Zampelli Nicolina, Nusco Edoardo, Confalonieri Stefano, Bertalot Giovanni, Pece Salvatore, Settembre Carmine, Malouf Gabriel G, Leemans Jaklien C, de Heer Emile, Salvatore Marco, Peters Dorien Jm, Di Fiore Pier Paolo, Ballabio Andrea

机构信息

Telethon Institute of Genetics and Medicine, TIGEM, Pozzuoli, Naples, Italy.

Department of Pathology, Academical Medical Center, Amsterdam, The Netherlands.

出版信息

Elife. 2016 Sep 26;5:e17047. doi: 10.7554/eLife.17047.

Abstract

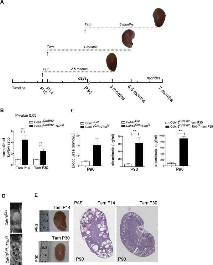
-fusion renal cell carcinomas (-fusion ) are caused by chromosomal translocations that lead to overexpression of the and genes (Kauffman et al., 2014). The mechanisms leading to kidney tumor development remain uncharacterized and effective therapies are yet to be identified. Hence, the need to model these diseases in an experimental animal system (Kauffman et al., 2014). Here, we show that kidney-specific overexpression in transgenic mice, resulted in renal clear cells, multi-layered basement membranes, severe cystic pathology, and ultimately papillary carcinomas with hepatic metastases. These features closely recapitulate those observed in both and -mediated human kidney tumors. Analysis of kidney samples revealed transcriptional induction and enhanced signaling of the WNT β-catenin pathway. WNT signaling inhibitors normalized the proliferation rate of primary kidney cells and significantly rescued the disease phenotype in vivo. These data shed new light on the mechanisms underlying fusion and suggest a possible therapeutic strategy based on the inhibition of the WNT pathway.

摘要

-融合性肾细胞癌(-fusion )由染色体易位引起,导致 和 基因过度表达(考夫曼等人,2014年)。导致肾肿瘤发生的机制仍未明确,有效的治疗方法也尚未确定。因此,需要在实验动物系统中对这些疾病进行建模(考夫曼等人,2014年)。在此,我们表明,转基因小鼠中肾脏特异性 过表达导致肾透明细胞、多层基底膜、严重的囊性病理改变,并最终导致伴有肝转移的乳头状癌。这些特征与 和 介导的人类肾肿瘤中观察到的特征非常相似。对肾脏样本的分析揭示了WNTβ-连环蛋白通路的转录诱导和信号增强。WNT信号抑制剂使原代肾细胞的增殖率正常化,并在体内显著挽救了疾病表型。这些数据为融合 的潜在机制提供了新的线索,并提出了一种基于抑制WNT通路的可能治疗策略。

https://cdn.ncbi.nlm.nih.gov/pmc/blobs/4687/5036965/63282b606624/elife-17047-fig1.jpg

文献AI研究员

20分钟写一篇综述,助力文献阅读效率提升50倍。

立即体验

用中文搜PubMed

大模型驱动的PubMed中文搜索引擎

马上搜索

文档翻译

学术文献翻译模型,支持多种主流文档格式。

立即体验