Suppr超能文献

含亮氨酸拉链-EF手型结构域的跨膜蛋白1(LETM1)形成一种钙/氢反向转运体。

Leucine zipper-EF-hand containing transmembrane protein 1 (LETM1) forms a Ca/H antiporter.

作者信息

Shao Juan, Fu Zhenglin, Ji Yanli, Guan Xiangchen, Guo Shang, Ding Zhanyu, Yang Xue, Cong Yao, Shen Yuequan

机构信息

State Key Laboratory of Medicinal Chemical Biology, Nankai University, 94 Weijin Road, Tianjin 300071, China.

College of Life Sciences, Nankai University, 94 Weijin Road, Tianjin 300071, China.

出版信息

Sci Rep. 2016 Sep 27;6:34174. doi: 10.1038/srep34174.

Abstract

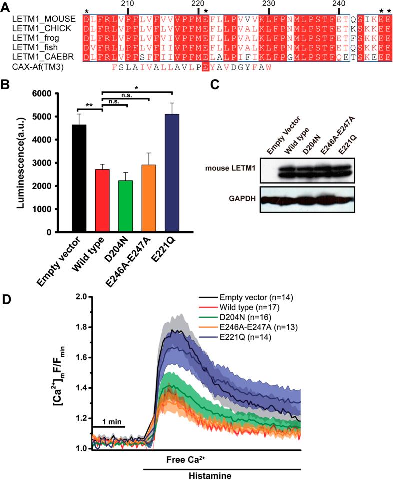
Leucine zipper-EF-hand-containing transmembrane protein1 (LETM1) is located in the mitochondrial inner membrane and is defective in Wolf-Hirschhorn syndrome. LETM1 contains only one transmembrane helix, but it behaves as a putative transporter. Our data shows that LETM1 knockdown or overexpression robustly increases or decreases mitochondrial Ca level in HeLa cells, respectively. Also the residue Glu221 of mouse LETM1 is identified to be necessary for Ca flux. The mutation of Glu221 to glutamine abolishes the Ca-transport activity of LETM1 in cells. Furthermore, the purified LETM1 exhibits Ca/H anti-transport activity, and the activity is enhanced as the proton gradient is increased. More importantly, electron microscopy studies reveal a hexameric LETM1 with a central cavity, and also, observe two different conformational states under alkaline and acidic conditions, respectively. Our results indicate that LETM1 is a Ca/H antiporter and most likely responsible for mitochondrial Ca output.

摘要

含亮氨酸拉链-EF手型结构域的跨膜蛋白1(LETM1)定位于线粒体内膜,与沃尔夫-赫希霍恩综合征的发病机制有关。LETM1仅含有一个跨膜螺旋,但它被认为是一种转运体。我们的数据表明,在HeLa细胞中,敲低或过表达LETM1分别会显著增加或降低线粒体钙水平。此外,已确定小鼠LETM1的第221位氨基酸残基谷氨酸(Glu221)是钙通量所必需的。将Glu221突变为谷氨酰胺会消除LETM1在细胞中的钙转运活性。此外,纯化的LETM1表现出钙/氢反向转运活性,并且随着质子梯度的增加,该活性增强。更重要的是,电子显微镜研究揭示了一种具有中央腔的六聚体LETM1,并且分别在碱性和酸性条件下观察到两种不同的构象状态。我们的结果表明,LETM1是一种钙/氢反向转运体,很可能负责线粒体钙的输出。

https://cdn.ncbi.nlm.nih.gov/pmc/blobs/d0f1/5037442/1074d8379a42/srep34174-f1.jpg

文献AI研究员

20分钟写一篇综述,助力文献阅读效率提升50倍。

立即体验

用中文搜PubMed

大模型驱动的PubMed中文搜索引擎

马上搜索

文档翻译

学术文献翻译模型,支持多种主流文档格式。

立即体验