Suppr超能文献

菊芋中BAHD酰基转移酶的全基因组鉴定及参与咖啡酰奎宁酸合成的类HQT酶的特性分析

Genome-Wide Identification of BAHD Acyltransferases and Characterization of HQT-like Enzymes Involved in Caffeoylquinic Acid Synthesis in Globe Artichoke.

作者信息

Moglia Andrea, Acquadro Alberto, Eljounaidi Kaouthar, Milani Anna M, Cagliero Cecilia, Rubiolo Patrizia, Genre Andrea, Cankar Katarina, Beekwilder Jules, Comino Cinzia

机构信息

Department of Agricultural, Forest and Food Sciences, University of Torino Grugliasco, Italy.

Department of Drug Science and Technology, University of Torino Torino, Italy.

出版信息

Front Plant Sci. 2016 Sep 23;7:1424. doi: 10.3389/fpls.2016.01424. eCollection 2016.

Abstract

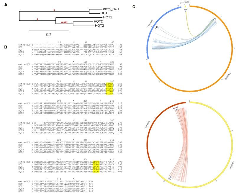
Globe artichoke ( L. var. ) is a rich source of compounds promoting human health (phytonutrients), among them caffeoylquinic acids (CQAs), mainly represented by chlorogenic acid (CGA), and dicaffeoylquinic acids (diCQAs). The enzymes involved in their biosynthesis belong to the large family of BAHD acyltransferases. Following a survey of the globe artichoke genome, we identified 69 BAHD proteins carrying the catalytic site (HXXXD). Their phylogenetic analysis together with another 43 proteins, from 21 species, representative of the BAHD family, highlighted their grouping in seven major clades. Nine globe artichoke acyltransferases clustered in a sub-group of Clade V, with 3 belonging to hydroxycinnamoyl-CoA:quinate hydroxycinnamoyl transferase (HQT) and 2 to hydroxycinnamoyl-CoA:shikimate/quinate hydroxycinnamoyl transferase (HCT) like proteins. We focused our attention on the former, HQT1, HQT2, and HQT3, as they are known to play a key role in CGA biosynthesis. The expression of genes coding for the three HQTs and correlation of expression with the CQA content is reported for different globe artichoke tissues. For the first time in the globe artichoke, we developed and applied the virus-induced gene silencing approach with the goal of assessing the effect of HQT1 silencing, which resulted in a marked reduction of both CGA and diCQAs. On the other hand, when the role of the three HQTs was assessed in leaves of through their transient overexpression, significant increases in mono- and diCQAs content were observed. Using transient GFP fusion proteins expressed in leaves we also established the sub-cellular localization of these three enzymes.

摘要

球茎甘蓝(L. var.)是促进人体健康的化合物(植物营养素)的丰富来源,其中包括咖啡酰奎宁酸(CQAs),主要以绿原酸(CGA)和二咖啡酰奎宁酸(diCQAs)为代表。参与其生物合成的酶属于BAHD酰基转移酶大家族。在对球茎甘蓝基因组进行调查后,我们鉴定出69个携带催化位点(HXXXD)的BAHD蛋白。它们与来自21个物种的另外43个代表BAHD家族的蛋白一起进行系统发育分析,突出了它们在七个主要进化枝中的分组。九个球茎甘蓝酰基转移酶聚集在进化枝V的一个亚组中,其中3个属于羟基肉桂酰辅酶A:奎宁酸羟基肉桂酰转移酶(HQT),2个属于羟基肉桂酰辅酶A:莽草酸/奎宁酸羟基肉桂酰转移酶(HCT)样蛋白。我们将注意力集中在前者,即HQT1、HQT2和HQT3上,因为已知它们在CGA生物合成中起关键作用。报道了不同球茎甘蓝组织中编码这三种HQT基因的表达以及表达与CQA含量的相关性。在球茎甘蓝中,我们首次开发并应用了病毒诱导基因沉默方法,目的是评估HQT1沉默的效果,结果导致CGA和diCQAs均显著减少。另一方面,当通过瞬时过表达评估这三种HQT在叶片中的作用时,观察到单CQAs和双CQAs含量显著增加。利用在叶片中表达的瞬时绿色荧光蛋白融合蛋白,我们还确定了这三种酶的亚细胞定位。

https://cdn.ncbi.nlm.nih.gov/pmc/blobs/1a7a/5033976/8c176c05535b/fpls-07-01424-g001.jpg

相似文献

2
Novel hydroxycinnamoyl-coenzyme A quinate transferase genes from artichoke are involved in the synthesis of chlorogenic acid.
Plant Physiol. 2010 Jul;153(3):1224-38. doi: 10.1104/pp.109.150144. Epub 2010 Apr 29.
8
Identification and Characterization of Five BAHD Acyltransferases Involved in Hydroxycinnamoyl Ester Metabolism in Chicory.
Front Plant Sci. 2016 Jun 6;7:741. doi: 10.3389/fpls.2016.00741. eCollection 2016.
9
Early lignin pathway enzymes and routes to chlorogenic acid in switchgrass (Panicum virgatum L.).
Plant Mol Biol. 2014 Mar;84(4-5):565-76. doi: 10.1007/s11103-013-0152-y. Epub 2013 Nov 5.

引用本文的文献

2
Genome-wide identification and expression analysis of the BAHD gene family in .
Front Genet. 2024 Dec 19;15:1512692. doi: 10.3389/fgene.2024.1512692. eCollection 2024.
3
Investigation of the association between gene expression levels and phenolic compound content in the leaves of plants under salinity stress.
Heliyon. 2024 Nov 14;10(22):e40408. doi: 10.1016/j.heliyon.2024.e40408. eCollection 2024 Nov 30.
4
5
Genome-Wide Identification and Expression Pattern Analysis of BAHD Acyltransferase Family in .
Int J Mol Sci. 2024 Mar 28;25(7):3777. doi: 10.3390/ijms25073777.
6
Identification and analysis of BAHD superfamily related to malonyl ginsenoside biosynthesis in .
Front Plant Sci. 2023 Dec 14;14:1301084. doi: 10.3389/fpls.2023.1301084. eCollection 2023.
7
Family characteristics, phylogenetic reconstruction, and potential applications of the plant BAHD acyltransferase family.
Front Plant Sci. 2023 Oct 5;14:1218914. doi: 10.3389/fpls.2023.1218914. eCollection 2023.
8
Chlorogenic Acid Derivatives: Structural Modifications, Drug Design, and Biological Activities: A Review.
Mini Rev Med Chem. 2024;24(7):748-766. doi: 10.2174/1389557523666230822095959.
10
Risk Assessment of Chlorogenic and Isochlorogenic Acids in Coffee By-Products.
Molecules. 2023 Jul 20;28(14):5540. doi: 10.3390/molecules28145540.

本文引用的文献

1
Identification and Characterization of Five BAHD Acyltransferases Involved in Hydroxycinnamoyl Ester Metabolism in Chicory.
Front Plant Sci. 2016 Jun 6;7:741. doi: 10.3389/fpls.2016.00741. eCollection 2016.
2
Comparative study of the antioxidative activities of caffeoylquinic and caffeic acids.
Food Chem. 2016 Nov 1;210:585-92. doi: 10.1016/j.foodchem.2016.05.019. Epub 2016 May 3.
3
Exploiting the Substrate Promiscuity of Hydroxycinnamoyl-CoA:Shikimate Hydroxycinnamoyl Transferase to Reduce Lignin.
Plant Cell Physiol. 2016 Mar;57(3):568-79. doi: 10.1093/pcp/pcw016. Epub 2016 Feb 8.
6
Accumulation of cynaropicrin in globe artichoke and localization of enzymes involved in its biosynthesis.
Plant Sci. 2015 Oct;239:128-36. doi: 10.1016/j.plantsci.2015.07.020. Epub 2015 Jul 29.
8
Functional characterization of an anthocyanidin reductase gene from the fibers of upland cotton (Gossypium hirsutum).
Planta. 2015 May;241(5):1075-89. doi: 10.1007/s00425-014-2238-4. Epub 2015 Jan 10.
9
Role of HXXXD-motif/BAHD acyltransferases in the biosynthesis of extracellular lipids.
Plant Cell Rep. 2015 Apr;34(4):587-601. doi: 10.1007/s00299-014-1721-5. Epub 2014 Dec 16.
10
Synthesis and regulation of chlorogenic acid in potato: Rerouting phenylpropanoid flux in HQT-silenced lines.
Plant Biotechnol J. 2015 May;13(4):551-64. doi: 10.1111/pbi.12280. Epub 2014 Nov 25.

文献AI研究员

20分钟写一篇综述,助力文献阅读效率提升50倍。

立即体验

用中文搜PubMed

大模型驱动的PubMed中文搜索引擎

马上搜索

文档翻译

学术文献翻译模型,支持多种主流文档格式。

立即体验