Suppr超能文献

p53通过上调线粒体转录因子A增加结直肠癌中的线粒体拷贝数。

p53 increase mitochondrial copy number via up-regulation of mitochondrial transcription factor A in colorectal cancer.

作者信息

Wen Shilei, Gao Jinhang, Zhang Linhao, Zhou Hongying, Fang Dingzhi, Feng Shi

机构信息

Department of Human Anatomy, School of Preclinical and Forensic Medicine, West China Medicine College, Sichuan University, Chengdu 610041, China.

Division of Peptides Related with Human Diseases, State Key Laboratory of Biotherapy, West China Hospital, Sichuan University, Chengdu 610041, China.

出版信息

Oncotarget. 2016 Nov 15;7(46):75981-75995. doi: 10.18632/oncotarget.12514.

Abstract

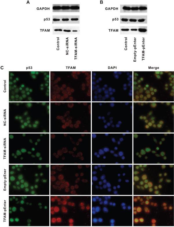
In colorectal cancer, no study has been carried out discovering the relationship among p53, mitochondrial transcription factor A (TFAM) expression and change of mitochondrial DNA (mtDNA) copy number. In our study, co-expression of p53 and TFAM was observed in colon adenocarcinoma tissues, paracancerous tissues and 9 colorectal cancer cell lines. Then, a significant linear correlation was established between either p53 or TFAM expression and advanced TNM stage, positive lymph nodes and low 5-year survival rate in patients with colon adenocarcinoma. Additionally, advanced TNM stage, large tumor burden, presence of distant metastasis, and high TFAM expression were significantly related to poor overall 5-years survival. Moreover, alteration of p53 expression could change TFAM expression but TFAM could not influence p53 expression, and p53 could enhance TFAM expression via binding to TFAM promoter. While, both of p53 and TFAM expression could incrase mtDNA copy number in vitro. In conclusions, p53 might incrase mtDNA copy number through its regulation on TFAM expression via TFAMpromoter.

摘要

在结直肠癌中,尚未有研究探索p53、线粒体转录因子A(TFAM)表达与线粒体DNA(mtDNA)拷贝数变化之间的关系。在我们的研究中,在结肠腺癌组织、癌旁组织以及9种结直肠癌细胞系中均观察到p53和TFAM的共表达。然后,在结肠腺癌患者中,p53或TFAM表达与晚期TNM分期、阳性淋巴结及低5年生存率之间建立了显著的线性相关性。此外,晚期TNM分期、大肿瘤负荷、远处转移的存在以及高TFAM表达与总体5年生存率差显著相关。而且,p53表达的改变可改变TFAM表达,但TFAM不影响p53表达,并且p53可通过与TFAM启动子结合来增强TFAM表达。同时,p53和TFAM表达在体外均可增加mtDNA拷贝数。总之,p53可能通过其对TFAM启动子的调控作用来调节TFAM表达,进而增加mtDNA拷贝数。

https://cdn.ncbi.nlm.nih.gov/pmc/blobs/2913/5342792/5a253b70c99d/oncotarget-07-75981-g001.jpg

文献AI研究员

20分钟写一篇综述,助力文献阅读效率提升50倍。

立即体验

用中文搜PubMed

大模型驱动的PubMed中文搜索引擎

马上搜索

文档翻译

学术文献翻译模型,支持多种主流文档格式。

立即体验