Suppr超能文献

八种耐药性卵巢癌细胞系中多药耐药基因表达及交叉耐药性分析

Analysis of MDR genes expression and cross-resistance in eight drug resistant ovarian cancer cell lines.

作者信息

Januchowski Radosław, Sterzyńska Karolina, Zaorska Katarzyna, Sosińska Patrycja, Klejewski Andrzej, Brązert Maciej, Nowicki Michał, Zabel Maciej

机构信息

Department of Histology and Embryology, Poznan University of Medical Sciences, Swiecickiego 6 St., 61-781, Poznan, Poland.

Department of Pathophysiology, Poznan University of Medical Sciences, Poznan, Poland.

出版信息

J Ovarian Res. 2016 Oct 18;9(1):65. doi: 10.1186/s13048-016-0278-z.

Abstract

BACKGROUND

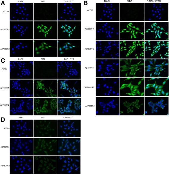
Multiple drug resistance (MDR) of cancer cells is the main reason of intrinsic or acquired insensitivity to chemotherapy in many cancers. In this study we used ovarian cancer model of acquired drug resistance to study development of MDR. We have developed eight drug resistant cell lines from A2780 ovarian cancer cell line: two cell lines resistant to each drug commonly used in ovarian cancer chemotherapy: cisplatin (CIS), paclitaxel (PAC), doxorubicin (DOX) and topotecan (TOP). A chemosensitivity assay - MTT was performed to assess drug cross-resistance. Quantitative real-time polymerase chain reaction and immunofluorescence were also performed to determine mRNA and protein expression of genes/proteins involved in drug resistance (P-gp, BCRP, MRP1, MRP2, MVP). Flow cytometry was used to determine the activity of drug transporters.

RESULTS

We could observe cross-resistance between PAC- and DOX-resistant cell lines. Additionally, both PAC-resistant cell lines were cross-resistant to TOP and both TOP-resistant cell lines were cross-resistant to DOX. We observed two different mechanisms of resistance to TOP related to P-gp and BCRP expression and activity. P-gp and BCRP were also involved in DOX resistance. Expression of MRP2 was increased in CIS-resistant cell lines and increased MVP expression was observed in CIS-, PAC- and TOP-, but not in DOX-resistant cell lines.

CONCLUSIONS

Effectiveness of TOP and DOX in second line of chemotherapy in ovarian cancer can be limited because of their cross-resistance to PAC. Moreover, cross-resistance of PAC-resistant cell line to CIS suggests that such interaction between those drugs might also be probable in clinic.

摘要

背景

癌细胞的多药耐药性(MDR)是许多癌症对化疗产生内在或获得性不敏感的主要原因。在本研究中,我们使用获得性耐药的卵巢癌模型来研究MDR的发展。我们从A2780卵巢癌细胞系中建立了8个耐药细胞系:分别对卵巢癌化疗常用的每种药物耐药的两个细胞系,即顺铂(CIS)、紫杉醇(PAC)、阿霉素(DOX)和拓扑替康(TOP)。进行了一种化学敏感性测定——MTT以评估药物交叉耐药性。还进行了定量实时聚合酶链反应和免疫荧光以确定参与耐药性的基因/蛋白质(P-糖蛋白、乳腺癌耐药蛋白、多药耐药相关蛋白1、多药耐药相关蛋白2、主要穹窿蛋白)的mRNA和蛋白质表达。使用流式细胞术来确定药物转运体的活性。

结果

我们可以观察到PAC耐药细胞系和DOX耐药细胞系之间存在交叉耐药性。此外,两个PAC耐药细胞系对TOP均有交叉耐药性,两个TOP耐药细胞系对DOX均有交叉耐药性。我们观察到与P-糖蛋白和乳腺癌耐药蛋白表达及活性相关的两种不同的TOP耐药机制。P-糖蛋白和乳腺癌耐药蛋白也参与了DOX耐药。MRP2的表达在CIS耐药细胞系中增加,在CIS、PAC和TOP耐药细胞系中观察到主要穹窿蛋白表达增加,但在DOX耐药细胞系中未观察到。

结论

由于TOP和DOX对PAC存在交叉耐药性,它们在卵巢癌二线化疗中的有效性可能会受到限制。此外,PAC耐药细胞系对CIS的交叉耐药性表明,这些药物在临床上也可能存在这种相互作用。

https://cdn.ncbi.nlm.nih.gov/pmc/blobs/2569/5069986/faf658d02a93/13048_2016_278_Fig1_HTML.jpg

文献AI研究员

20分钟写一篇综述,助力文献阅读效率提升50倍。

立即体验

用中文搜PubMed

大模型驱动的PubMed中文搜索引擎

马上搜索

文档翻译

学术文献翻译模型,支持多种主流文档格式。

立即体验