Suppr超能文献

作为功能性蛋白质药物体内固定库的内分泌分泌颗粒的细菌模拟物。

Bacterial mimetics of endocrine secretory granules as immobilized in vivo depots for functional protein drugs.

作者信息

Céspedes María Virtudes, Fernández Yolanda, Unzueta Ugutz, Mendoza Rosa, Seras-Franzoso Joaquin, Sánchez-Chardi Alejando, Álamo Patricia, Toledo-Rubio Verónica, Ferrer-Miralles Neus, Vázquez Esther, Schwartz Simó, Abasolo Ibane, Corchero José Luis, Mangues Ramon, Villaverde Antonio

机构信息

Institut d'Investigacions Biomèdiques Sant Pau and Josep Carreras Research Institute, Hospital de la Santa Creu i Sant Pau, 08025 Barcelona, Spain.

CIBER de Bioingeniería, Biomateriales y Nanomedicina (CIBER-BBN), Spain.

出版信息

Sci Rep. 2016 Oct 24;6:35765. doi: 10.1038/srep35765.

Abstract

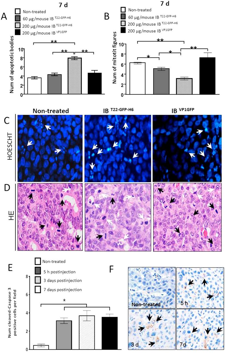
In the human endocrine system many protein hormones including urotensin, glucagon, obestatin, bombesin and secretin, among others, are supplied from amyloidal secretory granules. These granules form part of the so called functional amyloids, which within the whole aggregome appear to be more abundant than formerly believed. Bacterial inclusion bodies (IBs) are non-toxic, nanostructured functional amyloids whose biological fabrication can be tailored to render materials with defined biophysical properties. Since under physiological conditions they steadily release their building block protein in a soluble and functional form, IBs are considered as mimetics of endocrine secretory granules. We have explored here if the in vivo implantation of functional IBs in a given tissue would represent a stable local source of functional protein. Upon intratumoral injection of bacterial IBs formed by a potent protein ligand of CXCR4 we have observed high stability and prevalence of the material in absence of toxicity, accompanied by apoptosis of CXCR4 cells and tumor ablation. Then, the local immobilization of bacterial amyloids formed by therapeutic proteins in tumors or other tissues might represent a promising strategy for a sustained local delivery of protein drugs by mimicking the functional amyloidal architecture of the mammals' endocrine system.

摘要

在人体内分泌系统中,许多蛋白质激素,包括尾加压素、胰高血糖素、肥胖抑制素、蛙皮素和促胰液素等,都由淀粉样分泌颗粒提供。这些颗粒构成了所谓功能性淀粉样蛋白的一部分,在整个聚集体中,它们似乎比以前认为的更为丰富。细菌包涵体(IBs)是无毒的纳米结构功能性淀粉样蛋白,其生物制造过程可以进行调整,以制造具有特定生物物理特性的材料。由于在生理条件下,它们能以可溶且有功能的形式稳定释放其组成蛋白,因此细菌包涵体被视为内分泌分泌颗粒的模拟物。我们在此探究了在特定组织中体内植入功能性细菌包涵体是否会成为功能性蛋白质的稳定局部来源。在肿瘤内注射由CXCR4的一种强效蛋白质配体形成的细菌包涵体后,我们观察到该材料在无毒性的情况下具有高稳定性和高留存率,同时伴有CXCR4细胞的凋亡和肿瘤消融。因此,通过模仿哺乳动物内分泌系统的功能性淀粉样结构,将治疗性蛋白质形成的细菌淀粉样蛋白局部固定在肿瘤或其他组织中,可能是一种持续局部递送蛋白质药物的有前景的策略。

https://cdn.ncbi.nlm.nih.gov/pmc/blobs/bb90/5075894/f53aeedc1bd5/srep35765-f1.jpg

文献检索

告别复杂PubMed语法,用中文像聊天一样搜索,搜遍4000万医学文献。AI智能推荐,让科研检索更轻松。

立即免费搜索

文件翻译

保留排版,准确专业,支持PDF/Word/PPT等文件格式,支持 12+语言互译。

免费翻译文档

深度研究

AI帮你快速写综述,25分钟生成高质量综述,智能提取关键信息,辅助科研写作。

立即免费体验