Suppr超能文献

合并组纤维束成像评估与选择性自动组集成纤维束成像

Merged Group Tractography Evaluation with Selective Automated Group Integrated Tractography.

作者信息

Chen David Q, Zhong Jidan, Hayes David J, Behan Brendan, Walker Matthew, Hung Peter S-P, Hodaie Mojgan

机构信息

Institute of Medical Science, Faculty of Medicine, University of Toronto, Toronto ON, Canada.

Krembil Research Institute, University Health Network, Toronto ON, Canada.

出版信息

Front Neuroanat. 2016 Oct 13;10:96. doi: 10.3389/fnana.2016.00096. eCollection 2016.

Abstract

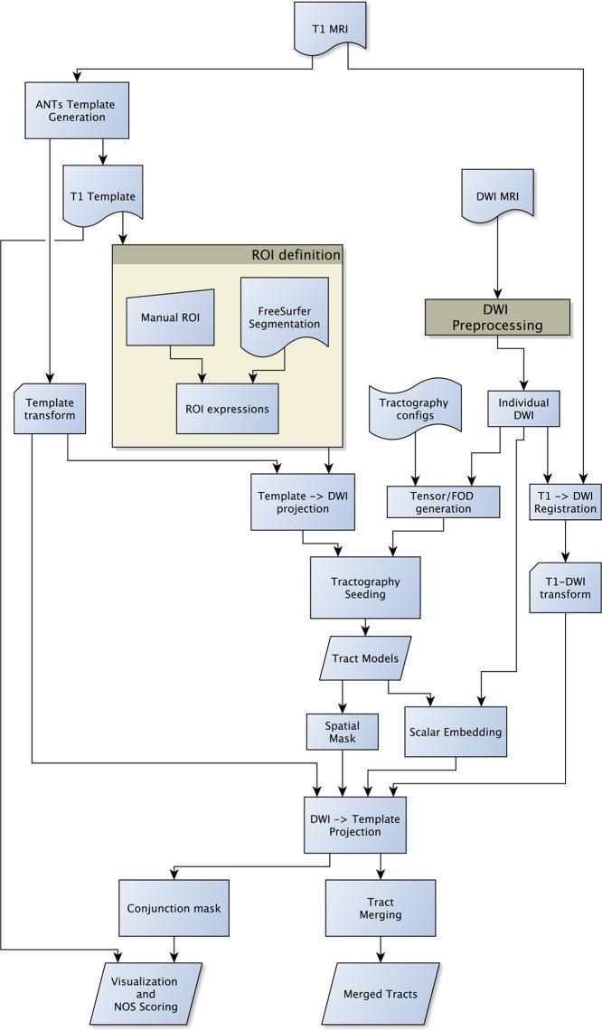
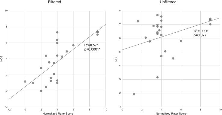
Tractography analysis in group-based studies across large populations has been difficult to implement. We propose Selective Automated Group Integrated Tractography (SAGIT), an automated group tractography software platform that incorporates multiple diffusion magnetic resonance imaging (dMRI) practices which will allow great accessibility to group-wise dMRI. We use a merged tractography approach that permits evaluation of tractography datasets at the group level. We also introduce an image normalized overlap score (NOS) that measures the quality of the group tractography results. We deploy SAGIT to evaluate deterministic and probabilistic constrained spherical deconvolution (CST , CST ) tractography, eXtended Streamline Tractography (XST), and diffusion tensor tractography (DTT) in their ability to delineate different neuroanatomy, as well as validating NOS across these different brain regions. Magnetic resonance sequences were acquired from 42 healthy adults. Anatomical and group registrations were performed using Automated Normalization Tools. Cortical segmentation was performed using FreeSurfer. Four tractography algorithms were used to delineate six sets of neuroanatomy: fornix, facial/vestibular-cochlear cranial nerve complex, vagus nerve, rubral-cerebellar decussation, optic radiation, and auditory radiation. The tracts were generated both with and without region of interest filters. The generated visual reports were then evaluated by five neuroscientists. At a group level, merged tractography demonstrated that different methods have different fiber distribution characteristics. CST is prone to false-positives, and thereby suitable in anatomy with strong priors. CST and XST are more conservative, but have greater difficulty resolving hemispherical decussation and distant crossing projections. DTT consistently shows the worst reproducibility across the anatomies. Linear regression of rater scores against NOS shows significant ( < 0.05) correlation of the two sets of scores in filtered tractography. However, correlations are not significant ( > 0.05) for unfiltered tractography. The tractography results demonstrated reliable and consistent performance of SAGIT across multiple subjects and techniques. Through SAGIT, we quantifiably demonstrated that different algorithms showed different strengths and weaknesses at a group level. While no single algorithm seems to be suitable for all anatomical tasks, it is useful to consider the use of a mix of algorithms for different anatomical segments. SAGIT appears to be a promising group-wise tractography analysis approach for this purpose.

摘要

在针对大量人群的基于群组的研究中,纤维束成像分析一直难以实施。我们提出了选择性自动群组集成纤维束成像(SAGIT),这是一个自动群组纤维束成像软件平台,它整合了多种扩散磁共振成像(dMRI)方法,将使人们能够更方便地进行群组层面的dMRI研究。我们使用一种合并纤维束成像方法,允许在群组层面评估纤维束成像数据集。我们还引入了一种图像归一化重叠分数(NOS),用于衡量群组纤维束成像结果的质量。我们运用SAGIT来评估确定性和概率性约束球面反卷积(CST ,CST )纤维束成像、扩展流线型纤维束成像(XST)以及扩散张量纤维束成像(DTT)在描绘不同神经解剖结构方面的能力,同时也在这些不同脑区验证NOS。从42名健康成年人身上采集了磁共振序列。使用自动归一化工具进行解剖学和群组配准。使用FreeSurfer进行皮质分割。使用四种纤维束成像算法来描绘六组神经解剖结构:穹窿、面/前庭 - 蜗神经复合体、迷走神经、红核 - 小脑交叉、视辐射和听辐射。在有和没有感兴趣区域过滤器的情况下生成纤维束。然后由五位神经科学家对生成的视觉报告进行评估。在群组层面,合并纤维束成像表明不同方法具有不同的纤维分布特征。CST 容易出现假阳性,因此适用于具有强先验知识的解剖结构。CST 和XST更为保守,但在解析半球交叉和远距离交叉投射方面有更大困难。DTT在所有解剖结构中始终表现出最差的可重复性。评分者分数与NOS的线性回归显示,在经过过滤的纤维束成像中,两组分数具有显著( < 0.05)相关性。然而,对于未经过滤的纤维束成像,相关性不显著( > 0.05)。纤维束成像结果表明,SAGIT在多个受试者和技术上具有可靠且一致的性能。通过SAGIT,我们定量地证明了不同算法在群组层面表现出不同的优势和劣势。虽然似乎没有一种算法适用于所有解剖学任务,但考虑针对不同解剖学节段混合使用算法是有用的。为此,SAGIT似乎是一种很有前景的群组层面纤维束成像分析方法。

https://cdn.ncbi.nlm.nih.gov/pmc/blobs/e6a4/5061742/cf4c983cc21e/fnana-10-00096-g001.jpg

文献AI研究员

20分钟写一篇综述,助力文献阅读效率提升50倍。

立即体验

用中文搜PubMed

大模型驱动的PubMed中文搜索引擎

马上搜索

文档翻译

学术文献翻译模型,支持多种主流文档格式。

立即体验