Ahn Hyo Min, Hong JinWoo, Yun Chae-Ok
Department of Bioengineering, College of Engineering, Hanyang University, Seongdong-gu, 222 Wangsimni-ro 133-791, Seoul, Korea.
Oncotarget. 2016 Dec 20;7(51):84965-84980. doi: 10.18632/oncotarget.13087.
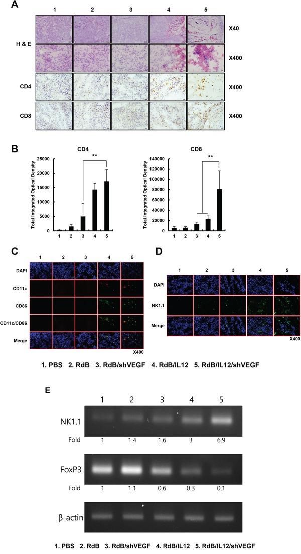
Tumor microenvironment is extremely immunosuppressive, preventing efficient induction of antitumor immunity. To overcome tumor-mediated immunosuppression and enhance the potency of immunogene therapy, oncolytic adenovirus (Ad) co-expressing interleukin (IL)-12 and vascular endothelial growth factor (VEGF)-specific short hairpin ribonucleic acid (shVEGF; RdB/IL12/shVEGF) was generated. Intratumoral injection of RdB/IL12/shVEGF induced a strong antitumor effect in an immune competent B16-F10 melanoma model. RdB/IL12/shVEGF restored immune surveillance function in tumor tissues and actively recruited immune cells by elevating the expression levels of IL-12 and interferon-γ. RdB/IL12/shVEGF efficiently suppressed expression of immunosuppressive VEGF, resulting in restoration of the antitumor immune response and prevention of thymic atrophy. In situ delivery of RdB/IL12/shVEGF to tumor tissues resulted in massive infiltration of differentiated CD4+ T cells, CD8+ T cells, natural killer cells, and dendritic cells to tissues surrounding the necrotic region of tumor. Furthermore, RdB/IL12/shVEGF induced a potent tumor-specific T helper type 1 immune response, implying that attenuation of the immunosuppressive environment mediated by downregulation of VEGF can significantly enhance immune stimulatory functions in the tumor milieu. Collectively, these findings indicate the potential of inducing and restoring potent antitumor immunity using intratumorally administered oncolytic Ad co-expressing IL-12 and shVEGF.
肿瘤微环境具有极强的免疫抑制作用,可阻止抗肿瘤免疫的有效诱导。为克服肿瘤介导的免疫抑制并增强免疫基因治疗的效力,构建了共表达白细胞介素(IL)-12和血管内皮生长因子(VEGF)特异性短发夹核糖核酸(shVEGF;RdB/IL12/shVEGF)的溶瘤腺病毒(Ad)。在具有免疫活性的B16-F10黑色素瘤模型中,瘤内注射RdB/IL12/shVEGF可诱导强烈的抗肿瘤效应。RdB/IL12/shVEGF恢复了肿瘤组织中的免疫监视功能,并通过提高IL-12和干扰素-γ的表达水平积极招募免疫细胞。RdB/IL12/shVEGF有效抑制了免疫抑制性VEGF的表达,从而恢复了抗肿瘤免疫反应并预防了胸腺萎缩。将RdB/IL12/shVEGF原位递送至肿瘤组织导致分化的CD4+T细胞、CD8+T细胞、自然杀伤细胞和树突状细胞大量浸润至肿瘤坏死区域周围的组织。此外,RdB/IL12/shVEGF诱导了强大的肿瘤特异性1型辅助性T细胞免疫反应,这意味着通过下调VEGF介导的免疫抑制环境的减弱可显著增强肿瘤微环境中的免疫刺激功能。总的来说,这些发现表明使用瘤内注射共表达IL-12和shVEGF的溶瘤腺病毒诱导和恢复强大的抗肿瘤免疫的潜力。