Suppr超能文献

微阵列分析揭示了长链非编码核糖核酸(LncRNAs)表达在心脏细胞增殖中的潜在作用。

Microarray analysis reveals a potential role of LncRNAs expression in cardiac cell proliferation.

作者信息

Wang Jue, Geng Zhimin, Weng Jiakan, Shen Longjie, Li Ming, Cai Xueli, Sun Chengchao, Chu Maoping

机构信息

Department of Cardiac Surgery, the First Affiliated Hospital of Wenzhou Medical University, Nanbaixiang, Shangcaicun, Wenzhou, 325000, Zhejiang Province, People's Republic of China.

Children's Heart Center, the Second Affiliated Hospital & Yuying Children's Hospital, Institute of Cardiovascular Development and Translational Medicine, Wenzhou Medical University, No. 109, Xueyuan Road, Wenzhou, 325000, Zhejiang Province, People's Republic of China.

出版信息

BMC Dev Biol. 2016 Nov 18;16(1):41. doi: 10.1186/s12861-016-0139-4.

Abstract

BACKGROUND

Long non-coding RNAs (LncRNAs) have been identified to play important roles in epigenetic processes that underpin organogenesis. However, the role of LncRNAs in the regulation of transition from fetal to adult life of human heart has not been evaluated.

METHODS

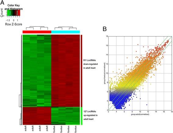
Immunofiuorescent staining was used to determine the extent of cardiac cell proliferation. Human LncRNA microarrays were applied to define gene expression signatures of the fetal (13-17 weeks of gestation, n = 4) and adult hearts (30-40 years old, n = 4). Pathway analysis was performed to predict the function of differentially expressed mRNAs (DEM). DEM related to cell proliferation were selected to construct a lncRNA-mRNA co-expression network. Eight lncRNAs were confirmed by quantificational real-time polymerase chain reaction (n = 6).

RESULTS

Cardiac cell proliferation was significant in the fetal heart. Two thousand six hundred six lncRNAs and 3079 mRNAs were found to be differentially expressed. Cell cycle was the most enriched pathway in down-regulated genes in the adult heart. Eight lncRNAs (RP11-119 F7.5, AX747860, HBBP1, LINC00304, TPTE2P6, AC034193.5, XLOC_006934 and AL833346) were predicted to play a central role in cardiac cell proliferation.

CONCLUSIONS

We discovered a profile of lncRNAs differentially expressed between the human fetal and adult heart. Several meaningful lncRNAs involved in cardiac cell proliferation were disclosed.

摘要

背景

长链非编码RNA(LncRNAs)已被证实参与器官发育的表观遗传过程。然而,LncRNAs在人类心脏从胎儿期到成年期转变过程中的调控作用尚未得到评估。

方法

采用免疫荧光染色法测定心脏细胞增殖程度。利用人类LncRNA芯片确定胎儿心脏(妊娠13 - 17周,n = 4)和成人心脏(30 - 40岁,n = 4)的基因表达特征。进行通路分析以预测差异表达mRNA(DEM)的功能。选择与细胞增殖相关的DEM构建lncRNA - mRNA共表达网络。通过定量实时聚合酶链反应(n = 6)对8种lncRNAs进行验证。

结果

胎儿心脏中细胞增殖显著。发现2606种lncRNAs和3079种mRNA存在差异表达。细胞周期是成人心脏中下调基因最富集的通路。预测8种lncRNAs(RP11 - 119F7.5、AX747860、HBBP1、LINC00304、TPTE2P6、AC034193.5、XLOC_0069_34和AL833346)在心脏细胞增殖中起核心作用。

结论

我们发现了人类胎儿和成人心脏之间差异表达的lncRNAs谱。揭示了几种参与心脏细胞增殖的有意义lncRNAs。

https://cdn.ncbi.nlm.nih.gov/pmc/blobs/88d6/5116129/beb40d55da72/12861_2016_139_Fig1_HTML.jpg

文献AI研究员

20分钟写一篇综述,助力文献阅读效率提升50倍。

立即体验

用中文搜PubMed

大模型驱动的PubMed中文搜索引擎

马上搜索

文档翻译

学术文献翻译模型,支持多种主流文档格式。

立即体验