Suppr超能文献

IRS4 通过持续激活 PI3K/AKT 通路诱导乳腺肿瘤发生,并赋予其对 HER2 靶向治疗的抗性。

IRS4 induces mammary tumorigenesis and confers resistance to HER2-targeted therapy through constitutive PI3K/AKT-pathway hyperactivation.

机构信息

Division of Molecular Genetics, The Netherlands Cancer Institute, Plesmanlaan 121, CX 1066 Amsterdam, The Netherlands.

出版信息

Nat Commun. 2016 Nov 23;7:13567. doi: 10.1038/ncomms13567.

Abstract

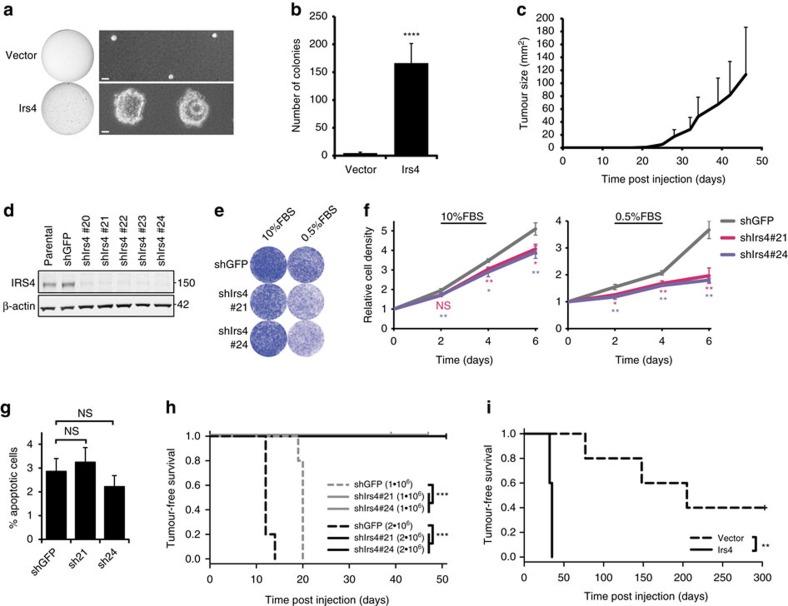
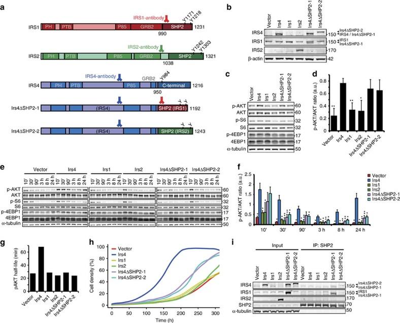
In search of oncogenic drivers and mechanisms affecting therapy resistance in breast cancer, we identified Irs4, a poorly studied member of the insulin receptor substrate (IRS) family, as a mammary oncogene by insertional mutagenesis. Whereas normally silent in the postnatal mammary gland, IRS4 is found to be highly expressed in a subset of breast cancers. We show that Irs4 expression in mammary epithelial cells induces constitutive PI3K/AKT pathway hyperactivation, insulin/IGF1-independent cell proliferation, anchorage-independent growth and in vivo tumorigenesis. The constitutive PI3K/AKT pathway hyperactivation by IRS4 is unique to the IRS family and we identify the lack of a SHP2-binding domain in IRS4 as the molecular basis of this feature. Finally, we show that IRS4 and ERBB2/HER2 synergistically induce tumorigenesis and that IRS4-expression confers resistance to HER2-targeted therapy. Taken together, our findings present the cellular and molecular mechanisms of IRS4-induced tumorigenesis and establish IRS4 as an oncogenic driver and biomarker for therapy resistance in breast cancer.

摘要

为了寻找影响乳腺癌治疗耐药性的致癌驱动因子和机制,我们通过插入诱变鉴定出胰岛素受体底物 (IRS) 家族中研究甚少的成员 Irs4 是一种乳腺致癌基因。Irs4 在出生后乳腺中通常处于沉默状态,但在一部分乳腺癌中高度表达。我们发现,Irs4 在乳腺上皮细胞中的表达会诱导 PI3K/AKT 通路持续激活、胰岛素/IGF1 非依赖性细胞增殖、非锚定生长和体内肿瘤发生。IRS4 引起的持续 PI3K/AKT 通路激活是 IRS 家族所特有的,我们确定 IRS4 缺乏 SHP2 结合域是其具有这一特征的分子基础。最后,我们发现 IRS4 与 ERBB2/HER2 协同诱导肿瘤发生,并且 IRS4 的表达赋予了对 HER2 靶向治疗的耐药性。综上所述,我们的研究结果揭示了 IRS4 诱导肿瘤发生的细胞和分子机制,并确立 IRS4 为乳腺癌中的致癌驱动因子和治疗耐药性的生物标志物。

https://cdn.ncbi.nlm.nih.gov/pmc/blobs/834f/5122961/2feda1f610be/ncomms13567-f1.jpg

文献检索

告别复杂PubMed语法,用中文像聊天一样搜索,搜遍4000万医学文献。AI智能推荐,让科研检索更轻松。

立即免费搜索

文件翻译

保留排版,准确专业,支持PDF/Word/PPT等文件格式,支持 12+语言互译。

免费翻译文档

深度研究

AI帮你快速写综述,25分钟生成高质量综述,智能提取关键信息,辅助科研写作。

立即免费体验