Heidelberg University Biochemistry Center (BZH), INF 328, D-69120 Heidelberg, Germany.
Institute of Biochemistry and Molecular Biology, ZBMZ, Faculty of Medicine, University of Freiburg, D-79104 Freiburg, Germany.
Nat Commun. 2016 Nov 24;7:13563. doi: 10.1038/ncomms13563.
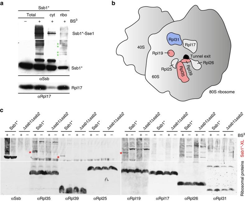
Cotranslational chaperones assist in de novo folding of nascent polypeptides in all organisms. In yeast, the heterodimeric ribosome-associated complex (RAC) forms a unique chaperone triad with the Hsp70 homologue Ssb. We report the X-ray structure of full length Ssb in the ATP-bound open conformation at 2.6 Å resolution and identify a positively charged region in the α-helical lid domain (SBDα), which is present in all members of the Ssb-subfamily of Hsp70s. Mutational analysis demonstrates that this region is strictly required for ribosome binding. Crosslinking shows that Ssb binds close to the tunnel exit via contacts with both, ribosomal proteins and rRNA, and that specific contacts can be correlated with switching between the open (ATP-bound) and closed (ADP-bound) conformation. Taken together, our data reveal how Ssb dynamics on the ribosome allows for the efficient interaction with nascent chains upon RAC-mediated activation of ATP hydrolysis.
共翻译子协助所有生物中新生多肽的从头折叠。在酵母中,异源二聚核糖体相关复合物 (RAC) 与 Hsp70 同源物 Ssb 形成独特的伴侣三聚体。我们报道了全长 Ssb 在结合 ATP 的开放构象下的 X 射线结构,分辨率为 2.6Å,并在 Ssb-Hsp70 亚家族的所有成员中鉴定出一个带正电荷的α-螺旋盖结构域 (SBDα)。突变分析表明,该区域对于核糖体结合是严格必需的。交联实验表明,Ssb 通过与核糖体蛋白和 rRNA 的接触,在接近隧道出口的位置结合,并且可以将特定的接触与开放(结合 ATP)和封闭(结合 ADP)构象之间的转换相关联。总之,我们的数据揭示了 Ssb 在核糖体上的动力学如何允许在 RAC 介导的 ATP 水解激活后与新生链进行有效的相互作用。