Liu Zhenjiang, Gan Lu, Wu Tianjiao, Feng Fei, Luo Dan, Gu Huihui, Liu Shimin, Sun Chao
College of Animal Science and Technology, Northwest A&F University, Yangling, Shaanxi, China.
School of Animal Biology, The University of Western Australia, Crawley, Western Australia, Australia.
Cell Death Dis. 2016 Nov 24;7(11):e2487. doi: 10.1038/cddis.2016.388.
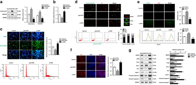
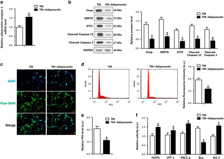
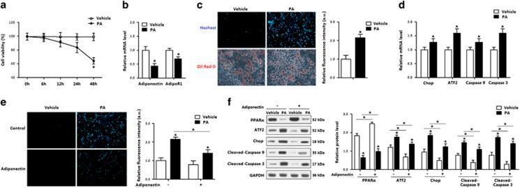
Adiponectin is a cytokine produced predominantly by adipose tissue and correlates with glucose and lipid homeostasis. However, the effects of adiponectin on endoplasmic reticulum (ER) stress and apoptosis of adipose tissue remain elusive. In this study, we found that tunicamycin-induced ER stress increased serum free fatty acid (FFA) and impaired glucose tolerance, elevated the mRNA levels of GRP78, Chop, ATF2 and caspase 3, but reduced adiponectin mRNA level in white adipose tissue. Moreover, ER stress-triggered adipocyte apoptosis by increasing cellular FFA level and Ca level. Further analysis revealed that adiponectin alleviated ER stress-induced adipocyte apoptosis by elevating peroxisome proliferator-activated receptor alpha (PPARα) mRNA level. Our data also confirmed that adiponectin reduced early apoptotic cells and blocked the mitochondrial apoptosis pathway by activating the AdipoR1/AMP-activated protein kinase (AMPK) signal pathway. In addition, PPARα bound to ATF2 promoter region and inhibited transcription of ATF2. The inhibition of adipocyte apoptosis by adiponectin was correlated with transcriptional suppression of ATF2. Furthermore, adiponectin inhibited ER stress-induced apoptosis by activating the AMPK/PKC pathway. In summary, our data demonstrate adiponectin inhibited ER stress and apoptosis of adipocyte in vivo and in vitro by activating the AMPK/PPARα/ATF2 pathway. Our study establishes that adiponectin is an important adipocytokine for preventing and treating obesity.
脂联素是一种主要由脂肪组织产生的细胞因子,与葡萄糖和脂质稳态相关。然而,脂联素对内质网(ER)应激和脂肪组织凋亡的影响仍不清楚。在本研究中,我们发现衣霉素诱导的ER应激增加了血清游离脂肪酸(FFA)并损害了葡萄糖耐量,提高了白色脂肪组织中GRP78、Chop、ATF2和caspase 3的mRNA水平,但降低了脂联素mRNA水平。此外,ER应激通过增加细胞内FFA水平和钙水平触发脂肪细胞凋亡。进一步分析表明,脂联素通过提高过氧化物酶体增殖物激活受体α(PPARα)mRNA水平减轻ER应激诱导的脂肪细胞凋亡。我们的数据还证实,脂联素通过激活AdipoR1/AMP激活蛋白激酶(AMPK)信号通路减少早期凋亡细胞并阻断线粒体凋亡途径。此外,PPARα与ATF2启动子区域结合并抑制ATF2的转录。脂联素对脂肪细胞凋亡的抑制作用与ATF2的转录抑制相关。此外,脂联素通过激活AMPK/PKC途径抑制ER应激诱导的凋亡。总之,我们的数据表明脂联素在体内和体外通过激活AMPK/PPARα/ATF2途径抑制ER应激和脂肪细胞凋亡。我们的研究表明脂联素是预防和治疗肥胖的重要脂肪细胞因子。