Suppr超能文献

结构与功能研究 PorZ,人源口腔微生物组牙龈卟啉单胞菌 IX 型分泌系统的必需细菌表面组分。

Structural and functional probing of PorZ, an essential bacterial surface component of the type-IX secretion system of human oral-microbiomic Porphyromonas gingivalis.

机构信息

Department of Oral Immunology and Infectious Diseases, University of Louisville School of Dentistry, Louisville, KY, USA.

Department of Bacterial Genetics, Institute of Microbiology, Faculty of Biology, University of Warsaw, Warsaw, Poland.

出版信息

Sci Rep. 2016 Nov 24;6:37708. doi: 10.1038/srep37708.

Abstract

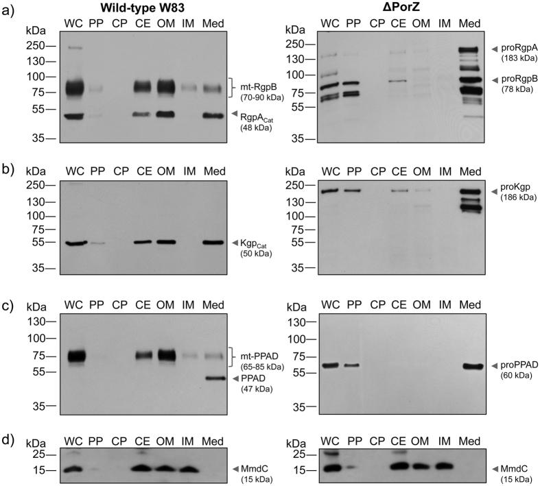
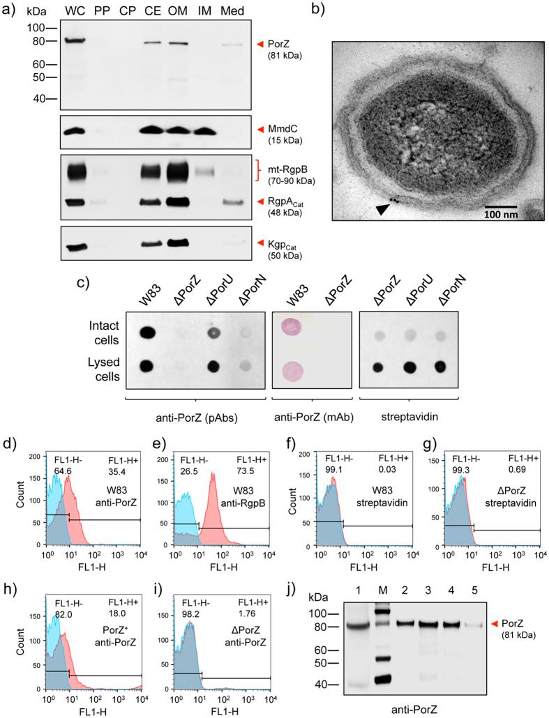
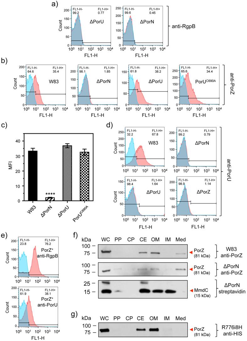
Porphyromonas gingivalis is a member of the human oral microbiome abundant in dysbiosis and implicated in the pathogenesis of periodontal (gum) disease. It employs a newly described type-IX secretion system (T9SS) for secretion of virulence factors. Cargo proteins destined for secretion through T9SS carry a recognition signal in the conserved C-terminal domain (CTD), which is removed by sortase PorU during translocation. Here, we identified a novel component of T9SS, PorZ, which is essential for surface exposure of PorU and posttranslational modification of T9SS cargo proteins. These include maturation of enzyme precursors, CTD removal and attachment of anionic lipopolysaccharide for anchorage in the outer membrane. The crystal structure of PorZ revealed two β-propeller domains and a C-terminal β-sandwich domain, which conforms to the canonical CTD architecture. We further documented that PorZ is itself transported to the cell surface via T9SS as a full-length protein with its CTD intact, independently of the presence or activity of PorU. Taken together, our results shed light on the architecture and possible function of a novel component of the T9SS. Knowledge of how T9SS operates will contribute to our understanding of protein secretion as part of host-microbiome interactions by dysbiotic members of the human oral cavity.

摘要

牙龈卟啉单胞菌是人类口腔微生物组的一员,在失调中丰富,并与牙周(牙龈)疾病的发病机制有关。它采用一种新描述的九型分泌系统(T9SS)来分泌毒力因子。通过 T9SS 分泌的货物蛋白在保守的 C 末端结构域(CTD)携带识别信号,该信号在易位过程中被 PorU 蛋白酶切割。在这里,我们鉴定了 T9SS 的一个新组件 PorZ,它对于 PorU 的表面暴露和 T9SS 货物蛋白的翻译后修饰是必不可少的。这些包括酶前体的成熟、CTD 的去除以及阴离子脂多糖的附着,以锚定在外膜上。PorZ 的晶体结构揭示了两个β-螺旋桨结构域和一个 C 末端β-三明治结构域,符合经典的 CTD 结构。我们进一步证明,PorZ 本身通过 T9SS 作为全长蛋白并保留其 CTD 被转运到细胞表面,而不依赖于 PorU 的存在或活性。总之,我们的研究结果揭示了 T9SS 的一个新组件的结构和可能的功能。了解 T9SS 的工作原理将有助于我们理解作为人类口腔失调成员与微生物组相互作用的一部分的蛋白质分泌。

https://cdn.ncbi.nlm.nih.gov/pmc/blobs/bdf3/5121618/0a5151210343/srep37708-f1.jpg

文献AI研究员

20分钟写一篇综述,助力文献阅读效率提升50倍。

立即体验

用中文搜PubMed

大模型驱动的PubMed中文搜索引擎

马上搜索

文档翻译

学术文献翻译模型,支持多种主流文档格式。

立即体验