Jo Ukhyun, Cai Winson, Wang Jingming, Kwon Yoojin, D'Andrea Alan D, Kim Hyungjin
Department of Pharmacological Sciences, Stony Brook University, Stony Brook, New York, United States of America.
Department of Radiation Oncology and Center for DNA damage and Repair, Dana-Farber Cancer Institute, Boston, Massachusetts, United States of America.
PLoS Genet. 2016 Dec 1;12(12):e1006465. doi: 10.1371/journal.pgen.1006465. eCollection 2016 Dec.
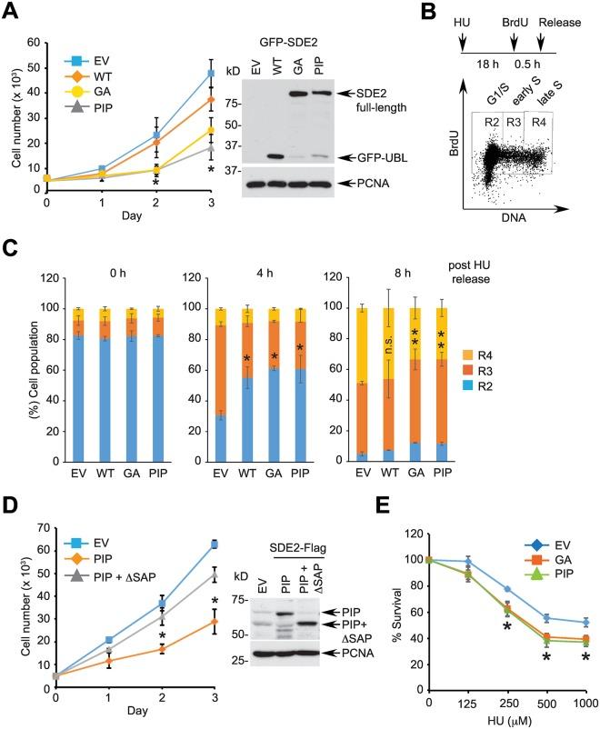
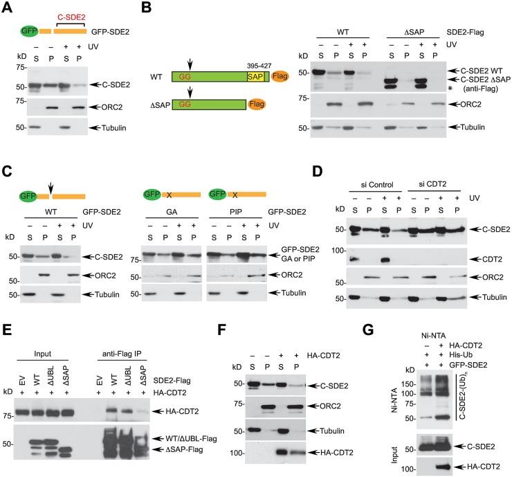
Maintaining genomic integrity during DNA replication is essential for cellular survival and for preventing tumorigenesis. Proliferating cell nuclear antigen (PCNA) functions as a processivity factor for DNA replication, and posttranslational modification of PCNA plays a key role in coordinating DNA repair against replication-blocking lesions by providing a platform to recruit factors required for DNA repair and cell cycle control. Here, we identify human SDE2 as a new genome surveillance factor regulated by PCNA interaction. SDE2 contains an N-terminal ubiquitin-like (UBL) fold, which is cleaved at a diglycine motif via a PCNA-interacting peptide (PIP) box and deubiquitinating enzyme activity. The cleaved SDE2 is required for negatively regulating ultraviolet damage-inducible PCNA monoubiquitination and counteracting replication stress. The cleaved SDE2 products need to be degraded by the CRL4CDT2 ubiquitin E3 ligase in a cell cycle- and DNA damage-dependent manner, and failure to degrade SDE2 impairs S phase progression and cellular survival. Collectively, this study uncovers a new role for CRL4CDT2 in protecting genomic integrity against replication stress via regulated proteolysis of PCNA-associated SDE2 and provides insights into how an integrated UBL domain within linear polypeptide sequence controls protein stability and function.
在DNA复制过程中维持基因组完整性对于细胞存活和预防肿瘤发生至关重要。增殖细胞核抗原(PCNA)作为DNA复制的持续性因子发挥作用,PCNA的翻译后修饰通过提供一个招募DNA修复和细胞周期调控所需因子的平台,在协调针对复制阻断损伤的DNA修复中起关键作用。在此,我们鉴定出人类SDE2是一种受PCNA相互作用调控的新的基因组监测因子。SDE2含有一个N端类泛素(UBL)结构域,该结构域通过一个PCNA相互作用肽(PIP)框和去泛素化酶活性在一个双甘氨酸基序处被切割。切割后的SDE2对于负向调节紫外线损伤诱导的PCNA单泛素化和对抗复制应激是必需的。切割后的SDE2产物需要通过CRL4CDT2泛素E3连接酶以细胞周期和DNA损伤依赖的方式被降解,而未能降解SDE2会损害S期进程和细胞存活。总体而言,本研究揭示了CRL4CDT2在通过对与PCNA相关的SDE2进行调控的蛋白水解来保护基因组完整性免受复制应激方面的新作用,并提供了关于线性多肽序列中的一个整合UBL结构域如何控制蛋白质稳定性和功能的见解。