Suppr超能文献

太平洋西北部地下特有潜水甲虫拉森氏和拉邦特氏(龙虱科,沼梭亚科)的系统发育定位

Phylogenetic placement of the Pacific Northwest subterranean endemic diving beetle Larson & LaBonte (Dytiscidae, Hydroporinae).

作者信息

Kanda Kojun, Gomez R Antonio, Van Driesche Richard, Miller Kelly B, Maddison David R

机构信息

Department of Integrative Biology, Oregon State University, Corvallis, Oregon, United States of America.

Department of Biology, University of New Mexico, Albuquerque, New Mexico, United States of America.

出版信息

Zookeys. 2016 Nov 16(632):75-91. doi: 10.3897/zookeys.632.9866. eCollection 2016.

Abstract

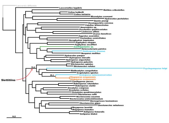
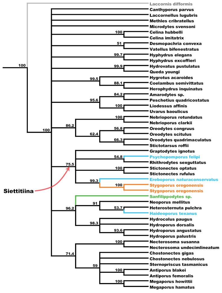
Larson & LaBonte is a little-known subterranean diving beetle, which, until recently, had not been collected since the type series was taken from a shallow well in western Oregon, USA, in 1984. Here we report the discovery of additional specimens collected from a nearby well in the Willamette Valley. Sequence data from four mitochondrial genes, , and histone III place Larson & LaBonte in the predominantly Mediterranean subtribe Siettitiina of the Hydroporini. Morphological support for these results is discussed, and details of the collecting circumstances of the new specimens are presented. We argue that the biogeographic patterns of Nearctic Siettitiina highlight the likelihood of additional undiscovered subterranean dytiscids in North America.

摘要

拉森氏龙虱和拉邦特氏龙虱是一种鲜为人知的地下潜水甲虫,直到最近,自1984年模式标本系列从美国俄勒冈州西部的一口浅井采集以来,就再也没有采集到过。在此,我们报告在威拉米特谷附近一口井中采集到额外标本的发现。来自四个线粒体基因、细胞色素氧化酶亚基I、细胞色素b、16S核糖体RNA和组蛋白III的序列数据将拉森氏龙虱和拉邦特氏龙虱置于水龟虫亚科主要分布于地中海地区的西埃蒂蒂纳族。讨论了这些结果的形态学支持,并介绍了新标本的采集情况细节。我们认为,新北区西埃蒂蒂纳族的生物地理模式凸显了北美还有未被发现的地下龙虱科甲虫的可能性。

https://cdn.ncbi.nlm.nih.gov/pmc/blobs/b93e/5126547/91544c1db432/zookeys-632-075-g001.jpg

文献AI研究员

20分钟写一篇综述,助力文献阅读效率提升50倍。

立即体验

用中文搜PubMed

大模型驱动的PubMed中文搜索引擎

马上搜索

文档翻译

学术文献翻译模型,支持多种主流文档格式。

立即体验