Suppr超能文献

思维方式作为男性参与癌症筛查的预测指标

Thinking Style as a Predictor of Men's Participation in Cancer Screening.

作者信息

McGuiness Clare E, Turnbull Deborah, Wilson Carlene, Duncan Amy, Flight Ingrid H, Zajac Ian

机构信息

1 The University of Adelaide, Adelaide, South Australia, Australia.

2 Freemasons Foundation Centre for Men's Health, Adelaide, South Australia, Australia.

出版信息

Am J Mens Health. 2017 Mar;11(2):318-329. doi: 10.1177/1557988316680913. Epub 2016 Dec 5.

Abstract

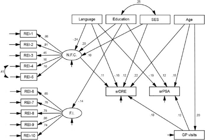
Men's participation in cancer screening may be influenced by their thinking style. Men's need for cognition (NFC) and faith in intuition were measured to explore whether they varied by demographic variables or predicted screening behavior. Australian males ( n = 585, aged 50-74 years) completed surveys about past screening and were subsequently offered mailed fecal occult blood tests (FOBTs). Demographic predictors included age, socioeconomic status, educational attainment, and language spoken at home. The screening behaviors were self-reported prostate cancer screening (prostate-specific antigen testing and digital rectal examinations [DREs]), and colorectal cancer screening (self-reported FOBT participation and recorded uptake of the FOBT offer). Analysis comprised principal component analysis and structural equation modelling. NFC was positively related to demographic variables education, socioeconomic status, and speaking English at home. Faith in intuition was negatively related to educational attainment. NFC predicted variance in self-reported DRE participation ( r = .11, p = .016). No other relationships with thinking style were statistically significant. The relationship of NFC to DRE participation may reflect the way certain attributes of this screening method are processed, or alternatively, it may reflect willingness to report participation. The relationship of thinking style to a range of healthy behaviors should be further explored.

摘要

男性参与癌症筛查可能会受到其思维方式的影响。对男性的认知需求(NFC)和直觉信念进行了测量,以探讨它们是否因人口统计学变量而异或预测筛查行为。澳大利亚男性(n = 585,年龄在50 - 74岁之间)完成了关于过去筛查的调查,随后收到邮寄的粪便潜血试验(FOBT)。人口统计学预测因素包括年龄、社会经济地位、教育程度以及在家中使用的语言。筛查行为包括自我报告的前列腺癌筛查(前列腺特异性抗原检测和直肠指检[DREs])以及结直肠癌筛查(自我报告的FOBT参与情况和记录的FOBT接受情况)。分析包括主成分分析和结构方程建模。NFC与人口统计学变量教育程度、社会经济地位以及在家中说英语呈正相关。直觉信念与教育程度呈负相关。NFC预测了自我报告的DRE参与情况的方差(r = .11,p = .016)。与思维方式的其他关系均无统计学意义。NFC与DRE参与之间的关系可能反映了对这种筛查方法某些属性的处理方式,或者,它可能反映了报告参与情况的意愿。思维方式与一系列健康行为之间的关系应进一步探讨。

https://cdn.ncbi.nlm.nih.gov/pmc/blobs/3e29/5675288/daa37cc80625/10.1177_1557988316680913-fig1.jpg

文献检索

告别复杂PubMed语法,用中文像聊天一样搜索,搜遍4000万医学文献。AI智能推荐,让科研检索更轻松。

立即免费搜索

文件翻译

保留排版,准确专业,支持PDF/Word/PPT等文件格式,支持 12+语言互译。

免费翻译文档

深度研究

AI帮你快速写综述,25分钟生成高质量综述,智能提取关键信息,辅助科研写作。

立即免费体验