Suppr超能文献

氧化低密度脂蛋白抗体通过调节钙/钾通道流量抑制单核细胞/巨噬细胞中单核细胞趋化蛋白-1的释放。

oxLDL antibody inhibits MCP-1 release in monocytes/macrophages by regulating Ca /K channel flow.

作者信息

Su Jinyu, Zhou Hui, Liu Xianyan, Nilsson Jan, Fredrikson Gunilla Nordin, Zhao Ming

机构信息

Department of Pathophysiology, Key Lab for Shock and Microcirculation Research of Guangdong, Southern Medical University, Guangzhou, China.

Department of Clinical Sciences, Scania University Hospital, Malmö Lund University, Malmö, Sweden.

出版信息

J Cell Mol Med. 2017 May;21(5):929-940. doi: 10.1111/jcmm.13033. Epub 2016 Dec 20.

Abstract

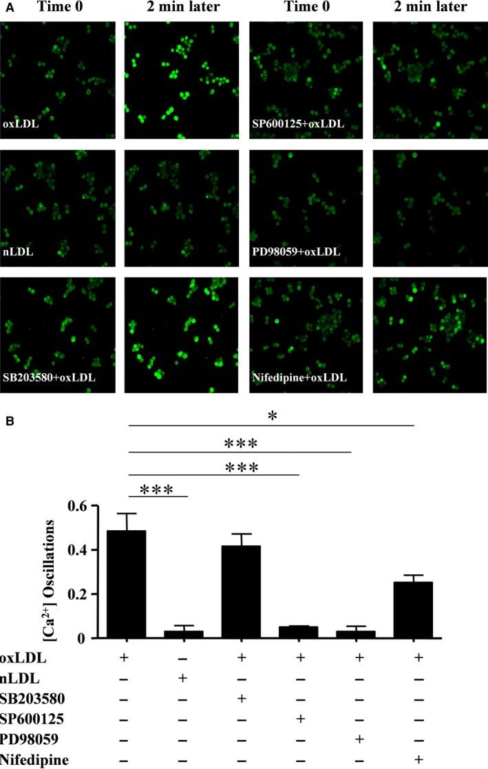
oxLDL peptide vaccine and its antibody adoptive transferring have shown a significantly preventive or therapeutic effect in atherosclerotic animal model. The molecular mechanism behind this is obscure. Here, we report that oxLDL induces MCP-1 release in monocytes/macrophages through their TLR-4 (Toll-like receptor 4) and ERK MAPK pathway and is calcium/potassium channel-dependent. Using blocking antibodies against CD36, TLR-4, SR-AI and LOX-1, only TLR-4 antibody was found to have an inhibitory effect and ERK MAPK-specific inhibitor (PD98059) was found to have a dramatic inhibitory effect compared to inhibitors of other MAPK group members (p38 and JNK MAPKs) on oxLDL-induced MCP-1 release. The release of cytokines and chemokines needs influx of extracellular calcium and imbalance of efflux of potassium. Nifedipine, a voltage-dependent calcium channel (VDCC) inhibitor, and glyburide, an ATP-regulated potassium channel (K ) inhibitor, inhibit oxLDL-induced MCP-1 release. Potassium efflux and influx counterbalance maintains the negative potential of macrophages to open calcium channels, and our results suggest that oxLDL actually induces the closing of potassium influx channel - inward rectifier channel (K ) and ensuing the opening of calcium channel. ERK MAPK inhibitor PD98059 inhibits oxLDL-induced Ca /K channel alterations. The interfering of oxLDL-induced MCP-1 release by its monoclonal antibody is through its FcγRIIB (CD32). Using blocking antibodies against FcγRI (CD64), FcγRIIB (CD32) and FcγRIII (CD16), only CD32 blocking antibody was found to reverse the inhibitory effect of oxLDL antibody on oxLDL-induced MCP-1 release. Interestingly, oxLDL antibody specifically inhibits oxLDL-induced ERK MAPK activation and ensuing Ca /K channel alterations, and MCP-1 release. Thus, we found a molecular mechanism of oxLDL antibody on inhibition of oxLDL-induced ERK MAPK pathway and consequent MCP-1 release.

摘要

氧化低密度脂蛋白(oxLDL)肽疫苗及其抗体的过继转移在动脉粥样硬化动物模型中已显示出显著的预防或治疗作用。其背后的分子机制尚不清楚。在此,我们报告oxLDL通过单核细胞/巨噬细胞的Toll样受体4(TLR-4)和细胞外信号调节激酶丝裂原活化蛋白激酶(ERK MAPK)途径诱导单核细胞趋化蛋白-1(MCP-1)释放,且该过程依赖钙/钾通道。使用针对CD36、TLR-4、清道夫受体AI(SR-AI)和凝集素样氧化低密度脂蛋白受体1(LOX-1)的阻断抗体,发现只有TLR-4抗体具有抑制作用,并且与其他丝裂原活化蛋白激酶(MAPK)组成成员(p38和c-Jun氨基末端激酶丝裂原活化蛋白激酶,JNK MAPK)的抑制剂相比,ERK MAPK特异性抑制剂(PD98059)对oxLDL诱导的MCP-1释放具有显著的抑制作用。细胞因子和趋化因子的释放需要细胞外钙内流以及钾外流失衡。电压依赖性钙通道(VDCC)抑制剂硝苯地平以及ATP调节钾通道(K)抑制剂格列本脲可抑制oxLDL诱导的MCP-1释放。钾外流和内流的平衡维持巨噬细胞的负电位以打开钙通道,我们的结果表明oxLDL实际上诱导钾内流通道——内向整流通道(K)关闭,继而导致钙通道开放。ERK MAPK抑制剂PD98059抑制oxLDL诱导的钙/钾通道改变。oxLDL单克隆抗体对oxLDL诱导的MCP-1释放的干扰是通过其FcγRIIB(CD32)。使用针对FcγRI(CD64)、FcγRIIB(CD32)和FcγRIII(CD16)的阻断抗体,发现只有CD32阻断抗体能逆转oxLDL抗体对oxLDL诱导的MCP-1释放的抑制作用。有趣的是,oxLDL抗体特异性抑制oxLDL诱导的ERK MAPK活化以及随之而来的钙/钾通道改变和MCP-1释放。因此,我们发现了oxLDL抗体抑制oxLDL诱导的ERK MAPK途径及随后MCP-1释放的分子机制。

https://cdn.ncbi.nlm.nih.gov/pmc/blobs/78cb/5387129/766c38a22d5f/JCMM-21-929-g001.jpg

文献AI研究员

20分钟写一篇综述,助力文献阅读效率提升50倍。

立即体验

用中文搜PubMed

大模型驱动的PubMed中文搜索引擎

马上搜索

文档翻译

学术文献翻译模型,支持多种主流文档格式。

立即体验