Suppr超能文献

靶向树突状细胞以加速 T 细胞激活可克服结核病疫苗疗效的瓶颈。

Targeting dendritic cells to accelerate T-cell activation overcomes a bottleneck in tuberculosis vaccine efficacy.

机构信息

Department of Molecular Microbiology, Washington University in St Louis, 660 S Euclid Avenue, St Louis, Missouri 63110, USA.

Richard King Mellon Foundation Institute for Pediatric Research, Children's Hospital of Pittsburgh of UPMC, 4401 Penn Avenue, Pittsburgh, Pennsylvania 15224, USA.

出版信息

Nat Commun. 2016 Dec 22;7:13894. doi: 10.1038/ncomms13894.

Abstract

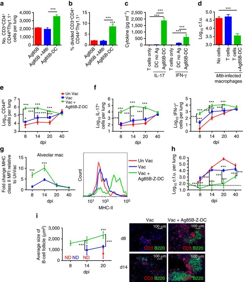
The development of a tuberculosis (TB) vaccine that induces sterilizing immunity to Mycobacterium tuberculosis infection has been elusive. Absence of sterilizing immunity induced by TB vaccines may be due to delayed activation of mucosal dendritic cells (DCs), and subsequent delay in antigen presentation and activation of vaccine-induced CD4 T-cell responses. Here we show that pulmonary delivery of activated M. tuberculosis antigen-primed DCs into vaccinated mice, at the time of M. tuberculosis exposure, can overcome the delay in accumulation of vaccine-induced CD4 T-cell responses. In addition, activating endogenous host CD103 DCs and the CD40-CD40L pathway can similarly induce rapid accumulation of vaccine-induced lung CD4 T-cell responses and limit early M. tuberculosis growth. Thus, our study provides proof of concept that targeting mucosal DCs can accelerate vaccine-induced T-cell responses on M. tuberculosis infection, and provide insights to overcome bottlenecks in TB vaccine efficacy.

摘要

开发一种能够诱导针对结核分枝杆菌(Mycobacterium tuberculosis)感染的杀菌性免疫的结核病(TB)疫苗一直难以实现。TB 疫苗未能诱导杀菌性免疫可能是由于粘膜树突状细胞(dendritic cells,DCs)的激活延迟,随后导致抗原呈递和疫苗诱导的 CD4 T 细胞反应的激活延迟。在这里,我们表明,在接触结核分枝杆菌时,将激活的结核分枝杆菌抗原致敏的树突状细胞经肺部递送至接种疫苗的小鼠体内,可以克服疫苗诱导的 CD4 T 细胞反应积累的延迟。此外,激活内源性宿主 CD103 DCs 和 CD40-CD40L 途径同样可以诱导疫苗诱导的肺部 CD4 T 细胞反应的快速积累,并限制早期结核分枝杆菌的生长。因此,我们的研究提供了一个概念验证,即靶向粘膜 DCs 可以加速结核分枝杆菌感染时疫苗诱导的 T 细胞反应,并为克服 TB 疫苗疗效的瓶颈提供了思路。

https://cdn.ncbi.nlm.nih.gov/pmc/blobs/4a52/5192216/0f9399e5fa56/ncomms13894-f1.jpg

文献检索

告别复杂PubMed语法,用中文像聊天一样搜索,搜遍4000万医学文献。AI智能推荐,让科研检索更轻松。

立即免费搜索

文件翻译

保留排版,准确专业,支持PDF/Word/PPT等文件格式,支持 12+语言互译。

免费翻译文档

深度研究

AI帮你快速写综述,25分钟生成高质量综述,智能提取关键信息,辅助科研写作。

立即免费体验