Suppr超能文献

IL-13 是放射性肺损伤的治疗靶点。

IL-13 is a therapeutic target in radiation lung injury.

机构信息

Radiation Oncology Branch, Center for Cancer Research, National Institutes of Health, Bethesda, Maryland, USA.

Musculoskeletal Science Research Center, Dept. of Orthopedic Surgery, Upstate Medical University, Syracuse, New York, USA.

出版信息

Sci Rep. 2016 Dec 22;6:39714. doi: 10.1038/srep39714.

Abstract

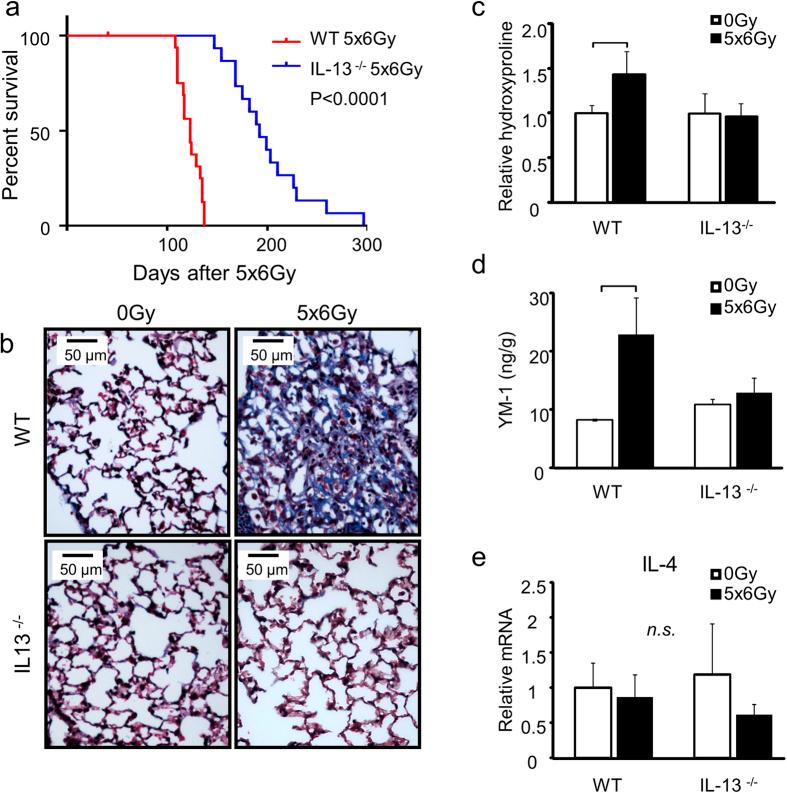
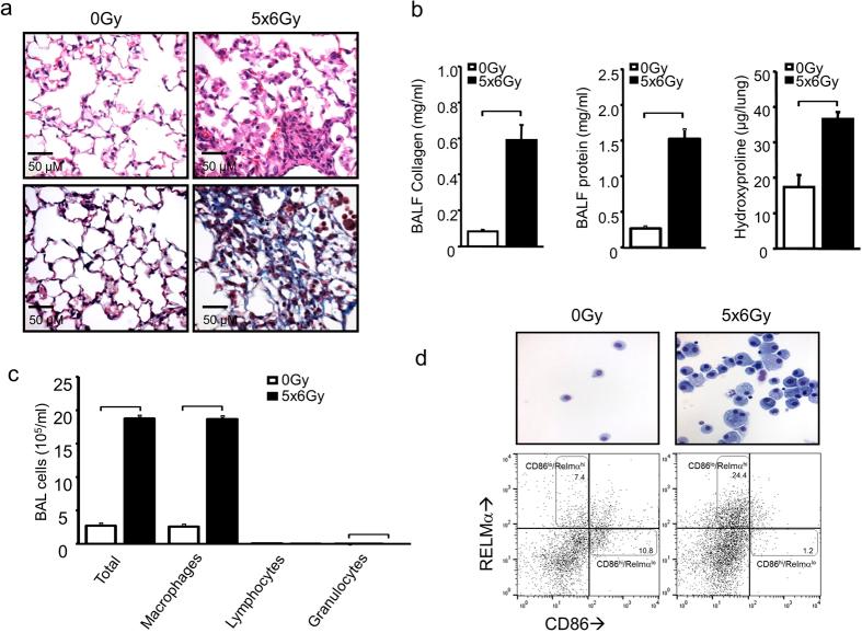
Pulmonary fibrosis is a potentially lethal late adverse event of thoracic irradiation. Prior research indicates that unrestrained TGF-β1 and/or type 2 cytokine-driven immune responses promote fibrosis following radiation injury, but the full spectrum of factors governing this pathology remains unclear. Interleukin 13 (IL-13) is a key factor in fibrotic disease associated with helminth infection, but it is unclear whether it plays a similar role in radiation-induced lung fibrosis. Using a mouse model, we tested the hypothesis that IL-13 drives the progression of radiation-induced pulmonary fibrosis. Irradiated lungs from wild-type c57BL/6NcR mice accumulated alternatively-activated macrophages, displayed elevated levels of IL-13, and extensive fibrosis, whereas IL-13 deficient mice were resistant to these changes. Furthermore, plasma from irradiated wild-type mice showed a transient increase in the IL-13 saturated fraction of the circulating decoy receptor IL-13Rα2. Finally, we determined that therapeutic neutralization of IL-13, during the period of IL-13Rα2 saturation was sufficient to protect mice from lung fibrosis. Taken together, our results demonstrate that IL-13 is a major regulator of radiation-induced lung injury and demonstrates that strategies focusing on IL-13 may be useful in screening for timely delivery of anti-IL-13 therapeutics.

摘要

肺纤维化是胸部放疗的一种潜在致命的晚期不良反应。先前的研究表明,不受限制的 TGF-β1 和/或 2 型细胞因子驱动的免疫反应会促进放射损伤后的纤维化,但控制这种病理的全部因素仍不清楚。白细胞介素 13(IL-13)是与寄生虫感染相关的纤维化疾病的关键因素,但尚不清楚它在放射诱导的肺纤维化中是否发挥类似作用。使用小鼠模型,我们检验了这样一个假设,即 IL-13 驱动放射诱导性肺纤维化的进展。来自野生型 c57BL/6NcR 小鼠的辐照肺积累了替代性激活的巨噬细胞,显示出高水平的 IL-13 和广泛的纤维化,而 IL-13 缺陷型小鼠则对这些变化具有抗性。此外,来自辐照野生型小鼠的血浆显示出循环诱饵受体 IL-13Rα2 的 IL-13 饱和部分的短暂增加。最后,我们确定在 IL-13Rα2 饱和期间,IL-13 的治疗性中和足以保护小鼠免受肺纤维化。总之,我们的结果表明 IL-13 是放射诱导性肺损伤的主要调节剂,并表明针对 IL-13 的策略可能有助于筛选及时给予抗 IL-13 治疗的方法。

https://cdn.ncbi.nlm.nih.gov/pmc/blobs/d282/5177927/caab18abf175/srep39714-f1.jpg

文献AI研究员

20分钟写一篇综述,助力文献阅读效率提升50倍。

立即体验

用中文搜PubMed

大模型驱动的PubMed中文搜索引擎

马上搜索

文档翻译

学术文献翻译模型,支持多种主流文档格式。

立即体验