• 文献检索
  • 文档翻译
  • 深度研究
  • 学术资讯
  • Suppr Zotero 插件Zotero 插件
  • 邀请有礼
  • 套餐&价格
  • 历史记录
应用&插件
Suppr Zotero 插件Zotero 插件浏览器插件Mac 客户端Windows 客户端微信小程序
定价
高级版会员购买积分包购买API积分包
服务
文献检索文档翻译深度研究API 文档MCP 服务
关于我们
关于 Suppr公司介绍联系我们用户协议隐私条款
关注我们

Suppr 超能文献

核心技术专利:CN118964589B侵权必究
粤ICP备2023148730 号-1Suppr @ 2026

文献检索

告别复杂PubMed语法,用中文像聊天一样搜索,搜遍4000万医学文献。AI智能推荐,让科研检索更轻松。

立即免费搜索

文件翻译

保留排版,准确专业,支持PDF/Word/PPT等文件格式,支持 12+语言互译。

免费翻译文档

深度研究

AI帮你快速写综述,25分钟生成高质量综述,智能提取关键信息,辅助科研写作。

立即免费体验

肿瘤内Th2倾向与膀胱癌患者对膀胱内卡介苗治疗临床反应中Th1功能表型增加相结合。

Intratumoral Th2 predisposition combines with an increased Th1 functional phenotype in clinical response to intravesical BCG in bladder cancer.

作者信息

Pichler Renate, Gruenbacher Georg, Culig Zoran, Brunner Andrea, Fuchs Dietmar, Fritz Josef, Gander Hubert, Rahm Andrea, Thurnher Martin

机构信息

Department of Urology, Research Group of Urologic Oncology, Medical University of Innsbruck, Anichstrasse 35, 6020, Innsbruck, Austria.

Immunotherapy Research Unit, Medical University of Innsbruck, Innsbruck, Austria.

出版信息

Cancer Immunol Immunother. 2017 Apr;66(4):427-440. doi: 10.1007/s00262-016-1945-z. Epub 2016 Dec 22.

DOI:10.1007/s00262-016-1945-z
PMID:28005163
原文链接:https://pmc.ncbi.nlm.nih.gov/articles/PMC5359386/
Abstract

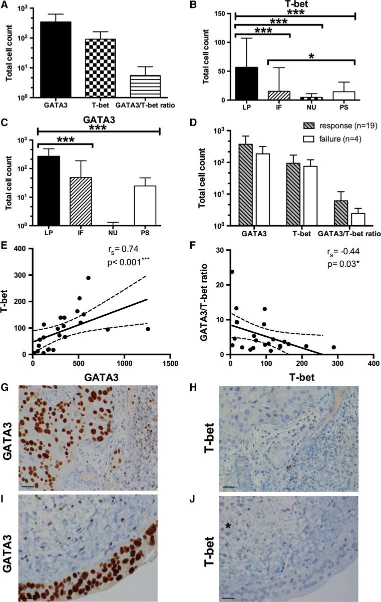
Th1-type immunity is considered to be required for efficient response to BCG in bladder cancer, although Th2 predisposition of BCG responders has recently been reported. The aim was to evaluate the relationship of Th1 and Th2 components in 23 patients undergoing BCG treatment. Peripheral blood, serum and urine samples were prospectively collected at baseline, during and after BCG. Th1 (neopterin, tryptophan, kynurenine, kynurenine-to-tryptophan ratio (KTR), IL-12, IFN-γ, soluble TNF-R75 and IL-2Rα) and Th2 (IL-4, IL-10) biomarkers as well as CD4 expression in T helper (Th), effector and regulatory T cells were determined. Local immune cell subsets were measured on formalin-fixed, paraffin-embedded cancer tissue by immunohistochemistry to examine expression of transcription factors that control Th1 (T-bet) and Th2-type (GATA3) immunity. We confirmed a Th2 predisposition with a mean GATA3/T-bet ratio of 5.51. BCG responders showed significantly higher levels of urinary (p = 0.003) and serum neopterin (p = 0.012), kynurenine (p = 0.015), KTR (p = 0.005), IFN-γ (p = 0.005) and IL-12 (p = 0.003) during therapy, whereas levels of IL-10 decreased significantly (p < 0.001) compared to non-responders. GATA3/T-bet ratio correlated positively with serum neopterin (p = 0.008), IFN-γ (p = 0.013) and KTR (p = 0.018) after the first BCG instillation. We observed a significant increase in CD4 expression in the Th cell population (p < 0.05), with only a modest tendency toward higher frequency in responders compared to non-responders (p = 0.303). The combined assessment of GATA3/T-bet ratio, neopterin and KTR may be a useful biomarker in predicting BCG response. Th2-promoting factors such as GATA3 may trigger Th1-type immune responses and thus contribute to the BCG success.

摘要

尽管最近有报道称卡介苗(BCG)应答者存在Th2倾向,但Th1型免疫被认为是膀胱癌对BCG产生有效反应所必需的。本研究旨在评估23例接受BCG治疗患者中Th1和Th2成分之间的关系。前瞻性收集患者在基线期、BCG治疗期间及治疗后的外周血、血清和尿液样本。检测Th1(新蝶呤、色氨酸、犬尿氨酸、犬尿氨酸与色氨酸比值(KTR)、IL-12、IFN-γ、可溶性TNF-R75和IL-2Rα)和Th2(IL-4、IL-10)生物标志物以及辅助性T细胞(Th)、效应性T细胞和调节性T细胞中的CD4表达。通过免疫组织化学检测福尔马林固定、石蜡包埋的癌组织中的局部免疫细胞亚群,以检查控制Th1型(T-bet)和Th2型(GATA3)免疫的转录因子的表达。我们证实了存在Th2倾向,平均GATA3/T-bet比值为5.51。BCG应答者在治疗期间尿(p = 0.003)和血清新蝶呤(p = 0.012)、犬尿氨酸(p = 0.015)、KTR(p = 0.005)、IFN-γ(p = 0.005)和IL-12(p = 0.003)水平显著升高,而与无应答者相比,IL-10水平显著降低(p < 0.001)。首次BCG灌注后,GATA3/T-bet比值与血清新蝶呤(p = 0.008)、IFN-γ(p = 0.013)和KTR(p = 0.018)呈正相关。我们观察到Th细胞群体中CD4表达显著增加(p < 0.05),与无应答者相比,应答者中频率仅略有升高趋势(p = 0.303)。GATA3/T-bet比值、新蝶呤和KTR的联合评估可能是预测BCG应答的有用生物标志物。诸如GATA3等促进Th2的因子可能触发Th1型免疫反应,从而有助于BCG治疗成功。

https://cdn.ncbi.nlm.nih.gov/pmc/blobs/f27e/11028724/1551ca1d18e0/262_2016_1945_Fig6_HTML.jpg
https://cdn.ncbi.nlm.nih.gov/pmc/blobs/f27e/11028724/79c55c363f5b/262_2016_1945_Fig1_HTML.jpg
https://cdn.ncbi.nlm.nih.gov/pmc/blobs/f27e/11028724/9e6cf596f3b6/262_2016_1945_Fig2_HTML.jpg
https://cdn.ncbi.nlm.nih.gov/pmc/blobs/f27e/11028724/f0573d185ff8/262_2016_1945_Fig3_HTML.jpg
https://cdn.ncbi.nlm.nih.gov/pmc/blobs/f27e/11028724/864e6ef51639/262_2016_1945_Fig4_HTML.jpg
https://cdn.ncbi.nlm.nih.gov/pmc/blobs/f27e/11028724/3dc7c69b3b22/262_2016_1945_Fig5_HTML.jpg
https://cdn.ncbi.nlm.nih.gov/pmc/blobs/f27e/11028724/1551ca1d18e0/262_2016_1945_Fig6_HTML.jpg
https://cdn.ncbi.nlm.nih.gov/pmc/blobs/f27e/11028724/79c55c363f5b/262_2016_1945_Fig1_HTML.jpg
https://cdn.ncbi.nlm.nih.gov/pmc/blobs/f27e/11028724/9e6cf596f3b6/262_2016_1945_Fig2_HTML.jpg
https://cdn.ncbi.nlm.nih.gov/pmc/blobs/f27e/11028724/f0573d185ff8/262_2016_1945_Fig3_HTML.jpg
https://cdn.ncbi.nlm.nih.gov/pmc/blobs/f27e/11028724/864e6ef51639/262_2016_1945_Fig4_HTML.jpg
https://cdn.ncbi.nlm.nih.gov/pmc/blobs/f27e/11028724/3dc7c69b3b22/262_2016_1945_Fig5_HTML.jpg
https://cdn.ncbi.nlm.nih.gov/pmc/blobs/f27e/11028724/1551ca1d18e0/262_2016_1945_Fig6_HTML.jpg

相似文献

1
Intratumoral Th2 predisposition combines with an increased Th1 functional phenotype in clinical response to intravesical BCG in bladder cancer.肿瘤内Th2倾向与膀胱癌患者对膀胱内卡介苗治疗临床反应中Th1功能表型增加相结合。
Cancer Immunol Immunother. 2017 Apr;66(4):427-440. doi: 10.1007/s00262-016-1945-z. Epub 2016 Dec 22.
2
Serum Th1 and Th2 cytokine balance in patients of superficial transitional cell carcinoma of bladder pre- and post-intravesical combination immunotherapy.膀胱癌浅表性移行细胞癌患者膀胱内联合免疫治疗前后血清 Th1 和 Th2 细胞因子平衡。
Immunopharmacol Immunotoxicol. 2010 Jun;32(2):348-56. doi: 10.3109/08923970903300151.
3
Predicting response to bacillus Calmette-Guérin (BCG) in patients with carcinoma in situ of the bladder.预测膀胱原位癌患者对卡介苗(BCG)的反应。
Urol Oncol. 2014 Jan;32(1):45.e23-30. doi: 10.1016/j.urolonc.2013.06.008. Epub 2013 Sep 18.
4
Importance of urinary interleukin-18 in intravesical immunotherapy with bacillus calmette-guérin for superficial bladder tumors.尿白细胞介素-18在卡介苗膀胱内免疫治疗浅表性膀胱肿瘤中的重要性。
Urol Int. 2005;75(2):114-8. doi: 10.1159/000087163.
5
Elevated gene expression of Th1/Th2 associated transcription factors is correlated with disease activity in patients with systemic lupus erythematosus.Th1/Th2相关转录因子的基因表达升高与系统性红斑狼疮患者的疾病活动相关。
J Rheumatol. 2007 Jan;34(1):89-96. Epub 2006 Nov 15.
6
Down-regulation of Notch signaling pathway reverses the Th1/Th2 imbalance in tuberculosis patients.下调 Notch 信号通路可逆转结核患者的 Th1/Th2 失衡。
Int Immunopharmacol. 2018 Jan;54:24-32. doi: 10.1016/j.intimp.2017.10.026. Epub 2017 Oct 28.
7
[Impact of cyclosporine A on the expression of T-bet, GATA-3, relevant signal transduction molecules, cytokine and Th1/Th2 balance in patients with chronic aplastic anemia].[环孢素A对慢性再生障碍性贫血患者T-bet、GATA-3表达、相关信号转导分子、细胞因子及Th1/Th2平衡的影响]
Zhongguo Shi Yan Xue Ye Xue Za Zhi. 2010 Oct;18(5):1211-9.
8
Immunoregulatory effects of sinomenine on the T-bet/GATA-3 ratio and Th1/Th2 cytokine balance in the treatment of mesangial proliferative nephritis.青藤碱对系膜增生性肾炎治疗中T-bet/GATA-3比值及Th1/Th2细胞因子平衡的免疫调节作用
Int Immunopharmacol. 2009 Jul;9(7-8):894-9. doi: 10.1016/j.intimp.2009.03.014. Epub 2009 Mar 29.
9
[Profiles of type 1 and type 2 T cells in chronic idiopathic thrombocytopenic purpura].[慢性特发性血小板减少性紫癜中1型和2型T细胞的特征]
Zhonghua Yi Xue Za Zhi. 2006 Mar 14;86(10):669-73.
10
Expression of Th1 and Th2 cytokine-associated transcription factors, T-bet and GATA-3, in peripheral blood mononuclear cells and skin lesions of patients with psoriasis vulgaris.寻常型银屑病患者外周血单个核细胞及皮损中 Th1 和 Th2 细胞相关转录因子 T-bet、GATA-3 的表达。
Arch Dermatol Res. 2010 Sep;302(7):517-23. doi: 10.1007/s00403-010-1048-1. Epub 2010 Mar 24.

引用本文的文献

1
Advances in the immunological microenvironment and immunotherapy of bladder cancer.膀胱癌免疫微环境与免疫治疗的进展
Front Immunol. 2025 Aug 19;16:1609871. doi: 10.3389/fimmu.2025.1609871. eCollection 2025.
2
Biomarker identification associated with M2 tumor-associated macrophage infiltration in glioblastoma.与胶质母细胞瘤中M2肿瘤相关巨噬细胞浸润相关的生物标志物鉴定
Front Neurol. 2025 May 14;16:1545608. doi: 10.3389/fneur.2025.1545608. eCollection 2025.
3
Eosinophils but not mast cells exert anti-tumorigenic activity, without being predictive markers of the long-term response to Bacillus Calmette-Guérin (BCG) therapy in patients with bladder carcinoma.

本文引用的文献

1
Ecto-ATPase CD39 Inactivates Isoprenoid-Derived Vγ9Vδ2 T Cell Phosphoantigens.外核苷酸焦磷酸酶 CD39 使异戊烯基衍生的 Vγ9Vδ2 T 细胞磷酸抗原失活。
Cell Rep. 2016 Jul 12;16(2):444-456. doi: 10.1016/j.celrep.2016.06.009. Epub 2016 Jun 23.
2
IL-4 sensitivity shapes the peripheral CD8+ T cell pool and response to infection.白细胞介素-4敏感性塑造外周CD8 + T细胞库并影响对感染的反应。
J Exp Med. 2016 Jun 27;213(7):1319-29. doi: 10.1084/jem.20151359. Epub 2016 Jun 13.
3
GATA3 immunohistochemical expression in invasive urothelial carcinoma.
嗜酸性粒细胞而非肥大细胞具有抗肿瘤活性,且并非膀胱癌患者对卡介苗(BCG)治疗长期反应的预测标志物。
Inflamm Res. 2025 Apr 24;74(1):68. doi: 10.1007/s00011-025-02028-1.
4
MIS18BP1 promotes bladder cancer cell proliferation and growth via inactivating P53 signaling pathway.MIS18BP1通过使P53信号通路失活来促进膀胱癌细胞的增殖和生长。
Med Oncol. 2025 Apr 9;42(5):156. doi: 10.1007/s12032-025-02704-6.
5
BCG therapy in bladder cancer and its tumor microenvironment interactions.卡介苗治疗膀胱癌及其与肿瘤微环境的相互作用。
Clin Microbiol Rev. 2025 Jun 12;38(2):e0021224. doi: 10.1128/cmr.00212-24. Epub 2025 Mar 20.
6
Review of BCG immunotherapy for bladder cancer.卡介苗免疫疗法治疗膀胱癌的综述。
Clin Microbiol Rev. 2025 Mar 13;38(1):e0019423. doi: 10.1128/cmr.00194-23. Epub 2025 Feb 11.
7
Predicting response to bacillus Calmette-Guerin in high-risk non-muscle invasive bladder cancer.预测高危非肌层浸润性膀胱癌对卡介苗的反应
Transl Cancer Res. 2024 Nov 30;13(11):6489-6502. doi: 10.21037/tcr-24-180. Epub 2024 Jul 30.
8
Temporal dynamics of immune cell patterns in bladder cancer patients receiving Bacillus Calmette-Guérin therapy.接受卡介苗治疗的膀胱癌患者免疫细胞模式的时间动态变化。
Br J Cancer. 2024 Dec;131(12):1901-1912. doi: 10.1038/s41416-024-02883-5. Epub 2024 Oct 31.
9
Spatial Distribution of Macrophage and Lymphocyte Subtypes within Tumor Microenvironment to Predict Recurrence of Non-Muscle-Invasive Papillary Urothelial Carcinoma after BCG Immunotherapy.肿瘤微环境中巨噬细胞和淋巴细胞亚群的空间分布预测卡介苗免疫治疗后非肌肉浸润性膀胱尿路上皮癌的复发。
Int J Mol Sci. 2024 Apr 27;25(9):4776. doi: 10.3390/ijms25094776.
10
Integrating the PD-L1 Prognostic Biomarker in Non-Muscle Invasive Bladder Cancer in Clinical Practice-A Comprehensive Review on State-of-the-Art Advances and Critical Issues.将程序性死亡配体1(PD-L1)预后生物标志物整合到非肌层浸润性膀胱癌的临床实践中——关于最新进展和关键问题的综合综述
J Clin Med. 2024 Apr 10;13(8):2182. doi: 10.3390/jcm13082182.
GATA3在浸润性尿路上皮癌中的免疫组化表达
Urol Oncol. 2016 Oct;34(10):432.e9-432.e13. doi: 10.1016/j.urolonc.2016.04.016. Epub 2016 May 27.
4
Clinical significance of T-bet, GATA-3, and Bcl-6 transcription factor expression in bladder carcinoma.T-bet、GATA-3和Bcl-6转录因子表达在膀胱癌中的临床意义
J Transl Med. 2016 May 30;14(1):144. doi: 10.1186/s12967-016-0891-z.
5
Tumor-infiltrating immune cell subpopulations influence the oncologic outcome after intravesical Bacillus Calmette-Guérin therapy in bladder cancer.肿瘤浸润免疫细胞亚群影响膀胱癌经尿道卡介苗灌注治疗后的肿瘤学结局。
Oncotarget. 2016 Jun 28;7(26):39916-39930. doi: 10.18632/oncotarget.9537.
6
Strategies to genetically engineer T cells for cancer immunotherapy.用于癌症免疫治疗的T细胞基因工程策略。
Cancer Immunol Immunother. 2016 Jun;65(6):631-49. doi: 10.1007/s00262-016-1842-5. Epub 2016 May 2.
7
Indoleamine 2,3-dioxygenase and regulatory T cells in acute myeloid leukemia.急性髓系白血病中的吲哚胺2,3-双加氧酶与调节性T细胞
Hematology. 2016 Sep;21(8):447-53. doi: 10.1080/10245332.2015.1106814. Epub 2016 Mar 4.
8
Cytokine Panel for Response to Intravesical Therapy (CyPRIT): Nomogram of Changes in Urinary Cytokine Levels Predicts Patient Response to Bacillus Calmette-Guérin.膀胱内治疗反应的细胞因子检测板(CyPRIT):尿细胞因子水平变化的列线图预测患者对卡介苗的反应。
Eur Urol. 2016 Feb;69(2):197-200. doi: 10.1016/j.eururo.2015.06.023. Epub 2015 Jun 25.
9
Alteration of CD4 T cell subsets in metastatic lymph nodes of human gastric cancer.人胃癌转移淋巴结中CD4 T细胞亚群的改变
Oncol Rep. 2015 Aug;34(2):639-47. doi: 10.3892/or.2015.4064. Epub 2015 Jun 15.
10
CD161 defines a transcriptional and functional phenotype across distinct human T cell lineages.CD161定义了不同人类T细胞谱系中的一种转录和功能表型。
Cell Rep. 2014 Nov 6;9(3):1075-88. doi: 10.1016/j.celrep.2014.09.045. Epub 2014 Oct 23.